综合系统开发——需求分析
| 这个作业属于哪个课程 | 软件代码开发技术 |
|---|---|
| 这个作业要求在哪里 | 作业三 |
| 这个作业的目标 | 1.运用UML,结合领域驱动设计方法、软件设计模式等知识,撰写需求规格说明书 2.创建一个Git仓库,实现文档的版本化和增量式管理 |
一、需求分析规格说明书
1、问题描述
一家公司提供服务出租,自身有一些员工,另外还有很多自由职业者作为服务商存在。公司目前使用Excel工作表来管理他们的客户(自由职业者),时间表等。Excel解决方案无法很好地进行扩展。它无法应对多用户使用的场景,也不提供安全和审计日志。因此他们决定构建一个新的基于Web的解决方案。以下是核心要求:
1、搜索自由职业者分类的功能
2、用于存储联系自由职业者的不同渠道的解决方案
3、搜索项目分类的功能
4、搜索客户分类的功能
5、维护合同中自由职业者的时间表
2、需求分析
2.1、用户需求
根据上述问题可进行面向用户分析:
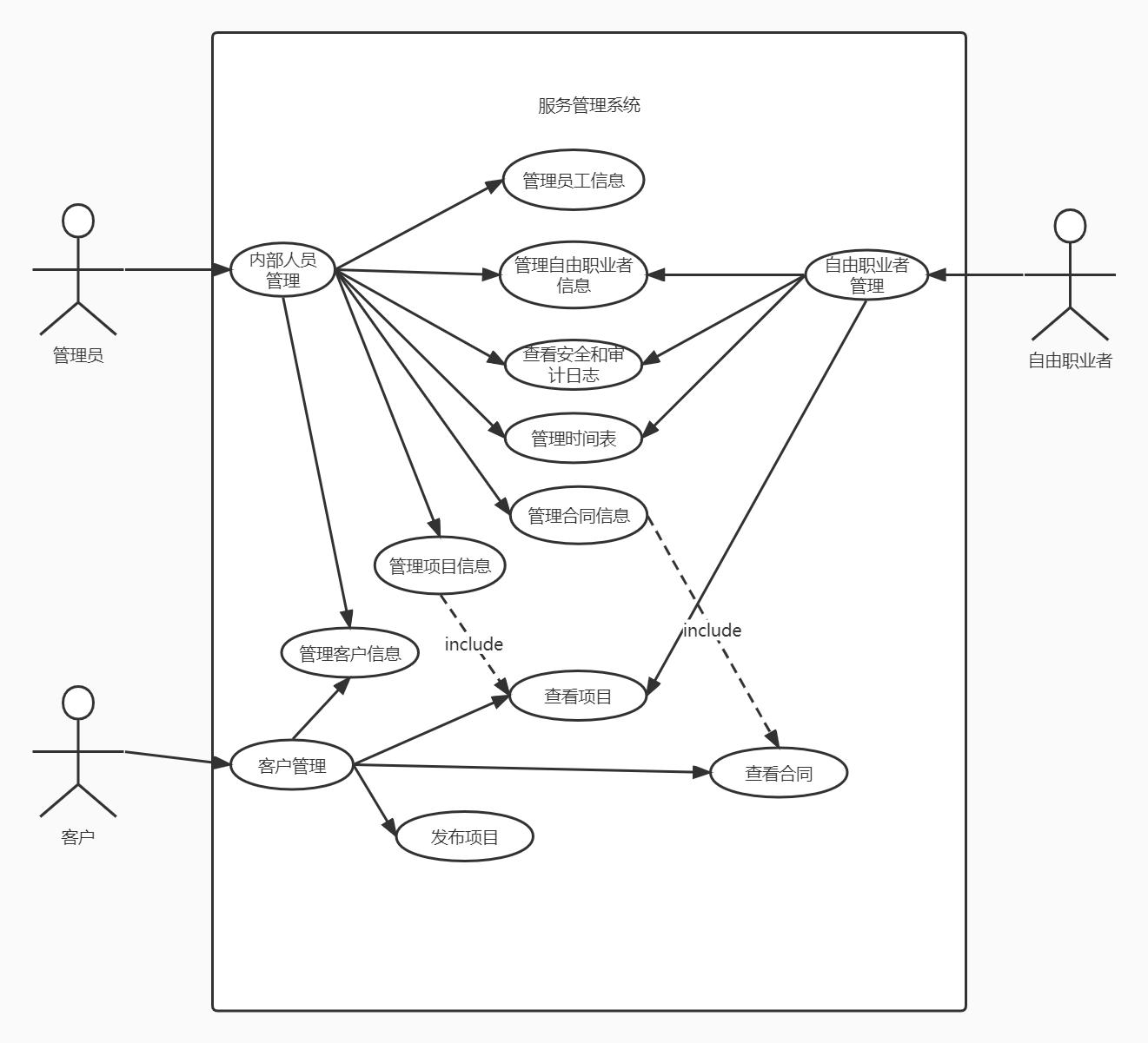
管理员:管理自由职业者信息、员工信息、项目信息、客户信息、合同信息;查看安全和审计日志;管理合同中自由职业者的时间表。
自由职业者:管理个人信息;管理合同中自由职业者的时间表;查看项目信息、合同信息、安全和审计日志。
客户:管理个人信息;发布项目、查看项目;查看合同信息。
用例图:

2.2、领域驱动设计
2.2.1、模块设计
根据用户需求,系统可分成三个模块:内部人员管理、自由职业者管理、客户管理
模块结构图:

2.2.2、数据建模
员工信息:ID,姓名、性别、联系方式、职责
自由职业者信息:ID,姓名、性别、联系方式、职责、服务类型
客户信息:ID,姓名、性别、联系方式、客户类型
项目信息:ID、项目名称、项目类型、项目描述、项目执行情况、项目管理者
合同信息:ID、合同名称、合同类型、合同描述、合同参与者
时间表:ID、自由职业者姓名、项目时间
安全和审计日志:ID、操作者、操作内容、操作结果、操作时间
2.2.3、功能建模
上下文图:

一层图:

3、项目时间表
| 活动 | 预计工期 | 预计开始时间 | 预计结束时间 | 矫正后预计工期 | 矫正后预计开始时间 | 矫正后预计结束时间 |
|---|---|---|---|---|---|---|
| 需求分析 | 5天 | 2022/5/1 | 2022/5/5 | 5天 | 2022/5/1 | 2022/5/5 |
| 概要设计 | 3天 | 2022/5/6 | 2022/5/8 | 3天 | 2022/5/6 | 2022/5/8 |
| 详细设计 | 7天 | 2022/5/9 | 2022/5/15 | 7天 | 2022/5/9 | 2022/5/15 |
| 界面设计 | 4天 | 2022/5/16 | 2022/5/19 | 4天 | 2022/5/16 | 2022/5/19 |
| 功能实现 | 5天 | 2022/5/20 | 2022/5/24 | 5天 | 2022/5/20 | 2022/5/24 |
| 软件测试 | 7天 | 2022/5/25 | 2022/5/31 | 7天 | 2022/5/25 | 2022/5/31 |
| 产品交付 | 2天 | 2022/6/1 | 2022/6/2 | 2天 | 2022/6/1 | 2022/6/2 |
矫正计算方法:根据人员、项目大小、项目难度、经济预算来计算矫正时间。
二、截图
GitHub仓库链接:https://github.com/MCGreyBlack/FirstTest
issues截图:

博客园随笔截图:


浙公网安备 33010602011771号