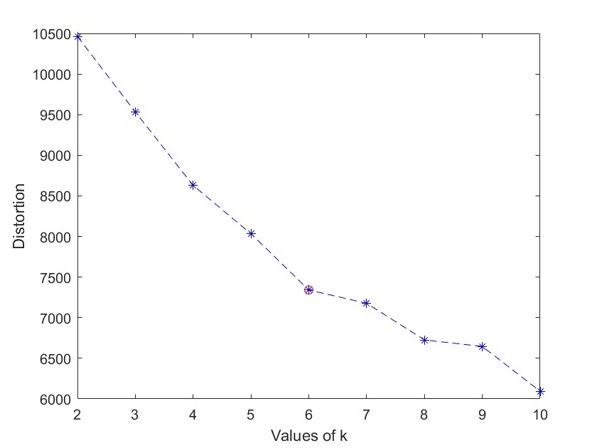
kmeans聚类,肘部法确定聚类个数

代码对数据先进行归一化然后聚类

可设定聚类个数范围,根据肘部法选择合适的聚类个数

可求得每类的具体数据

matlab代码,备注清楚,更改为自己的数据和要求即可

ID:8750705318262195

posted on 2023-05-14 09:55  maylue2  阅读(175)  评论(0)    收藏  举报