鸿蒙OS开发实战:【穿戴应用】
背景
写HarmonyOS穿戴应用研发,仅仅是为了一线研发人员提供少许的帮助。
在有些公司,可能因为业务的需要,所以要求研发人员一定要在华为手表穿戴上研发特定的功能,并且理所应当的认为这个开发成本就一个顺手的事情。
开发应用顺手的原因无非就几点
- 宣传 - HarmonyOS已经看似非常成熟
- 实践UI效果 - 研发人员在手机上也能写出绚丽的页面和功能
- 汇报 - 会写H5前端,就能立即开发HarmonyOS应用
穿戴研发核心注意点
- developer.harmonyos.com 网站中的文档,只能阅读3.0版本
- 智能穿戴 和 轻穿戴 应用均采用JS语言开发
- 智能穿戴 对应产品 - HUAWEI WATCH 3
- 轻穿戴 对应产品 - HUAWEI WATCH GT 2 Pro,HUAWEI WATCH GT 3
- 和你产品功能相关的API,切记真机验证
- JS调用Java的文档一定要阅读,因为穿戴设备上的JS API功能相对来说比较少
- JS语言开发的应用启动时的第一个页面是由 congfig.json 文件中的 module -> js -> pages 中的第一个位置文件决定的,比如如下截图中的红色框文件

重点-JS调用Java
场景
录音docs.qq.com/doc/DUmN4VVhBd3NxdExK前往。

效果图
为了快速演示效果,效果图来自IDE
代码说明
这里暂且认为你已阅读过3.0的开发文档,并且已经知晓所有的目录结构和开发语言
js代码包含三部分:1. hml页面 2. js逻辑处理 3. css页面样式
布局
testrecordaudiopage.js
import router from '@system.router';
import featureAbility from '@ohos.ability.featureAbility';
import serviceBridge from '../../generated/ServiceBridge.js';
var vm = null
export default {
data: {
title: "",
button_record: "录音",
show_button_record: true,
button_play: "播放",
show_button_play: true,
record: null
},
onInit() {
this.title = "JS 录音";
vm = this
},
onHide() {
if(this.record){
this.record.stopPlay()
this.record.stopRecord()
}
},
swipeEvent(e) {
if (e.direction == "right") {
router.back()
}
},
async audioRecorderDemo(type) {
this.record = new serviceBridge()
if (type === 'recordaudio') {
if(this.button_record === '录音'){
this.record.startRecord().then(value => {
if(value.abilityResult == 3){
vm.button_record = '停止录音'
vm.show_button_play = false
}
});
} else {
this.record.stopRecord().then(value => {
if(value.abilityResult == 1){
vm.button_record = '录音'
vm.show_button_play = true
}
});
}
} else if (type === 'playaudio') {
if(this.button_play === '播放'){
this.record.play().then(value => {
if(value.abilityResult == 3){
vm.button_play = '停止播放'
vm.show_button_record = false
var playTimeStatus = setInterval(()=>{
this.record.isPlaying().then(value => {
if(!value.abilityResult){
vm.button_play = '播放'
vm.show_button_record = true
clearInterval(playTimeStatus)
}
})
}, 1000)
}
})
} else {
this.record.stopPlay().then(value => {
if(value.abilityResult == 1){
vm.button_play = '播放'
vm.show_button_record = true
}
})
}
}
}
}
复制
testrecordaudiopage.hml
<div class="container" onswipe="swipeEvent">
<text class="title">
{{ title }}
</text>
<div class="audiobutton">
<button class="buttons_record" show="{{show_button_record}}" onclick="audioRecorderDemo('recordaudio')">{{button_record}}</button>
<button class="buttons_play" show="{{show_button_play}}" onclick="audioRecorderDemo('playaudio')">{{button_play}}</button>
</div>
</div>
复制
testrecordaudiopage.css
.container {
width: 100%;
flex-direction: column;
background-color: black;
}
.title {
font-size: 25fp;
text-align: center;
width: 100%;
margin: 20px;
}
.audiobutton {
width: 100%;
display: flex;
flex-direction: column;
align-items: center;
}
.buttons_record {
width: 45%;
height: 15%;
font-size: 20fp;
text-color: white;
background-color: #1F71FF;
}
.buttons_play {
width: 45%;
height: 15%;
font-size: 20fp;
margin-top: 10vp;
text-color: white;
background-color: #1F71FF;
}
复制
Java API实现的功能
js/generated/ServiceBridge.js,注意这个文件是自动生成的.
关于自动生成js代码的指导,参见:docs.qq.com/doc/DUmN4VVhBd3NxdExK
// This file is automatically generated. Do not modify it!
const ABILITY_TYPE_EXTERNAL = 0;
const ABILITY_TYPE_INTERNAL = 1;
const ACTION_SYNC = 0;
const ACTION_ASYNC = 1;
const BUNDLE_NAME = 'com.harvey.hw.wear';
const ABILITY_NAME = 'com.harvey.hw.wear.ServiceBridgeStub';
......
const OPCODE_startRecord = 11;
const OPCODE_stopRecord = 12;
const OPCODE_stopPlay = 13;
const OPCODE_isPlaying = 14;
const OPCODE_play = 15;
const sendRequest = async (opcode, data) => {
var action = {};
action.bundleName = BUNDLE_NAME;
action.abilityName = ABILITY_NAME;
action.messageCode = opcode;
action.data = data;
action.abilityType = ABILITY_TYPE_INTERNAL;
action.syncOption = ACTION_SYNC;
return FeatureAbility.callAbility(action);
}
class ServiceBridge {
......
async startRecord() {
if (arguments.length != 0) {
throw new Error("Method expected 0 arguments, got " + arguments.length);
}
let data = {};
const result = await sendRequest(OPCODE_startRecord, data);
return JSON.parse(result);
}
async stopRecord() {
if (arguments.length != 0) {
throw new Error("Method expected 0 arguments, got " + arguments.length);
}
let data = {};
const result = await sendRequest(OPCODE_stopRecord, data);
return JSON.parse(result);
}
async stopPlay() {
if (arguments.length != 0) {
throw new Error("Method expected 0 arguments, got " + arguments.length);
}
let data = {};
const result = await sendRequest(OPCODE_stopPlay, data);
return JSON.parse(result);
}
async isPlaying() {
if (arguments.length != 0) {
throw new Error("Method expected 0 arguments, got " + arguments.length);
}
let data = {};
const result = await sendRequest(OPCODE_isPlaying, data);
return JSON.parse(result);
}
async play() {
if (arguments.length != 0) {
throw new Error("Method expected 0 arguments, got " + arguments.length);
}
let data = {};
const result = await sendRequest(OPCODE_play, data);
return JSON.parse(result);
}
}
export default ServiceBridge;
复制
既然这个文件是自动生成的,那么继续看工程配置。
首先,在 工程根目录/entry/src/main/java 文件夹下的包名(文章举例使用:com.harvey.hw.wear)中创建一个名为ServiceBridge.java的文件
其次,配置初始化和声明ServiceBridge.js文件的注解。为什么注册路径文件是MainAbility, 因为初始化的代码是在MainAbility.java文件中
package com.harvey.hw.wear;
import com.harvey.hw.wear.bluetooth.BLEMain;
import ohos.annotation.f2pautogen.ContextInject;
import ohos.annotation.f2pautogen.InternalAbility;
import ohos.app.AbilityContext;
import ohos.bundle.IBundleManager;
import ohos.dcall.DistributedCallManager;
import ohos.hiviewdfx.HiLog;
import ohos.hiviewdfx.HiLogLabel;
import ohos.media.audio.*;
import java.io.*;
import java.util.Arrays;
@InternalAbility(registerTo = "com.harvey.hw.wear.MainAbility")
public class ServiceBridge {
private static final HiLogLabel LABEL_LOG = new HiLogLabel(3, 0xD001100, "ServiceBridge");
@ContextInject
AbilityContext abilityContext;
......
//样例:录音
/**
* 录音 - 启动
* @return
*/
public int startRecord() {
if(isRecording){
return 1;
}
if(abilityContext.verifySelfPermission("ohos.permission.MICROPHONE") == IBundleManager.PERMISSION_DENIED){
requestPermissions();
return 2;
}
HiLog.error(LABEL_LOG, "RecordServiceAbility::onStart");
init();
runRecord();
return 3;
}
/**
* 录音 - 停止
* @return
*/
public int stopRecord() {
if (isRecording && audioCapturer.stop()) {
audioCapturer.release();
}
isRecording = false;
return 1;
}
private AudioRenderer renderer;
private static boolean isPlaying = false;
/**
* 播放 - 停止
* @return
*/
public int stopPlay() {
if(isPlaying && renderer.stop()){
renderer.release();
}
isPlaying = false;
return 1;
}
/**
* 获取音频播放状态
* @return
*/
public boolean isPlaying(){
return isPlaying;
}
/**
* 播放 - 启动
* @return
*/
public int play() {
if(isPlaying){
return 1;
}
isPlaying = true;
String Path = "/data/data/"+abilityContext.getBundleName()+"/files/record.pcm";
File pcmFilePath = new File(Path);
if(!pcmFilePath.isFile() || !pcmFilePath.exists()){
isPlaying = false;
return 2;
}
new Thread(new Runnable() {
@Override
public void run() {
AudioStreamInfo audioStreamInfo = new AudioStreamInfo.Builder().sampleRate(SAMPLE_RATE)
.encodingFormat(ENCODING_FORMAT)
.channelMask(CHANNEL_OUT_MASK)
.streamUsage(AudioStreamInfo.StreamUsage.STREAM_USAGE_MEDIA)
.build();
AudioRendererInfo audioRendererInfo = new AudioRendererInfo.Builder().audioStreamInfo(audioStreamInfo)
.audioStreamOutputFlag(AudioRendererInfo.AudioStreamOutputFlag.AUDIO_STREAM_OUTPUT_FLAG_DIRECT_PCM)
.sessionID(AudioRendererInfo.SESSION_ID_UNSPECIFIED)
.bufferSizeInBytes(BUFFER_SIZE)
.isOffload(false)
.build();
renderer = new AudioRenderer(audioRendererInfo, AudioRenderer.PlayMode.MODE_STREAM);
AudioInterrupt audioInterrupt = new AudioInterrupt();
AudioManager audioManager = new AudioManager();
audioInterrupt.setStreamInfo(audioStreamInfo);
audioInterrupt.setInterruptListener(new AudioInterrupt.InterruptListener() {
@Override
public void onInterrupt(int type, int hint) {
if (type == AudioInterrupt.INTERRUPT_TYPE_BEGIN
&& hint == AudioInterrupt.INTERRUPT_HINT_PAUSE) {
renderer.pause();
} else if (type == AudioInterrupt.INTERRUPT_TYPE_BEGIN
&& hint == AudioInterrupt.INTERRUPT_HINT_NONE) {
} else if (type == AudioInterrupt.INTERRUPT_TYPE_END && (
hint == AudioInterrupt.INTERRUPT_HINT_NONE
|| hint == AudioInterrupt.INTERRUPT_HINT_RESUME)) {
renderer.start();
} else {
HiLog.error(LABEL_LOG, "unexpected type or hint");
}
}
});
audioManager.activateAudioInterrupt(audioInterrupt);
AudioDeviceDescriptor[] devices = AudioManager.getDevices(AudioDeviceDescriptor.DeviceFlag.INPUT_DEVICES_FLAG);
for(AudioDeviceDescriptor des:devices){
if(des.getType() == AudioDeviceDescriptor.DeviceType.SPEAKER){
renderer.setOutputDevice(des);
break;
}
}
renderer.setVolume(1.0f);
renderer.start();
BufferedInputStream bis1 = null;
try {
bis1 = new BufferedInputStream(new FileInputStream(pcmFilePath));
int minBufferSize = renderer.getMinBufferSize(SAMPLE_RATE, ENCODING_FORMAT,
CHANNEL_OUT_MASK);
byte[] buffers = new byte[minBufferSize];
while ((bis1.read(buffers)) != -1) {
if(isPlaying){
renderer.write(buffers, 0, buffers.length);
renderer.flush();
}
}
} catch (Exception e) {
e.printStackTrace();
} finally {
if (bis1 != null) {
try {
bis1.close();
} catch (IOException e) {
e.printStackTrace();
}
}
}
stopPlay();
}
}).start();
return 3;
}
private AudioCapturer audioCapturer;
private static final AudioStreamInfo.EncodingFormat ENCODING_FORMAT = AudioStreamInfo.EncodingFormat.ENCODING_PCM_16BIT;
private static final AudioStreamInfo.ChannelMask CHANNEL_IN_MASK = AudioStreamInfo.ChannelMask.CHANNEL_IN_STEREO;
private static final AudioStreamInfo.ChannelMask CHANNEL_OUT_MASK = AudioStreamInfo.ChannelMask.CHANNEL_OUT_STEREO;
private static final int SAMPLE_RATE = 16000;
private static final int BUFFER_SIZE = 1024;
private static boolean isRecording = false;
private void init() {
AudioDeviceDescriptor[] devices = AudioManager.getDevices(AudioDeviceDescriptor.DeviceFlag.INPUT_DEVICES_FLAG);
AudioDeviceDescriptor currentAudioType = null;
for(AudioDeviceDescriptor des:devices){
if(des.getType() == AudioDeviceDescriptor.DeviceType.MIC){
currentAudioType = des;
break;
}
}
AudioCapturerInfo.AudioInputSource source = AudioCapturerInfo.AudioInputSource.AUDIO_INPUT_SOURCE_MIC;
AudioStreamInfo audioStreamInfo = new AudioStreamInfo.Builder().audioStreamFlag(
AudioStreamInfo.AudioStreamFlag.AUDIO_STREAM_FLAG_AUDIBILITY_ENFORCED)
.encodingFormat(ENCODING_FORMAT)
.channelMask(CHANNEL_IN_MASK)
.streamUsage(AudioStreamInfo.StreamUsage.STREAM_USAGE_MEDIA)
.sampleRate(SAMPLE_RATE)
.build();
AudioCapturerInfo audioCapturerInfo = new AudioCapturerInfo.Builder().audioStreamInfo(audioStreamInfo)
.audioInputSource(source)
.build();
audioCapturer = new AudioCapturer(audioCapturerInfo, currentAudioType);
}
private void runRecord() {
isRecording = true;
new Thread(new Runnable() {
@Override
public void run() {
//启动录音
audioCapturer.start();
File file = new File("/data/data/"+abilityContext.getBundleName()+"/files/record.pcm");
if (file.isFile()) {
file.delete();
}
try (FileOutputStream outputStream = new FileOutputStream(file)) {
byte[] bytes = new byte[BUFFER_SIZE];
while (audioCapturer.read(bytes, 0, bytes.length) != -1) {
outputStream.write(bytes);
bytes = new byte[BUFFER_SIZE];
outputStream.flush();
if(!isRecording){
outputStream.close();
break;
}
}
} catch (IOException exception) {
HiLog.error(LABEL_LOG, "record exception," + exception.getMessage());
}
}
}).start();
}
private void requestPermissions() {
String[] permissions = {
"ohos.permission.MICROPHONE"
};
abilityContext.requestPermissionsFromUser(Arrays.stream(permissions)
.filter(permission -> abilityContext.verifySelfPermission(permission) != IBundleManager.PERMISSION_GRANTED).toArray(String[]::new), 0);
}
}
复制
第三,如何初始化ServiceBridge.java呢?创建一个中间文件,命名为ServiceBridgeStub.java。
public class MainAbility extends AceAbility {
@Override
public void onStart(Intent intent) {
ServiceBridgeStub.register(this);
......
}
......
}
复制
ServiceBridgeStub.java
package com.harvey.hw.wear;
import java.lang.Object;
import java.lang.String;
import java.lang.reflect.Field;
import java.util.HashMap;
import java.util.Map;
import ohos.ace.ability.AceInternalAbility;
import ohos.app.AbilityContext;
import ohos.rpc.IRemoteObject;
import ohos.rpc.MessageOption;
import ohos.rpc.MessageParcel;
import ohos.rpc.RemoteException;
import ohos.utils.zson.ZSONObject;
public class ServiceBridgeStub extends AceInternalAbility {
public static final String BUNDLE_NAME = "com.harvey.hw.wear";
public static final String ABILITY_NAME = "com.harvey.hw.wear.ServiceBridgeStub";
public static final int ERROR = -1;
public static final int SUCCESS = 0;
......
public static final int OPCODE_startRecord = 11;
public static final int OPCODE_stopRecord = 12;
public static final int OPCODE_stopPlay = 13;
public static final int OPCODE_isPlaying = 14;
public static final int OPCODE_play = 15;
private static ServiceBridgeStub instance;
private ServiceBridge service;
private AbilityContext abilityContext;
public ServiceBridgeStub() {
super(BUNDLE_NAME, ABILITY_NAME);
}
public boolean onRemoteRequest(int code, MessageParcel data, MessageParcel reply,
MessageOption option) {
Map<String, Object> result = new HashMap<String, Object>();
switch(code) {
......
case OPCODE_startRecord: {
java.lang.String zsonStr = data.readString();
ZSONObject zsonObject = ZSONObject.stringToZSON(zsonStr);
result.put("code", SUCCESS);
result.put("abilityResult", service.startRecord());
break;}
case OPCODE_stopRecord: {
java.lang.String zsonStr = data.readString();
ZSONObject zsonObject = ZSONObject.stringToZSON(zsonStr);
result.put("code", SUCCESS);
result.put("abilityResult", service.stopRecord());
break;}
case OPCODE_stopPlay: {
java.lang.String zsonStr = data.readString();
ZSONObject zsonObject = ZSONObject.stringToZSON(zsonStr);
result.put("code", SUCCESS);
result.put("abilityResult", service.stopPlay());
break;}
case OPCODE_isPlaying: {
java.lang.String zsonStr = data.readString();
ZSONObject zsonObject = ZSONObject.stringToZSON(zsonStr);
result.put("code", SUCCESS);
result.put("abilityResult", service.isPlaying());
break;}
case OPCODE_play: {
java.lang.String zsonStr = data.readString();
ZSONObject zsonObject = ZSONObject.stringToZSON(zsonStr);
result.put("code", SUCCESS);
result.put("abilityResult", service.play());
break;}
default: reply.writeString("Opcode is not defined!");
return false;
}
return sendResult(reply, result, option.getFlags() == MessageOption.TF_SYNC);
}
private boolean sendResult(MessageParcel reply, Map<String, Object> result, boolean isSync) {
if (isSync) {
reply.writeString(ZSONObject.toZSONString(result));
} else {
MessageParcel response = MessageParcel.obtain();
response.writeString(ZSONObject.toZSONString(result));
IRemoteObject remoteReply = reply.readRemoteObject();
try {
remoteReply.sendRequest(0, response, MessageParcel.obtain(), new MessageOption());
response.reclaim();
} catch (RemoteException exception) {
return false;
}
}
return true;
}
public static void register(AbilityContext abilityContext) {
instance = new ServiceBridgeStub();
instance.onRegister(abilityContext);
}
private void onRegister(AbilityContext abilityContext) {
this.abilityContext = abilityContext;
this.service = new ServiceBridge();
this.setInternalAbilityHandler(this::onRemoteRequest);
try {
Field field = ServiceBridge.class.getDeclaredField("abilityContext");
field.setAccessible(true);
field.set(this.service, abilityContext);
field.setAccessible(false);
} catch (NoSuchFieldException | IllegalAccessException e) {
ohos.hiviewdfx.HiLog.error(new ohos.hiviewdfx.HiLogLabel(0, 0, null), "context injection fail.");
}
}
public static void deregister() {
instance.onDeregister();
}
private void onDeregister() {
abilityContext = null;
this.setInternalAbilityHandler(null);
}
}
复制
最后,对自动生成js代码的功能,做编译配置
entry 主模块的 build.gradle 文件中添加如下代码
apply plugin: 'com.huawei.ohos.hap'
apply plugin: 'com.huawei.ohos.decctest'
ohos {
compileSdkVersion 6
defaultConfig {
compatibleSdkVersion 6
// 在文件头部定义JS模板代码生成路径
def jsOutputDir = project.file("src/main/js/default/generated").toString()
// 在ohos -> defaultConfig中设置JS模板代码生成路径
javaCompileOptions {
annotationProcessorOptions {
arguments = ["jsOutputDir": jsOutputDir] // JS模板代码生成赋值
}
}
}
......
compileOptions {
f2pautogenEnabled true // 此处为启用js2java-codegen工具的开关
}
}
......
复制
至此,关于穿戴应用研发的重点介绍已完成。
如果你还有兴趣,可以尝试实践一下BLE传输数据
结尾
这是去年研发穿戴应用的一个Demo应用工程结构

备注
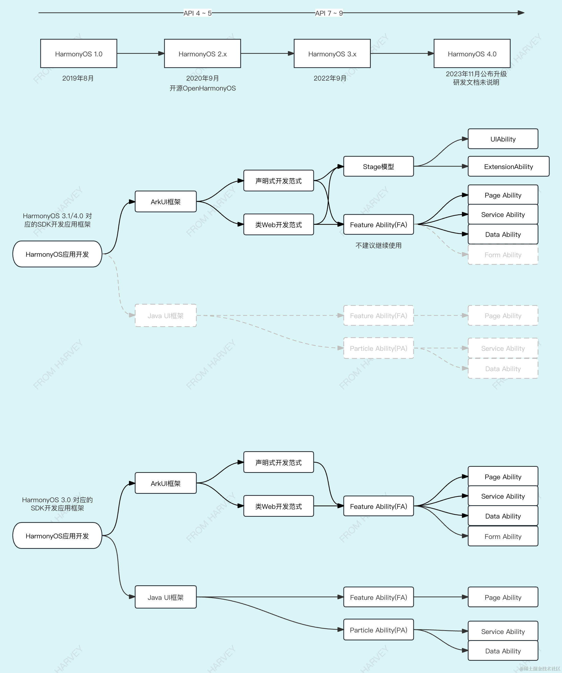
看的HarmonyOS文档多了, 对于开发语言和文档中的描述容易产生混淆,这里附上一张简单的HarmonyOS 3.0 到 3.1版本的说明


浙公网安备 33010602011771号