电容式开关电源(电荷泵)
老师的主页:唐老师讲电赛
视频地址:
电源大师3——电容式开关电源(电荷泵)工作原理、数据手册、PCB设计。
电荷泵型稳压器(charge pump)又称为电容式开关稳压器,开关电容式电压变换器,开关电容DC-DC变换器(switched capacitor voltage converter),在和基于电感的DC-DC开关电源相比较的时候,又称之为无感式DC-DC电源变换器,电荷泵采用电容为开关和储能元件。
分类

对比:

原理
电荷泵型稳压器的基本工作原理是用电容从输入端充电,然后再将电容连接到输出端放电。根据电容连接到输出端的方式,电荷泵型稳压器可以实现倍压(电容串联)和反压(电容反接)。本节介绍几种常见的电荷泵型开关稳压器及其工作原理。
电荷泵基础
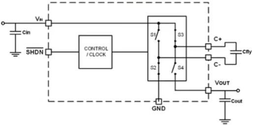
先看一下最简单的单倍电压传输和反压。单倍电压传输是电容性开关电源最简单的模型,如下图,有4个开关控制电容的充电和放电。充电周期S1和S3闭合,S2和S4断开;放电周期S2和S4闭合,S1和S3断开。根据电容的物理公式:q = C × U,可以得到在充电周期内电容获得的电荷
。放电周期内电容释放电荷,为外部电路提供能量,电容电压等于Vout时,放电周期结束,电容上剩余电荷:
,根据电荷守恒可以得到传输的电荷:



开关电容稳压器的细调功能
从上节的分析可以看出,电荷泵型开关电源的输出是Vin的整数倍或者离散的小数倍,不能达到像LDO那样的任意值。如果要使电荷泵型开关电源具备这样的能力就需要在后面添加线性调整器(post regulator),在电荷泵调压的基础上线性调整器再次进行调节。由于线性调整器的存在,电荷泵开关电源就存在损耗问题。

除了这种方法外,还有一种使电荷泵开关电源精细调节输出的方法,根据前面章节的介绍,线性调整器中是使开关管工作在线性区来分压进行调节,同理,在电荷泵开关电源中加以改进,使控制电容连接的开关管工作在线性区,分压后给电容充电或者放电,也可以达到精细调整,如下图所示,充电和放电回路上有开关工作在线性区进行分压.

优点
电荷泵开关电源的效率介于LDO和电感开关电源之间,能提供较高的效率和较小的PCB占用面积。应用在整数倍压和反压时特别合适。总结为以下几条指导建议:电荷泵开关电源的几个优点
提供比LDO高的效率
比电感型开关电源更节省PCB面积。
比电感型开关电源的辐射小
成本比电感型开关电源低
设计中需要注意的地方
由于外部电容在切换中经常要倒换极性,所以尽量不要使用电解电容,优选陶瓷电容
电容充放电中ESR会导致损耗,优选ESR低的电容
为了提高工作温度范围,优选X7R和X5R
电容输出、输入电容越大,输出、输入电压波动越小
中间的电容负载从输入传递能量给输出,所以容量越大提供电流能力越强。
电容式开关稳压器
和电感型开关稳压器通过电感来储能不同,电容型开关稳压器通过电容来储存能量,因此其输出功率普遍偏小,但其结构简单,通常是内置开关元件,只需外部加入电容即可工作。(如图所示,增加了稳压电路)

电荷泵产品可构成升压,降压和反向型电路,其最重要的应用还是升压,以满足手持式低功耗设备中比电池电压更高的电源需求。现代的电荷泵产品除了提供固定升压倍数的电压输出外,还可以提供小数倍的电压倍数和稳压输出的电源电压:比如,简单的倍压型的充电泵的简化内部电路如下

稳压型充电泵可以在变化输入的电压下提供恒定的输出,所以非常适合在电池供电的场合中应用,但由于其稳压的动作,效率降低,比如在2倍压的电荷泵的基础上做稳压电荷泵,其效率为VOUT/2VIN 。
TI的大多数充电泵产品都是稳压型的充电泵,TPS60xxx是充电泵类的产品:





减小纹波

为了减少输出电压纹波,可以后置一个RC低通滤波器。
一个输出滤波器可以很容易地由一个电阻(Rp)和一个电容(Cp)组成。截止频率由:

为了减少输出电压纹波,可以后置一个LC滤波器。


相关应用
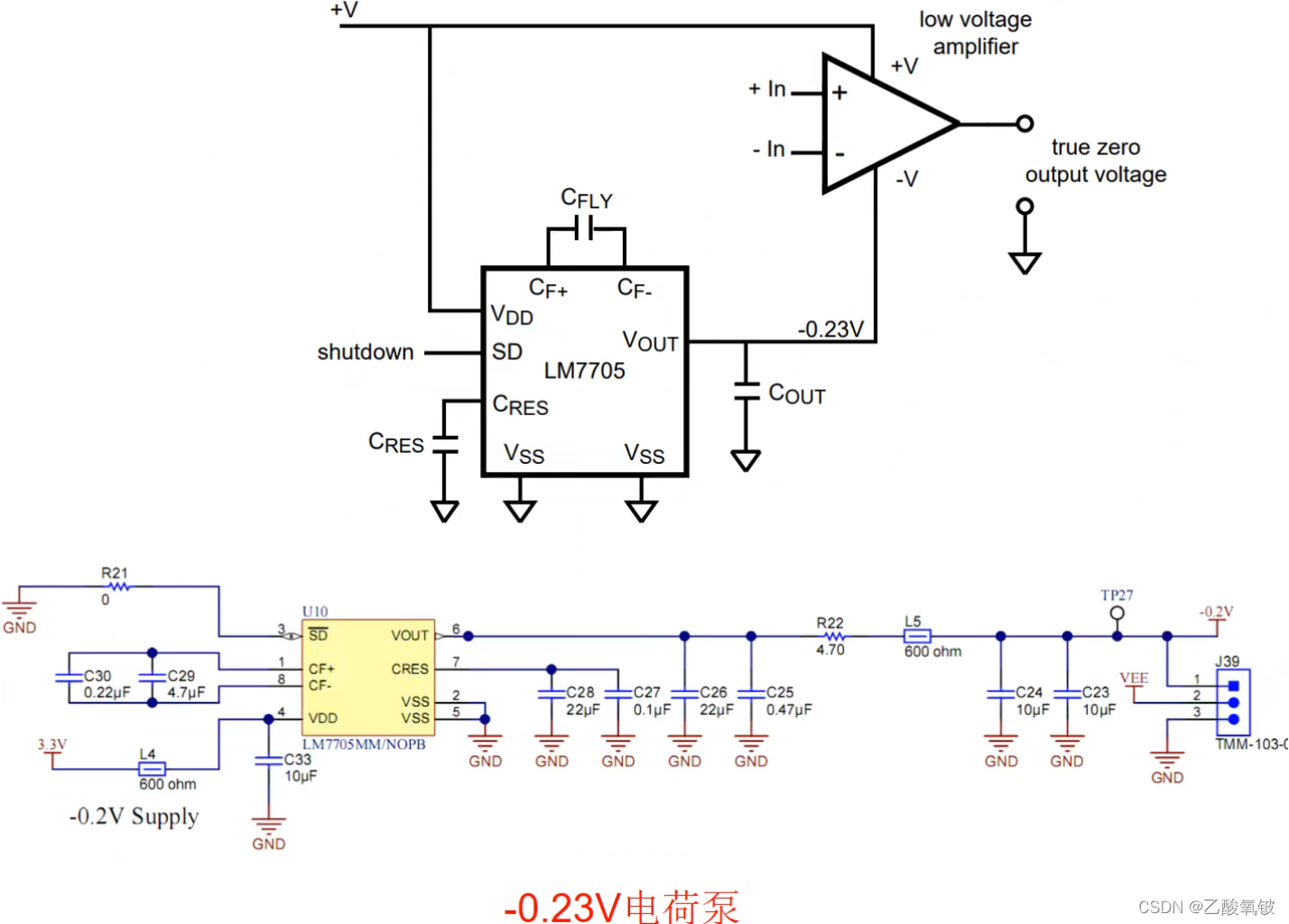
驱动ADS8326

(1)建议值;可能需要根据具体应用进行调整。
(2)单电源应用由于运算放大器输出摆幅限制而在接近接地时丢失少量的ADC计数。如果提供负电源,这个简单电路可以产生-0.3V电源,使输出摆动到真正的接地电位。BAS40就是一个普通的肖特基二极管,BAS40导通以后管压降0.3V,刚好给运放提供-0.3V的负电压,非常巧妙。
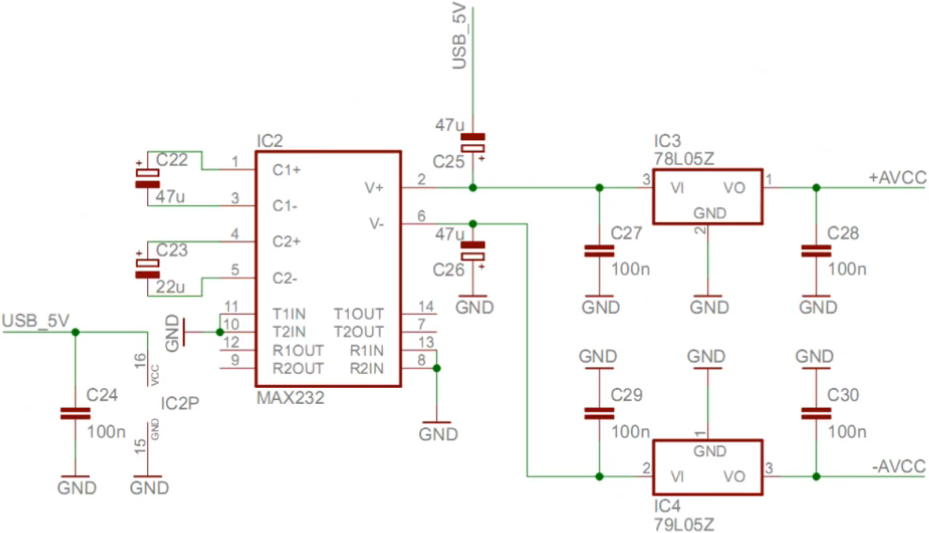
MAX232产生负压
计算机的串口是232标准的,计算机跟计算机之间通信不需要电平转换。
一般单片机是TTL电平标准的,如果跟计算机通信就需要转换一下
MAX232芯片的作用就是电平的转换
RS232采用负逻辑电平
-15~-3:逻辑1;
+15~+3:逻辑0;
当TXD为"1"(TTL)时,Q3截止,PCRXD上的电压与PCTXD电压相等,也是-3~-15V,为“1"(RS232)
当TXD为"0"(TTL)时,Q3导通,则PCRXD电压约为+5V,这个电压在+3-+15V之间,根据RS232电平,它是"0"
可以利用MAX232芯片自带的电荷泵作为正负电压源:±2V

-0.23V电荷泵

运放的电源轨:V+和V-,当V-接地时,运放即为单电源供电。
只要数据手册没有说不可以,都可以在单电源供电下工作。
现在,单电源供电的运放在手持设备,低电压设备和ADC驱动中非常常见。
单电源运放的设计要点是偏置电压的设定。
什么要双电源供电?
汽车和水上设备等应用中的电池供电型运算放大器仅有一个电源可用。计算机等其他应用虽然可用交流电源供电,但仍然只有一个单极性电源,如5 V或12 V直流电源。因而在实际操作中,往往需要通过单极性电源来驱动运算放大器。但单电源模式确实存在一些不足:各级均需采用额外的无源元件,而且如果执行不当,还可能造成严重的不稳定问题。
单电源供电的两个缺点:
输出小信号时误差较大,放大微弱信号的时候越接近0轴误差越大。
能处理的频率较低≤100kHz
移动设备快充,高压快充,为尽量减小降压电路占用体积(电感体积大),采用电荷泵半压方案等。

参考原文链接:https://blog.csdn.net/weixin_44457994/article/details/122756615
参考视频

浙公网安备 33010602011771号