View Lifecyle

理解view的生命周期:
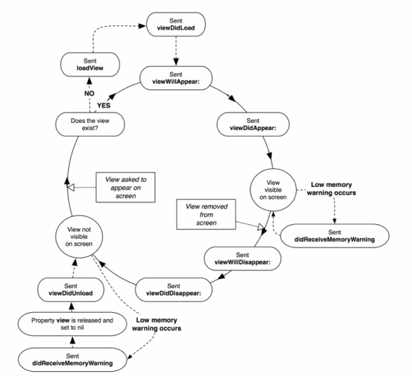
在UIViewController中,view(黑体的view指的是controller的view属性)有两个循环:加载和卸载循环。当程序的一部分向controller请求view的指针且view不在内存中时,view会进入加载循环,controller会将view加载入内存。
当程序接收到内存警告时,controller会尝试卸载view,在卸载循环中,controller尝试释放它的view对象并返回到原始的无view状态(当它不在屏幕上显示时,这个条件的判断到底是根据view的结构来还是根据用户视觉来,我尚不清楚),直到view下次被请求。
在加载卸载循环中,controller处理的大部分逻辑。但是如果我们的controller还“持有”着view的后代view时,或者还有其他后续操作需要进行时,我们可以重载特定函数(后面会介绍到)来另行处理。
加载循环:
-
程序请求了controller的view.
-
如果view当前不在内存中,controller调用loadview函数。
-
loadView进行如下操作: -
controller 调用
viewDidLoad方法来执行一些加载时(加载时一词,相对于编译时、运行时)任务.
程序可以重载loadView 和 viewDidLoad来执行一些任务:
卸载循环:
-
程序收到内存警告.
-
每个view controller调用
didReceiveMemoryWarning:-
If you override this method, you should use it to release any custom data that your view controller object no longer needs. You should not use it to release your view controller’s view. You must call
superat some point in your implementation to perform the default behavior.(iOS3.0以后不建议重载这个函数来进行额外的清除操作,使用viewDidUnload) -
默认实现会在确定可以安全地释放view时释放掉view。
-
-
如果controller释放了它的view, 它会调用
viewDidUnload. .可以重载这个函数来进行额外的清理操作(不要清除view和那些加载循环中无法rebuild的数据)。
浙公网安备 33010602011771号