软件工程第二次作业
| 博客信息 | 沈阳航空航天大学计算机学院2020软件工程作业 |
|---|---|
| 作业要求 | https://edu.cnblogs.com/campus/sau/Computer1701-1705/homework/10583 |
| 课程目标 | 熟悉一个“高质量”软件的开发过程 |
| 作业目标 | 单元测试练习 |
一、题目要求:最大连续子数组和(最大子段和)
问题: 给定n个整数(可能为负数)组成的序列a[1],a[2],a[3],…,a[n],求该序列如a[i]+a[i+1]+…+a[j]的子段和的最大值。当所给的整数均为负数时定义子段和为0,依此定义,所求的最优值为: Max{0,a[i]+a[i+1]+…+a[j]},1<=i<=j<=n;例如,当(a[1],a[2],a[3],a[4],a[5],a[6])=(-2,11,-4,13,-5,-2)时,最大子段和为20。
二、程序代码
三、测试用例(判定覆盖)
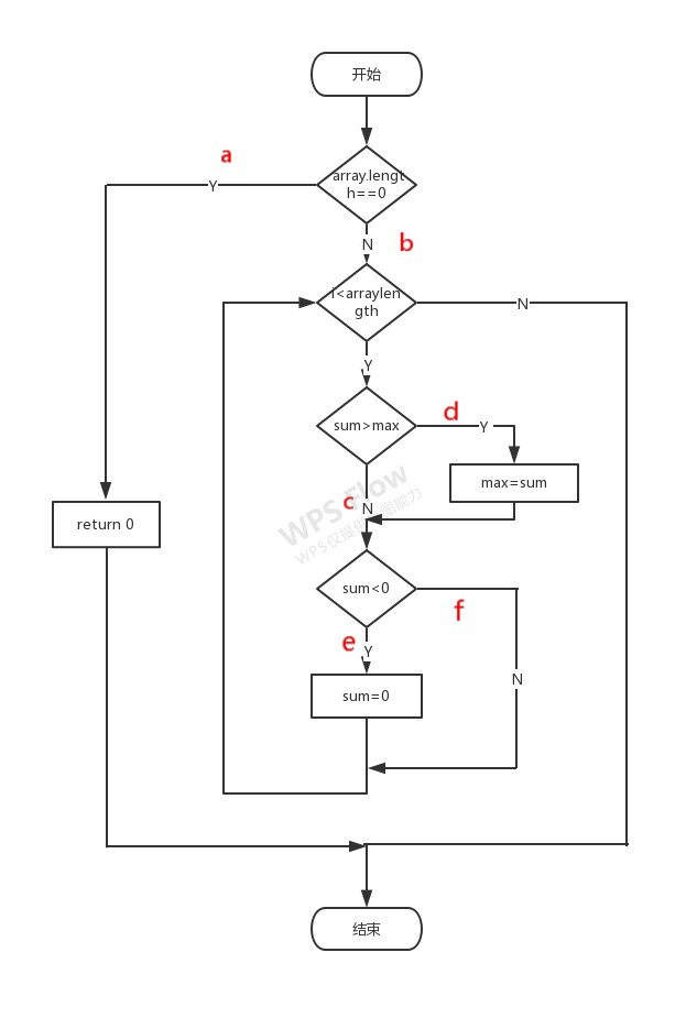
流程图

- 测试1:数组为空(经过路径a)
- 测试2:数组为{2,11,-4,13,-5,-2}(经过路径b、d、f)
- 测试3:数组为{-2,-1,-4,-3,-5,-2}(经过路径b、c、e)
测试结果截图

工作记录
PSP0 工作记录表
| 项目 | 记录结果 |
|---|---|
| 日期 | 2020.4.5 |
| 开始时间 | 14:00 |
| 结束时间 | 16:23 |
| 编码行数 | 28 |
| 错误数量 | 0 |

浙公网安备 33010602011771号