ShardingSphere5入门到实战
ShardingSphere5入门到实战
第01章 高性能架构模式
互联网业务兴起之后,海量用户加上海量数据的特点,单个数据库服务器已经难以满足业务需要,必须考虑数据库集群的方式来提升性能。高性能数据库集群的第一种方式是“读写分离”,第二种方式是“数据库分片”。
1、读写分离架构
读写分离原理:读写分离的基本原理是将数据库读写操作分散到不同的节点上,下面是其基本架构图:

读写分离的基本实现:
主库负责处理事务性的增删改操作,从库负责处理查询操作,能够有效的避免由数据更新导致的行锁,使得整个系统的查询性能得到极大的改善。- 读写分离是
根据 SQL 语义的分析,将读操作和写操作分别路由至主库与从库。 - 通过
一主多从的配置方式,可以将查询请求均匀的分散到多个数据副本,能够进一步的提升系统的处理能力。 - 使用
多主多从的方式,不但能够提升系统的吞吐量,还能够提升系统的可用性,可以达到在任何一个数据库宕机,甚至磁盘物理损坏的情况下仍然不影响系统的正常运行。
下图展示了根据业务需要,将用户表的写操作和读操路由到不同的数据库的方案:

2、CAP 理论
CAP 定理(CAP theorem)又被称作布鲁尔定理(Brewer's theorem),是加州大学伯克利分校的计算机科学家埃里克·布鲁尔(Eric Brewer)在 2000 年的 ACM PODC 上提出的一个猜想。对于设计分布式系统的架构师来说,CAP 是必须掌握的理论。
在一个分布式系统中,当涉及读写操作时,只能保证一致性(Consistence)、可用性(Availability)、分区容错性(Partition Tolerance)三者中的两个,另外一个必须被牺牲。
- C 一致性(Consistency):对某个指定的客户端来说,读操作保证能够返回最新的写操作结果
- A 可用性(Availability):非故障的节点在合理的时间内返回合理的响应
(不是错误和超时的响应) - P 分区容忍性(Partition Tolerance):当出现网络分区后
(可能是丢包,也可能是连接中断,还可能是拥塞),系统能够继续“履行职责”
CAP特点:
-
在实际设计过程中,每个系统不可能只处理一种数据,而是包含多种类型的数据,
有的数据必须选择 CP,有的数据必须选择 AP,分布式系统理论上不可能选择 CA 架构。- CP:如下图所示,
为了保证一致性,当发生分区现象后,N1 节点上的数据已经更新到 y,但由于 N1 和 N2 之间的复制通道中断,数据 y 无法同步到 N2,N2 节点上的数据还是 x。这时客户端 C 访问 N2 时,N2 需要返回 Error,提示客户端 C“系统现在发生了错误”,这种处理方式违背了可用性(Availability)的要求,因此 CAP 三者只能满足 CP。

- AP:如下图所示,
为了保证可用性,当发生分区现象后,N1 节点上的数据已经更新到 y,但由于 N1 和 N2 之间的复制通道中断,数据 y 无法同步到 N2,N2 节点上的数据还是 x。这时客户端 C 访问 N2 时,N2 将当前自己拥有的数据 x 返回给客户端 C 了,而实际上当前最新的数据已经是 y 了,这就不满足一致性(Consistency)的要求了,因此 CAP 三者只能满足 AP。注意:这里 N2 节点返回 x,虽然不是一个“正确”的结果,但是一个“合理”的结果,因为 x 是旧的数据,并不是一个错乱的值,只是不是最新的数据而已。
- CP:如下图所示,

-
CAP 理论中的
C 在实践中是不可能完美实现的,在数据复制的过程中,节点N1 和节点 N2 的数据并不一致(强一致性)。即使无法做到强一致性,但应用可以采用适合的方式达到最终一致性。具有如下特点:- 基本可用(Basically Available):分布式系统在出现故障时,允许损失部分可用性,即保证核心可用。
- 软状态(Soft State):允许系统存在中间状态,而该中间状态不会影响系统整体可用性。这里的中间状态就是 CAP 理论中的数据不一致。
最终一致性(Eventual Consistency):系统中的所有数据副本经过一定时间后,最终能够达到一致的状态。
3、数据库分片架构
读写分离的问题:
读写分离分散了数据库读写操作的压力,但没有分散存储压力,为了满足业务数据存储的需求,就需要将存储分散到多台数据库服务器上。
数据分片:
将存放在单一数据库中的数据分散地存放至多个数据库或表中,以达到提升性能瓶颈以及可用性的效果。 数据分片的有效手段是对关系型数据库进行分库和分表。数据分片的拆分方式又分为垂直分片和水平分片。
3.1、垂直分片
垂直分库:
按照业务拆分的方式称为垂直分片,又称为纵向拆分,它的核心理念是专库专用。 在拆分之前,一个数据库由多个数据表构成,每个表对应着不同的业务。而拆分之后,则是按照业务将表进行归类,分布到不同的数据库中,从而将压力分散至不同的数据库。

下图展示了根据业务需要,将用户表和订单表垂直分片到不同的数据库的方案:

垂直拆分可以缓解数据量和访问量带来的问题,但无法根治。如果垂直拆分之后,表中的数据量依然超过单节点所能承载的阈值,则需要水平分片来进一步处理。
垂直分表:
垂直分表适合将表中某些不常用的列,或者是占了大量空间的列拆分出去。
假设有一个婚恋网站,用户在筛选其他用户的时候,主要是用 age 和 sex 两个字段进行查询,而 nickname 和 description 两个字段主要用于展示,一般不会在业务查询中用到。description 本身又比较长,因此,我们可以将这两个字段独立到另外一张表中,这样在查询 age 和 sex 时,就能带来一定的性能提升。
垂直分表引入的复杂性主要体现在表操作的数量要增加。例如,原来只要一次查询就可以获取 name、age、sex、nickname、description,现在需要两次查询,一次查询获取 name、age、sex,另外一次查询获取 nickname、description。

3.2、水平分片
水平分片又称为横向拆分。 相对于垂直分片,它不再将数据根据业务逻辑分类,而是通过某个字段(或某几个字段),根据某种规则将数据分散至多个库或表中,每个分片仅包含数据的一部分。 例如:根据主键分片,偶数主键的记录放入 0 库(或表),奇数主键的记录放入 1 库(或表),如下图所示。

单表进行切分后,是否将多个表分散在不同的数据库服务器中,可以根据实际的切分效果来确定。
-
水平分表:单表切分为多表后,新的表即使在同一个数据库服务器中,也可能带来可观的性能提升,如果性能能够满足业务要求,可以不拆分到多台数据库服务器,毕竟业务分库也会引入很多复杂性;
-
水平分库:如果单表拆分为多表后,单台服务器依然无法满足性能要求,那就需要将多个表分散在不同的数据库服务器中。
阿里巴巴Java开发手册:
【推荐】单表行数超过 500 万行或者单表容量超过 2GB,才推荐进行分库分表。
说明:如果预计三年后的数据量根本达不到这个级别,
请不要在创建表时就分库分表。
第02章 解决方案
读写分离和数据分片具体的实现方式一般有两种: 程序代码封装和中间件封装。
1、程序代码封装
程序代码封装指在代码中抽象一个数据访问层(或中间层封装),实现读写操作分离和数据库服务器连接的管理。
其基本架构是:以读写分离为例

2、中间件封装
中间件封装指的是独立一套系统出来,实现读写操作分离和数据库服务器连接的管理。对于业务服务器来说,访问中间件和访问数据库没有区别,在业务服务器看来,中间件就是一个数据库服务器。
基本架构是:以读写分离为例

3、常用解决方案
-
Apache ShardingSphere
- 程序代码封装:ShardingSphere-JDBC
- 中间件封装:ShardingSphere-Proxy
官网:https://shardingsphere.apache.org/index_zh.html
文档:https://shardingsphere.apache.org/document/5.4.0/cn/overview/
-
MyCat:数据库中间件
第03章 MySQL主从同步
1、MySQL主从同步原理

基本原理:
slave会从master读取binlog来进行数据同步
具体步骤:
step1:master将数据改变记录到二进制日志(binary log)中。step2:当slave上执行start slave命令之后,slave会创建一个IO 线程用来连接master,请求master中的binlog。step3:当slave连接master时,master会创建一个log dump 线程,用于发送 binlog 的内容。在读取 binlog 的内容的操作中,会对主节点上的 binlog 加锁,当读取完成并发送给从服务器后解锁。step4:IO 线程接收主节点 binlog dump 进程发来的更新之后,保存到中继日志(relay log)中。step5:slave的SQL线程,读取relay log日志,并解析成具体操作,从而实现主从操作一致,最终数据一致。
2、一主多从配置
服务器规划:使用docker方式创建,主从服务器IP一致,端口号不一致

- 主服务器:容器名
atguigu-mysql-master,端口3306 - 从服务器:容器名
atguigu-mysql-slave1,端口3307 - 从服务器:容器名
atguigu-mysql-slave2,端口3308
注意:如果此时防火墙是开启的,则先关闭防火墙,并重启docker,否则后续安装的MySQL无法启动
#关闭docker
systemctl stop docker
#关闭防火墙
systemctl stop firewalld
#启动docker
systemctl start docker
2.1、准备主服务器
- step1:在docker中创建并启动MySQL主服务器:
端口3306
docker run -d \
-p 3306:3306 \
-v /atguigu/mysql/master/conf:/etc/mysql/conf.d \
-v /atguigu/mysql/master/data:/var/lib/mysql \
-e MYSQL_ROOT_PASSWORD=123456 \
--name atguigu-mysql-master \
mysql:8.0.30
- step2:创建MySQL主服务器配置文件:
默认情况下MySQL的binlog日志是自动开启的,可以通过如下配置定义一些可选配置
vim /atguigu/mysql/master/conf/my.cnf
配置如下内容
[mysqld]
# 服务器唯一id,默认值1
server-id=1
# 设置日志格式,默认值ROW
binlog_format=STATEMENT
# 二进制日志名,默认binlog
# log-bin=binlog
# 设置需要复制的数据库,默认复制全部数据库
#binlog-do-db=mytestdb1
#binlog-do-db=mytestdb2
# 设置不需要复制的数据库
#binlog-ignore-db=mysql
#binlog-ignore-db=information_schema
#binlog-ignore-db=performance_schema
#binlog-ignore-db=sys
重启MySQL容器
docker restart atguigu-mysql-master
binlog格式说明:
- binlog_format=STATEMENT:日志记录的是主机数据库的
写指令,性能高,但是now()之类的函数以及获取系统参数的操作会出现主从数据不同步的问题。 - binlog_format=ROW(默认):日志记录的是主机数据库的
写后的数据,批量操作时性能较差,解决now()或者 user()或者 @@hostname 等操作在主从机器上不一致的问题。 - binlog_format=MIXED:是以上两种level的混合使用,
有函数用ROW,没函数用STATEMENT
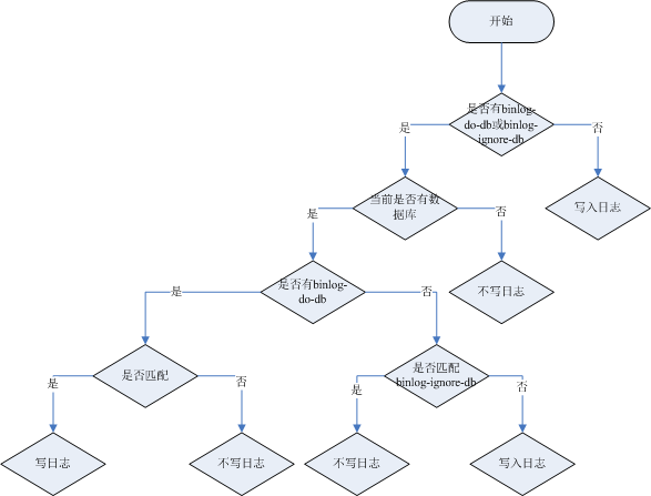
binlog-ignore-db和binlog-do-db的优先级问题:

- step3:使用命令行登录MySQL主服务器:
-- 进入容器:env LANG=C.UTF-8 避免容器中显示中文乱码
docker exec -it atguigu-mysql-master env LANG=C.UTF-8 /bin/bash
-- 进入容器内的mysql命令行
mysql -uroot -p
-- 修改默认密码校验方式
ALTER USER 'root'@'%' IDENTIFIED WITH mysql_native_password BY '123456';
-- 刷新权限,可以不用重启服务器
FLUSH PRIVILEGES;
- step4:主机中创建slave用户:
-- 创建slave用户
CREATE USER 'atguigu_slave'@'%';
-- 设置密码
ALTER USER 'atguigu_slave'@'%' IDENTIFIED WITH mysql_native_password BY '123456';
-- 授予复制权限
GRANT REPLICATION SLAVE ON *.* TO 'atguigu_slave'@'%';
-- 刷新权限
FLUSH PRIVILEGES;
- step5:主机中查询master状态:
执行完此步骤后不要再操作主服务器MYSQL,防止主服务器状态值变化
SHOW MASTER STATUS;
记下File和Position的值。执行完此步骤后不要再操作主服务器MYSQL,防止主服务器状态值变化。

2.2、准备从服务器1
可以配置多台从机slave1、slave2...,这里以配置slave1为例,请参考slave1独立完成slave2的配置
- step1:在docker中创建并启动MySQL从服务器:
端口3307
docker run -d \
-p 3307:3306 \
-v /atguigu/mysql/slave1/conf:/etc/mysql/conf.d \
-v /atguigu/mysql/slave1/data:/var/lib/mysql \
-e MYSQL_ROOT_PASSWORD=123456 \
--name atguigu-mysql-slave1 \
mysql:8.0.30
- step2:创建MySQL从服务器配置文件:
vim /atguigu/mysql/slave1/conf/my.cnf
配置如下内容:
[mysqld]
# 服务器唯一id,每台服务器的id必须不同,如果配置其他从机,注意修改id
server-id=2
# 中继日志名,默认xxxxxxxxxxxx-relay-bin
#relay-log=relay-bin
重启MySQL容器
docker restart atguigu-mysql-slave1
- step3:使用命令行登录MySQL从服务器:
-- 进入容器:
docker exec -it atguigu-mysql-slave1 env LANG=C.UTF-8 /bin/bash
-- 进入容器内的mysql命令行
mysql -uroot -p
-- 修改默认密码校验方式
ALTER USER 'root'@'%' IDENTIFIED WITH mysql_native_password BY '123456';
-- 刷新权限
FLUSH PRIVILEGES;
- step4:在从机上配置主从关系:
在从机上执行以下SQL操作
CHANGE MASTER TO MASTER_HOST='192.168.88.132',
MASTER_USER='atguigu_slave',MASTER_PASSWORD='123456', MASTER_PORT=3306,
MASTER_LOG_FILE='binlog.000005',MASTER_LOG_POS=1689;
2.3、准备从服务器2
参考2.2
docker run -d \
-p 3308:3306 \
-v /atguigu/mysql/slave2/conf:/etc/mysql/conf.d \
-v /atguigu/mysql/slave2/data:/var/lib/mysql \
-e MYSQL_ROOT_PASSWORD=123456 \
--name atguigu-mysql-slave2 \
mysql:8.0.30
vim /atguigu/mysql/slave2/conf/my.cnf
配置如下内容:
[mysqld]
# 服务器唯一id,每台服务器的id必须不同,如果配置其他从机,注意修改id
server-id=3
# 中继日志名,默认xxxxxxxxxxxx-relay-bin
#relay-log=relay-bin
重启MySQL容器
docker restart atguigu-mysql-slave2
-- 进入容器:
docker exec -it atguigu-mysql-slave2 env LANG=C.UTF-8 /bin/bash
-- 进入容器内的mysql命令行
mysql -uroot -p
-- 修改默认密码校验方式
ALTER USER 'root'@'%' IDENTIFIED WITH mysql_native_password BY '123456';
-- 刷新权限
FLUSH PRIVILEGES;
CHANGE MASTER TO MASTER_HOST='192.168.6.150',
MASTER_USER='atguigu_slave',MASTER_PASSWORD='123456', MASTER_PORT=3306,
MASTER_LOG_FILE='binlog.000003',MASTER_LOG_POS=1357;
2.4、启动主从同步
分别在两台从机上启动从机的复制功能,执行SQL:
START SLAVE;
-- 查看状态(不需要分号)
SHOW SLAVE STATUS\G
两个关键进程:下面两个参数都是Yes,则说明主从配置成功!

2.5、测试主从同步
在主机中执行以下SQL,在从机中查看数据库、表和数据是否已经被同步
CREATE DATABASE db_user;
USE db_user;
CREATE TABLE t_user (
id BIGINT AUTO_INCREMENT,
uname VARCHAR(30),
PRIMARY KEY (id)
);
INSERT INTO t_user(uname) VALUES('zhang3');
INSERT INTO t_user(uname) VALUES(@@hostname);
2.6、常见问题
问题1
启动主从同步后,常见错误是Slave_IO_Running: No 或者 Connecting 的情况,此时查看下方的 Last_IO_ERROR错误日志,根据日志中显示的错误信息在网上搜索解决方案即可

典型的错误例如:Last_IO_Error: Got fatal error 1236 from master when reading data from binary log: 'Client requested master to start replication from position > file size'
解决方案:
-- 在从机停止slave
-- 在从机上执行。功能说明:停止I/O 线程和SQL线程的操作。
stop slave;
-- 在从机上执行。功能说明:用于删除SLAVE数据库的relaylog日志文件,并重新启用新的relaylog文件。
reset slave;
-- 在主机上执行。功能说明:删除所有的binlog日志文件,并将日志索引文件清空,重新开始所有新的日志文件。
-- 用于第一次进行搭建主从库时,进行主库binlog初始化工作;
reset master;
-- 还原主服务器之前的操作
-- 在主机查看mater状态
SHOW MASTER STATUS;
-- 在主机刷新日志
FLUSH LOGS;
-- 再次在主机查看mater状态(会发现File和Position发生了变化)
SHOW MASTER STATUS;
-- 修改从机连接主机的SQL,并重新连接即可
问题2
启动docker容器后提示 WARNING: IPv4 forwarding is disabled. Networking will not work.

此错误,虽然不影响主从同步的搭建,但是如果想从远程客户端通过以下方式连接docker中的MySQL则没法连接
C:\Users\administrator>mysql -h 192.168.100.201 -P 3306 -u root -p
解决方案:
#修改配置文件:
vim /usr/lib/sysctl.d/00-system.conf
#追加
net.ipv4.ip_forward=1
#接着重启网络
systemctl restart network
第04章 ShardingSphere-JDBC读写分离
1、创建SpringBoot程序
1.1、创建项目
项目名:sharding-jdbc-demo
SpringBoot版本:3.0.5.RELEASE
1.2、添加依赖
<parent>
<artifactId>spring-boot-starter-parent</artifactId>
<groupId>org.springframework.boot</groupId>
<version>3.0.5</version>
</parent>
<dependencies>
<dependency>
<groupId>org.springframework.boot</groupId>
<artifactId>spring-boot-starter</artifactId>
</dependency>
<dependency>
<groupId>org.springframework.boot</groupId>
<artifactId>spring-boot-starter-test</artifactId>
<scope>test</scope>
</dependency>
<dependency>
<groupId>org.apache.shardingsphere</groupId>
<artifactId>shardingsphere-jdbc-core</artifactId>
<version>5.4.0</version>
</dependency>
<!--兼容jdk17和spring boot3-->
<dependency>
<groupId>org.yaml</groupId>
<artifactId>snakeyaml</artifactId>
<version>1.33</version>
</dependency>
<dependency>
<groupId>org.glassfish.jaxb</groupId>
<artifactId>jaxb-runtime</artifactId>
<version>2.3.8</version>
</dependency>
<dependency>
<groupId>mysql</groupId>
<artifactId>mysql-connector-java</artifactId>
<version>8.0.30</version>
</dependency>
<dependency>
<groupId>com.baomidou</groupId>
<artifactId>mybatis-plus-boot-starter</artifactId>
<version>3.5.3.1</version>
</dependency>
<dependency>
<groupId>org.projectlombok</groupId>
<artifactId>lombok</artifactId>
<optional>true</optional>
</dependency>
</dependencies>
1.3、创建实体类
package com.atguigu.shardingjdbcdemo.entity;
@TableName("t_user")
@Data
public class User {
@TableId(type = IdType.AUTO)
private Long id;
private String uname;
}
1.4、创建Mapper
package com.atguigu.shardingjdbcdemo.mapper;
@Mapper
public interface UserMapper extends BaseMapper<User> {
}
1.5、配置 Spring Boot
application.properties:
# 配置 DataSource Driver
spring.datasource.driver-class-name=org.apache.shardingsphere.driver.ShardingSphereDriver
# 指定 YAML 配置文件
spring.datasource.url=jdbc:shardingsphere:classpath:shardingsphere.yaml
1.6、配置shardingsphere
shardingsphere.yaml
模式配置:
mode:
type: Standalone
repository:
type: JDBC
数据源配置:
dataSources:
write_ds:
dataSourceClassName: com.zaxxer.hikari.HikariDataSource
driverClassName: com.mysql.cj.jdbc.Driver
jdbcUrl: jdbc:mysql://192.168.6.150:3306/db_user
username: root
password: 123456
read_ds_0:
dataSourceClassName: com.zaxxer.hikari.HikariDataSource
driverClassName: com.mysql.cj.jdbc.Driver
jdbcUrl: jdbc:mysql://192.168.6.150:3307/db_user
username: root
password: 123456
read_ds_1:
dataSourceClassName: com.zaxxer.hikari.HikariDataSource
driverClassName: com.mysql.cj.jdbc.Driver
jdbcUrl: jdbc:mysql://192.168.6.150:3308/db_user
username: root
password: 123456
读写分离配置:
rules:
- !READWRITE_SPLITTING
dataSources:
readwrite_ds:
writeDataSourceName: write_ds
readDataSourceNames:
- read_ds_0
- read_ds_1
transactionalReadQueryStrategy: PRIMARY # 事务内读请求的路由策略,可选值:PRIMARY(路由至主库)、FIXED(同一事务内路由至固定数据源)、DYNAMIC(同一事务内路由至非固定数据源)。默认值:DYNAMIC
loadBalancerName: random
loadBalancers:
random:
type: RANDOM
输出sql:
props:
sql-show: true
2、测试
2.1、主从复制测试
package com.atguigu.shardingjdbcdemo;
@SpringBootTest
public class ShardingJdbcDemoApplicationTests {
@Autowired
private UserMapper userMapper;
/**
* 写入数据的测试
*/
@Test
public void testInsert(){
User user = new User();
user.setUname("张三丰");
userMapper.insert(user);
}
}
2.2、负载均衡测试
/**
* 负载均衡测试
*/
@Test
public void testSelect(){
for (int i = 0; i < 100; i++) {
User user1 = userMapper.selectById(1);
}
}
负载均衡算法配置:
rules:
- !READWRITE_SPLITTING
loadBalancers:
random:
type: RANDOM
round_robin:
type: ROUND_ROBIN
weight:
type: WEIGHT
props:
read_ds_0: 1
read_ds_1: 2
2.3、事务测试
transactionalReadQueryStrategy: PRIMARY
事务内读请求的路由策略,可选值:
PRIMARY(路由至主库)
FIXED(同一事务内路由至固定数据源)
DYNAMIC(同一事务内路由至非固定数据源)。默认值:DYNAMIC
测试1:
不添加@Transactional:insert对主库操作,select对从库操作
测试2:
添加@Transactional:则insert和select按照transactionalReadQueryStrategy的配置执行
/**
* 事务测试
*/
@Transactional//开启事务
@Test
public void testTrans(){
User user = new User();
user.setUname("铁锤");
userMapper.insert(user);
List<User> users = userMapper.selectList(null);
}
注意:在JUnit环境下的@Transactional注解,默认情况下就会对事务进行回滚(即使在没加注解@Rollback,也会对事务回滚)
常见错误

ShardingSphere-JDBC远程连接的方式默认的密码加密规则是:mysql_native_password
因此需要在服务器端修改服务器的密码加密规则,如下:
ALTER USER 'root'@'%' IDENTIFIED WITH mysql_native_password BY '123456';
第05章 ShardingSphere-JDBC垂直分片
1、准备服务器
服务器规划:使用docker方式创建如下容器

-
服务器:容器名
server-user,端口3301 -
服务器:容器名
server-order,端口3302
1.1、创建server-user容器
- step1:创建容器:
docker run -d \
-p 3301:3306 \
-v /atguigu/server/user/conf:/etc/mysql/conf.d \
-v /atguigu/server/user/data:/var/lib/mysql \
-e MYSQL_ROOT_PASSWORD=123456 \
--name server-user \
mysql:8.0.30
- step2:登录MySQL服务器:
#进入容器:
docker exec -it server-user env LANG=C.UTF-8 /bin/bash
#进入容器内的mysql命令行
mysql -uroot -p
#修改默认密码插件
ALTER USER 'root'@'%' IDENTIFIED WITH mysql_native_password BY '123456';
- step3:创建数据库:
CREATE DATABASE db_user;
USE db_user;
CREATE TABLE t_user (
id BIGINT AUTO_INCREMENT,
uname VARCHAR(30),
PRIMARY KEY (id)
);
1.2、创建server-order容器
- step1:创建容器:
docker run -d \
-p 3302:3306 \
-v /atguigu/server/order/conf:/etc/mysql/conf.d \
-v /atguigu/server/order/data:/var/lib/mysql \
-e MYSQL_ROOT_PASSWORD=123456 \
--name server-order \
mysql:8.0.30
- step2:登录MySQL服务器:
#进入容器:
docker exec -it server-order env LANG=C.UTF-8 /bin/bash
#进入容器内的mysql命令行
mysql -uroot -p
#修改默认密码插件
ALTER USER 'root'@'%' IDENTIFIED WITH mysql_native_password BY '123456';
- step3:创建数据库:
CREATE DATABASE db_order;
USE db_order;
CREATE TABLE t_order (
id BIGINT AUTO_INCREMENT,
order_no VARCHAR(30),
user_id BIGINT,
PRIMARY KEY(id)
);
2、程序实现
2.1、创建实体类
package com.atguigu.shardingjdbcdemo.entity;
@TableName("t_order")
@Data
public class Order {
@TableId(type = IdType.AUTO)
private Long id;
private String orderNo;
private Long userId;
}
2.2、创建Mapper
package com.atguigu.shardingjdbcdemo.mapper;
@Mapper
public interface OrderMapper extends BaseMapper<Order> {
}
2.3、配置垂直分片
模式配置
mode:
type: Standalone
repository:
type: JDBC
数据源配置:
dataSources:
user_ds:
dataSourceClassName: com.zaxxer.hikari.HikariDataSource
driverClassName: com.mysql.jdbc.Driver
jdbcUrl: jdbc:mysql://192.168.6.150:3301/db_user
username: root
password: 123456
order_ds:
dataSourceClassName: com.zaxxer.hikari.HikariDataSource
driverClassName: com.mysql.jdbc.Driver
jdbcUrl: jdbc:mysql://192.168.6.150:3302/db_order
username: root
password: 123456
垂直分片(分库)配置:
rules:
- !SHARDING
tables:
t_user:
actualDataNodes: user_ds.t_user
t_order:
actualDataNodes: order_ds.t_order
输出sql:
props:
sql-show: true
3、测试垂直分片
@Autowired
private UserMapper userMapper;
@Autowired
private OrderMapper orderMapper;
/**
* 垂直分片:插入数据测试
*/
@Test
public void testInsertOrderAndUser(){
User user = new User();
user.setUname("强哥");
userMapper.insert(user);
Order order = new Order();
order.setOrderNo("ATGUIGU001");
order.setUserId(user.getId());
orderMapper.insert(order);
}
/**
* 垂直分片:查询数据测试
*/
@Test
public void testSelectFromOrderAndUser(){
User user = userMapper.selectById(1L);
Order order = orderMapper.selectById(1L);
}
第06章 ShardingSphere-JDBC水平分片
1、准备服务器
服务器规划:使用docker方式创建如下容器

-
服务器:容器名
server-order0,端口3310 -
服务器:容器名
server-order1,端口3311
1.1、创建server-order0容器
- step1:创建容器:
docker run -d \
-p 3310:3306 \
-v /atguigu/server/order0/conf:/etc/mysql/conf.d \
-v /atguigu/server/order0/data:/var/lib/mysql \
-e MYSQL_ROOT_PASSWORD=123456 \
--name server-order0 \
mysql:8.0.30
- step2:登录MySQL服务器:
#进入容器:
docker exec -it server-order0 env LANG=C.UTF-8 /bin/bash
#进入容器内的mysql命令行
mysql -uroot -p
#修改默认密码插件
ALTER USER 'root'@'%' IDENTIFIED WITH mysql_native_password BY '123456';
- step3:创建数据库:
注意:水平分片的id需要在业务层实现,不能依赖数据库的主键自增
CREATE DATABASE db_order;
USE db_order;
CREATE TABLE t_order0 (
id BIGINT,
order_no VARCHAR(30),
user_id BIGINT,
PRIMARY KEY(id)
);
CREATE TABLE t_order1 (
id BIGINT,
order_no VARCHAR(30),
user_id BIGINT,
PRIMARY KEY(id)
);
1.2、创建server-order1容器
- step1:创建容器:
docker run -d \
-p 3311:3306 \
-v /atguigu/server/order1/conf:/etc/mysql/conf.d \
-v /atguigu/server/order1/data:/var/lib/mysql \
-e MYSQL_ROOT_PASSWORD=123456 \
--name server-order1 \
mysql:8.0.30
- step2:登录MySQL服务器:
#进入容器:
docker exec -it server-order1 env LANG=C.UTF-8 /bin/bash
#进入容器内的mysql命令行
mysql -uroot -p
#修改默认密码插件
ALTER USER 'root'@'%' IDENTIFIED WITH mysql_native_password BY '123456';
- step3:创建数据库:和server-order0相同
注意:水平分片的id需要在业务层实现,不能依赖数据库的主键自增
CREATE DATABASE db_order;
USE db_order;
CREATE TABLE t_order0 (
id BIGINT,
order_no VARCHAR(30),
user_id BIGINT,
PRIMARY KEY(id)
);
CREATE TABLE t_order1 (
id BIGINT,
order_no VARCHAR(30),
user_id BIGINT,
PRIMARY KEY(id)
);
2、水平分片
2.1、配置一个分片节点
模式配置
mode:
type: Standalone
repository:
type: JDBC
数据源配置:
dataSources:
user_ds:
dataSourceClassName: com.zaxxer.hikari.HikariDataSource
driverClassName: com.mysql.jdbc.Driver
jdbcUrl: jdbc:mysql://192.168.6.150:3301/db_user
username: root
password: 123456
order_ds_0:
dataSourceClassName: com.zaxxer.hikari.HikariDataSource
driverClassName: com.mysql.jdbc.Driver
jdbcUrl: jdbc:mysql://192.168.6.150:3310/db_order
username: root
password: 123456
order_ds_1:
dataSourceClassName: com.zaxxer.hikari.HikariDataSource
driverClassName: com.mysql.jdbc.Driver
jdbcUrl: jdbc:mysql://192.168.6.150:3311/db_order
username: root
password: 123456
配置一个order分片节点:
rules:
- !SHARDING
tables:
t_user:
actualDataNodes: user_ds.t_user
t_order:
actualDataNodes: order_ds_0.t_order0
输出sql:
props:
sql-show: true
修改Order实体类的主键策略:
//@TableId(type = IdType.AUTO)//依赖数据库的主键自增策略
@TableId(type = IdType.ASSIGN_ID)//分布式id
测试代码:
/**
* 水平分片:插入数据测试
*/
@Test
public void testInsertOrder(){
Order order = new Order();
order.setOrderNo("ATGUIGU001");
order.setUserId(1L);
orderMapper.insert(order);
}
2.2 、分布式序列算法
雪花算法:
水平分片需要关注全局序列,因为不能简单的使用基于数据库的主键自增。
分库分表以后表的主键字段就不能使用自增策略,因为可能出现重复数据。
分布式系统中的主键生成策略:
1、uuid
2、redis
3、雪花算法
雪花算法是推特开源的分布式ID生成算法,用于在不同的机器上生成唯一的ID的算法。该算法生成一个64bit的数字作为分布式ID,保证这个ID自增
并且全局唯一。
生成的64位ID结构如下:

雪花算法是 64 位 的二进制,一共包含了四部分:
1、1位是符号位,也就是最高位,始终是0,没有任何意义,因为要是唯一计算机二进制补码中就是负数,0才是正数。
2、41位是时间戳,具体到毫秒,41位的二进制可以使用69年,如果时间计算基准年为1970年,那么到2039年就不能再用了,当前也可以指定一个基准年。
3、10位是机器标识,可以全部用作机器ID,也可以用来标识机房ID + 机器ID,10位最多可以表示1024台机器。
4、12位是计数序列号,也就是同一台机器上同一时间,理论上还可以同时生成不同的ID,12位的序列号能够区分出4096个ID。
2.2、水平分库配置
使用行表达式:核心概念 :: ShardingSphere (apache.org)
将数据 分片到order_ds_0和order_ds_1中
actualDataNodes: order_ds_${0..1}.t_order0
分片算法配置
分片规则:
- order表中
user_id为偶数时,数据插入server-order0服务器 - order表中
user_id为奇数时,数据插入server-order1服务器
分片好处:同一个用户的订单数据,被插入到同一台服务器上,查询一个用户的订单时效率较高。
rules:
- !SHARDING
tables:
t_user:
actualDataNodes: user_ds.t_user
t_order:
actualDataNodes: order_ds_${0..1}.t_order0
databaseStrategy:
standard:
shardingColumn: user_id
shardingAlgorithmName: userid_inline
shardingAlgorithms:
userid_inline:
type: INLINE
props:
algorithm-expression: order_ds_${user_id % 2}
测试:
/**
* 水平分片:分库插入数据测试
*/
@Test
public void testInsertOrderDatabaseStrategy(){
for (long i = 0; i < 4; i++) {
Order order = new Order();
order.setOrderNo("ATGUIGU" + System.currentTimeMillis());
order.setUserId(i + 1);
orderMapper.insert(order);
}
}
2.3、水平分表配置
将数据 分片到order_ds_0和order_ds_1的t_order0和t_order1中
actualDataNodes: order_ds_${0..1}.t_order${0..1}
分片算法配置
分片规则:order表中id为偶数时,数据插入t_order0数据库,id为奇数时,数据插入t_order1数据库。
rules:
- !SHARDING
tables:
t_user:
actualDataNodes: user_ds.t_user
t_order:
actualDataNodes: order_ds_${0..1}.t_order${0..1}
databaseStrategy:
standard:
shardingColumn: user_id
shardingAlgorithmName: userid_inline
tableStrategy:
standard:
shardingColumn: id
shardingAlgorithmName: orderid_inline
shardingAlgorithms:
userid_inline:
type: INLINE
props:
algorithm-expression: order_ds_${user_id % 2}
orderid_inline:
type: INLINE
props:
algorithm-expression: t_order${id % 2}
测试:
/**
* 水平分片:分表插入数据测试
*/
@Test
public void testInsertOrderTableStrategy(){
for (long i = 0; i < 4; i++) {
Order order = new Order();
order.setOrderNo("ATGUIGU" + System.currentTimeMillis());
order.setUserId(1L);
orderMapper.insert(order);
}
for (long i = 0; i < 4; i++) {
Order order = new Order();
order.setOrderNo("ATGUIGU" + System.currentTimeMillis());
order.setUserId(2L);
orderMapper.insert(order);
}
}
3、多表关联
3.1、创建关联表
在server-order0、server-order1服务器中分别创建两张订单详情表t_order_item0、t_order_item1
我们希望同一个用户的订单表和订单详情表中的数据都在同一个数据源中,避免跨库关联,因此,这两张表我们使用相同的分片策略。
那么在t_order_item中我们也需要创建order_no和user_id这两个分片键
CREATE TABLE t_order_item0(
id BIGINT,
user_id BIGINT,
order_id BIGINT,
price DECIMAL(10,2),
count INT,
PRIMARY KEY(id)
);
CREATE TABLE t_order_item1(
id BIGINT,
user_id BIGINT,
order_id BIGINT,
price DECIMAL(10,2),
count INT,
PRIMARY KEY(id)
);
3.2、创建实体类
package com.atguigu.shardingjdbcdemo.entity;
@TableName("t_order_item")
@Data
public class OrderItem {
@TableId(type = IdType.ASSIGN_ID) //分布式id
private Long id;
private Long userId;
private Long orderId;
private BigDecimal price;
private Integer count;
}
3.3、创建Mapper
package com.atguigu.shargingjdbcdemo.mapper;
@Mapper
public interface OrderItemMapper extends BaseMapper<OrderItem> {
}
3.4、配置关联表
t_order_item的分片表、分片策略、分布式序列策略和t_order一致
rules:
- !SHARDING
tables:
t_user:
actualDataNodes: user_ds.t_user
t_order:
actualDataNodes: order_ds_${0..1}.t_order${0..1}
databaseStrategy:
standard:
shardingColumn: user_id
shardingAlgorithmName: userid_inline
tableStrategy:
standard:
shardingColumn: id
shardingAlgorithmName: orderid_inline
t_order_item:
actualDataNodes: order_ds_${0..1}.t_order_item${0..1}
databaseStrategy:
standard:
shardingColumn: user_id
shardingAlgorithmName: userid_inline
tableStrategy:
standard:
shardingColumn: order_id
shardingAlgorithmName: orderid_item_inline
shardingAlgorithms:
userid_inline:
type: INLINE
props:
algorithm-expression: order_ds_${user_id % 2}
orderid_inline:
type: INLINE
props:
algorithm-expression: t_order${id % 2}
orderid_item_inline:
type: INLINE
props:
algorithm-expression: t_order_item${order_id % 2}
3.5、测试插入数据
同一个用户的订单表和订单详情表中的数据都在同一个数据源中,避免跨库关联
/**
* 测试关联表插入
*/
@Test
public void testInsertOrderAndOrderItem(){
for (long i = 0; i < 2; i++) {
Order order = new Order();
order.setOrderNo("ATGUIGU" + System.currentTimeMillis());
order.setUserId(1L);
orderMapper.insert(order);
for (long j = 0; j < 2; j++) {
OrderItem orderItem = new OrderItem();
orderItem.setUserId(1L);
orderItem.setOrderId(order.getId());
orderItem.setPrice(new BigDecimal(10));
orderItem.setCount(2);
orderItemMapper.insert(orderItem);
}
}
for (long i = 0; i < 2; i++) {
Order order = new Order();
order.setOrderNo("ATGUIGU" + System.currentTimeMillis());
order.setUserId(2L);
orderMapper.insert(order);
for (long j = 0; j < 2; j++) {
OrderItem orderItem = new OrderItem();
orderItem.setUserId(2L);
orderItem.setOrderId(order.getId());
orderItem.setPrice(new BigDecimal(5));
orderItem.setCount(2);
orderItemMapper.insert(orderItem);
}
}
}
课堂截图
高性能数据库架构拆库拆表

分库不分表

分库分表

分库分表_关联表_规则分析

分库分表_关联表_数据保存结果


浙公网安备 33010602011771号