blender GIS介绍
Blender 最低版本要求:v2.83
注意:自 2022 年起,OpenTopography 网络服务需要 API 密钥。请在 opentopography.org 注册并申请密钥。此服务仍然免费。
GIS 数据文件导入:在 Blender 中导入最常见的 GIS 数据格式:Shapefile 矢量、光栅图像、geotiff DEM、OpenStreetMap xml。
使用 BlenderGIS 从地理数据创建 3D 地形的可能性有很多,请查看流程图以获得概述。
例如:导入矢量轮廓线,通过三角测量创建面并放置地形栅格纹理。
直接从网络获取地理数据:在 Blender 3d 视图中显示动态网络地图,请求 OpenStreetMap 数据(建筑物、道路……),从 NASA SRTM 任务中获取真实的高程数据。
还有更多:管理场景的地理参考信息,通过 Delaunay 三角剖分计算地形网格,将对象放置在地形网格上,使用着色器节点进行地形分析,从地理标记的照片设置新相机,设置相机以使用 Blender 渲染新的地理参考栅格。
==========================================================================
快速开始
从头开始处理地理数据
-
删除所有对象并保存混合文件

-
安装 BlenderGIS 插件并在首选项设置中设置缓存文件夹

-
使用键启动底图
*,出现设置地图源的选项对话框

按“确定”启动地图查看器,几秒钟后将显示世界地图

使用鼠标滚轮平移(wheel click)或缩放地图(wheel scroll)。您还可以按 缩放到绘图区域B,或按 搜索要缩放到的特定位置G。您可以按 切换图层源space bar,或按 访问多个选项o。按echap键退出地图查看器导航。
-
在地图查看器导航模式下,当地图位置和缩放正确时,按下
E键将当前地图视图导出到新的纹理平面网格

有时所需区域的图像分辨率过低,幸运的是,可以强制底图下载更详细的缩放级别,同时保持实际范围视图。为此,当底图运行且地图视图固定为所需范围和缩放级别时,只需按下L键即可。3D 视图的左上角将出现一个“锁定”标签。现在,缩放时,范围区域将保持原样,但插件将从最高缩放级别下载图块,从而提高地图分辨率。
您还可以在按住CTRL键的同时缩放,这样生成的地图图像就不会触发新的下载,您可以详细查看最终的分辨率。同样,当您对生成的图像满意后,按下 键E即可将其导出到新的平面网格。
-
下一步是使用 OpenTopograhy 网络服务从 STRM 数据(全球数字高程模型)中获取一些地形地貌。选择平面网格后,点击“获取 SRTM”按钮。

几秒钟后,飞机将根据地形数据进行绕行。

-
现在,我们将从 Open Street Map 数据中收集一些 3D 建筑,并将它们放置在地面网格上。将 3D 视图切换到顶部正交视图,并移动到覆盖所需数据的正确范围,然后按下GIS工具选项卡中的“获取 OSM”按钮。

将出现一个选项对话框:

选择“道路”、“建筑物”,并为没有任何高度信息的建筑物选择一个默认高度值。此默认高度值也可以在阈值之间随机设置,以增加真实感。勾选“从对象获取高程”选项,并选择代表地面起伏的网格,然后按“确定”。几秒钟后,您将看到导入的建筑物。

=======================================
地形制作
截转自:https://blog.csdn.net/2503_91826368/article/details/147804735
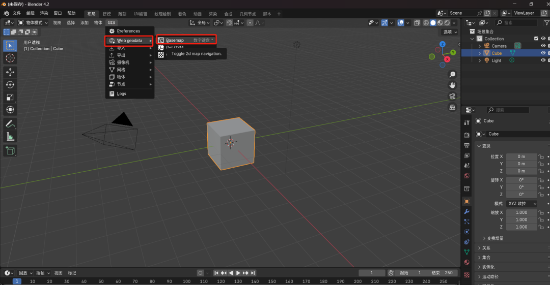
插件安装成功后,软件界面就会出现“GIS”按钮,点击进入。
选择“Web
geodata”,“Basemap”,选择卫星地图,选google的前提是网站能正常访问google地图,如果不行可尝试其他方法或者选择其他地图,如bing等。

点击“确定”,如果配置成功,通过一段时间的加载,地图就会出现在界面中间。

地图中正常加载后的界面,使用google需要适合的上网环境
按下**“G”**键,选择输入查找地名,这里默认是英文,选择查找级别,点击确认后稍等片刻地图会自动缩放到定位地点。

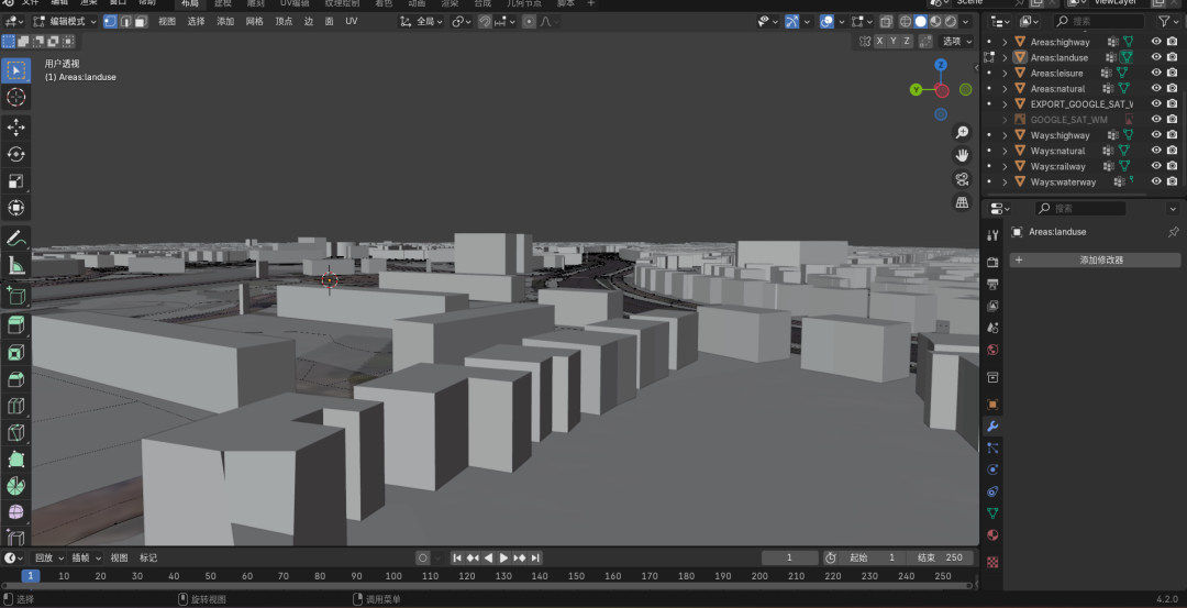
等待加载完成,可以选取自己想要生成模型的区域,选择的范围越大,等待的时间需要的越长,所以这步需要耐心等待哦。
按 “E **”**获取自己想要的地块,按住鼠标中键可以旋转视角。

加载高程的时候需要用到OpenStreetMap(OSM)的地图数据

这步不会的朋友可以私信我如何获取API Key。

按住shift多选自己想要显示的地物,如建筑,街道等。
建筑高度可以自己设置

可以导出自己想要的格式,blender提供了多种文件格式的选择。

这样就可以了,能够获取到基本的地块。
其他页面引导:
(外链页面-个别网址需KX上网)



浙公网安备 33010602011771号