vue知识点之render函数
一、概述
在了解vue render函数之前, 需要先了解下Vue的整体流程

通过上图, 应该可以理解一个Vue组件是如何运行起来的.
- 模板(template)通过编译生成AST树
- AST树生成Vue的render渲染函数
- render渲染函数结合数据生成vNode(Virtual DOM Node)树
- Diff和Patch后生新的UI界面(真实DOM渲染)
在这张图中, 我们需要了解以下几个概念:
- 模板(template), Vue模板是纯HTML, 基于Vue的模板语法, 可以比较方便的处理数据和UI界面的关系
- AST, 即Abstract Syntax Tree的简称, Vue将HTML模板解析为AST,并对AST进行一些优化的标记处理, 提取最大的静态树,以使Virtual DOM直接跳过后面的Diff
- render渲染函数, render渲染函数是用来生成Virtual DOM的. Vue推荐使用模板来构建我们的应用程序, 在底层实现中Vue最终还是会将模板编译成渲染函数. 因此, 若我们想要得到更好的控制, 可以直接写渲染函数.(重点)
- Virtual DOM, 虚拟DOM
- Watcher, 每个Vue组件都有一个对应的
watcher, 它会在组件render时收集组件所依赖的数据, 并在依赖有更新时, 触发组件重新渲染, Vue会自动优化并更新需要更新DOM
在上图中, render函数可以作为一道分割线:
render函数左边可以称为编译期, 将Vue板转换为渲染函数render函数右边, 是Vue运行时, 主要是将渲染函数生成Virtual DOM树, 以及Diff和Patch
1. render
Vue 推荐在绝大多数情况下使用模板来创建你的 HTML。然而在一些场景中,你真的需要 JavaScript 的完全编程的能力。这时你可以用渲染函数,它比模板更接近编译器。
⏰ template模版的实现
<template> <div> <h1 v-if="level === 1"> <slot></slot> </h1> <h2 v-else-if="level === 2"> <slot></slot> </h2> <h3 v-else-if="level === 3"> <slot></slot> </h3> <h4 v-else-if="level === 4"> <slot></slot> </h4> <h5 v-else-if="level === 5"> <slot></slot> </h5> <h6 v-else-if="level === 6"> <slot></slot> </h6> </div> </template> <script> export default { name: "HelloWorld", props: { level: { type: Number, require: true, }, }, }; </script>
⏰ render函数的实现
Vue.component('anchored-heading', { render: function (createElement) { return createElement( 'h' + this.level, // tag name 标签名称 this.$slots.default // 子组件中的阵列 ) }, props: { level: { type: Number, required: true } } })
是不是很简洁了?
2. Node & tree & Virtual DOM
在对Vue的基础概念和渲染函数有一定了解后, 我们也需要了解一些浏览器的工作原理. 这对我们学习render函数很重要. 例如下面这段HTML代码:
<div> <h1>My title</h1> Some text content <!-- TODO: Add tagline --> </div>
当浏览器读取到这些代码时, 它会建立一个DOM节点树来保持追踪, 如果你要画一张家谱树来追踪家庭成员的发展的话, HTML的DOM节点树的可能如下图所示:

每个元素和文字都是一个节点, 甚至注释也是节点. 一个节点就是页面的一部分, 就像家谱树中一样, 每个节点都可以有孩子节点.
高效的更新所有节点可能是比较困难的, 不过你不用担心, 这些Vue都会自动帮你完成, 你只需要通知Vue页面上HTML是什么?
⏰ 可以是一个HTML模板:
<h1>{{title}}</h1>
⏰ 也可以是一个渲染函数:
render(h){ return h('h1', this.title) }
在这两种情况下,若title值发生了改变, Vue 都会自动保持页面的更新.
3. 虚拟DOM
Vue编译器在编译模板之后, 会将这些模板编译为渲染函数(render), 当渲染函数(render)被调用时, 就会返回一个虚拟DOM树.
当我们得到虚拟DOM树后, 再转交给一个Patch函数, 它会负责把这些虚拟DOM渲染为真实DOM. 在这个过程中, Vue自身的响应式系统会侦测在渲染过程中所依赖的数据来源, 在渲染过程中, 侦测到数据来源后即可精确感知数据源的变动, 以便在需要的时候重新进行渲染. 当重新进行渲染之后, 会生成一个新的树, 将新的树与旧的树进行对比, 就可以得到最终需要对真实DOM进行修改的改动点, 最后通过Patch函数实施改动.
🔉 简单来讲, 即: 在Vue的底层实现上,Vue将模板编译成虚拟DOM渲染函数。结合Vue自带的响应系统,在应该状态改变时,Vue能够智能地计算出重新渲染组件的最小代价并应到DOM操作上。

Vue支持我们通过data参数传递一个JavaScript对象作为组件数据, Vue将遍历data对象属性, 使用Object.defineProperty方法设置描述对象, 通过gett/setter函数来拦截对该属性的读取和修改.
Vue创建了一层Watcher层, 在组件渲染的过程中把属性记录为依赖, 当依赖项的setter被调用时, 会通知Watcher重新计算, 从而使它关联的组件得以更新.

对于虚拟DOM, 如果想深入了解, 可以看下Vue原理解析之Virtual DOM
通过前面的学习, 我们初步了解到Vue通过建立一个**虚拟DOM"对真实DOM发生变化保持追踪. 例如
return createElement('h1', this.title)
createElement, 即createNodeDescription, 返回虚拟节点(Virtual Node), 通常简写为"VNode". 虚拟DOM是由Vue组件树建立起来的整个VNode树的总称.
Vue组件树建立起来的整个VNode树是唯一的, 不可重复的. 例如, 下面的render函数是无效的.
render(createElement) { const vP = createElement('p', 'hello james') return createElement('div', [ // error, 有重复的vNode vP, vP ]) }
若需要很多重复的组件/元素, 可以使用工厂函数来实现. 例如:
render(createElement){ return createElement('div', Array.apply(null, {length: 20}).map(() => { return createElement('p', 'hi james') })) }
4. Vue 渲染机制
下图展示的是独立构建时, 一个组件的渲染流程图:

会涉及到Vue的2个概念:
- 独立构建, 包含模板编译器, 渲染过程: HTML字符串 => render函数 => vNode => 真实DOM
- 运行时构建, 不包含模板编译器, 渲染过程: render函数 => vNode => 真实DOM
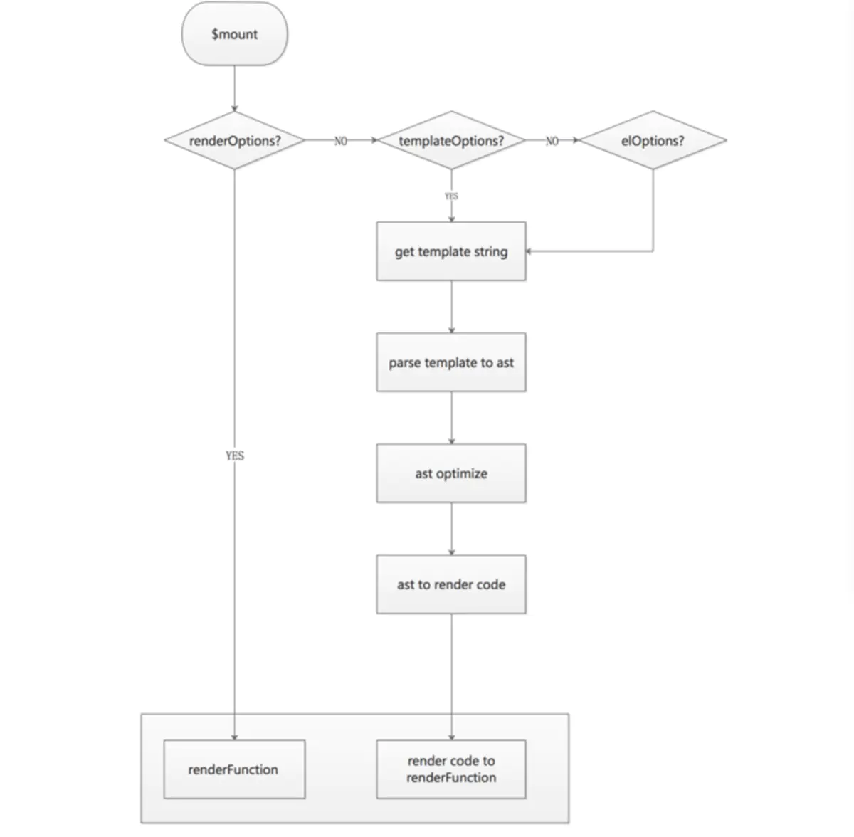
运行时构建的包, 会比独立构建少一个模板编译器(因此运行速度上会更快). 在$mount函数上也不同, 而$mount方法是整个渲染过程中的起始点, 用下面这张流程图来说明:

从上图可以看出, 在渲染过程中, 提供了三种模板:
⏰自定义render函数
Vue.component('anchored-heading', { render(createElement) { return createElement ( 'h' + this.level, this.$slots.default ) }, props: { level: { type: Number, required: true } } })
⏰template
const app = new Vue({ template: `<div>{{ msg }}</div>`, data () { return { msg: 'Hello Vue.js!' } } })
⏰ el
let app = new Vue({ el: '#app', data () { return { msg: 'Hello Vue!' } } })
均可以渲染页面, 也就对应我们使用Vue时的三种写法. 这3种模式最终都是要得到render函数.
❗️ 对于平时开发来讲, 使用template和el会比较友好些, 容易理解, 但灵活性较差. 而render函数, 能够胜任更加复杂的逻辑, 灵活性高, 但对于用户理解相对较差.
二、理解&使用render函数
render 函数的作用是将组件的模板转换为虚拟 DOM,并返回一个描述虚拟 DOM 的 JavaScript 对象。这个函数接收一个 createElement 函数作为参数,用于创建虚拟 DOM 节点。
render 函数返回的 VNode 对象可以被挂载到应用的根节点,从而渲染出组件的视图。具体来说,可以通过 new Vue() 创建一个 Vue 实例,并将 render 函数的返回值作为 template 选项传入,然后将 Vue 实例挂载到真实的 DOM 节点上,从而完成组件的渲染。下面是一个示例代码:
app = new Vue({ render(h) { return h('div', { class: 'container' }, [ h('h1', { class: 'title' }, 'Hello, Vue!'), h('p', { class: 'content' }, 'This is a sample Vue.js application.') ]) } }) app.$mount('#app')
⚠️注意:这里的 h 就是上面一直说的 createElement,它是render函数的参数,本身也是一个函数。
在上面的代码中,render 函数返回了一个包含两个子节点的 div 元素,当 Vue 实例挂载到页面上时,这个 div 元素将被渲染到页面中,其中包含一个标题和一段描述文字。可以看到,使用 render 函数可以非常灵活地控制组件的渲染结果,从而实现高度自定义的视图逻辑。
render(createElement) 的参数
createElement 是 Vue.js 中的一个重要函数,它用来创建虚拟 DOM 节点(即 VNode 对象),是 Vue.js 实现模板编译和渲染的核心函数之一。
createElement 函数的完整签名是:
codecreateElement(tag, data?, children?)
tag:表示要创建的节点的标签名或组件选项对象。data:可选参数,表示节点的属性对象,用来描述节点的各种属性,比如 class、style、事件监听器等。children:可选参数,表示节点的子节点数组,用来描述节点的子元素。
createElement 函数会返回一个 VNode 对象,它描述了当前节点的状态。VNode 对象包含了当前节点的标签名、属性、子节点等信息,通过这些信息,Vue.js 可以知道当前组件的渲染结果,并根据 VNode 对象的描述信息生成真正的 DOM 节点。
createElement 函数通常不会直接调用,而是通过 render 函数间接调用。在 render 函数中,可以通过调用 createElement 函数来描述组件的视图结构,从而生成组件的 VNode 对象。例如:
render(h) { // 创建一个 div 节点,包含一个标题和一段文本 return h('div', { class: 'container' }, [ h('h1', { class: 'title' }, 'Hello, Vue!'), h('p', { class: 'content' }, 'This is a sample Vue.js application.') ]) }
在上面的代码中,createElement 函数被简写为 h,通过调用 h 函数来创建一个 div 节点,其中包含一个标题和一段文本。可以看到,createElement 函数非常灵活,可以用来创建各种类型的节点,从而实现高度自定义的组件渲染逻辑。
⏰ tag 参数:
{String | Object | Function }, 必传
🍀
一个 HTML 标签字符串,组件选项对象,或者解析上述任何一种的一个 async 异步函数
第一个参数是必传参数, 可以是字符串String, 也可以是Object对象或函数Function
- String: 标签名字符串
// String Vue.component('custom-element', { render(createElement) { return createElement('div', 'hello world!') } })
- Object: 配置对象
// Object Vue.component('custom-element', { render(createElement) { return createElement({ template: `<div>hello world!</div>` }) } })
- Function: 函数
// Function Vue.component('custom-element', { render(createElement) { const elFn = () => { template: `<div>hello world!</div>` } return createElement(elFn()) } })
以上代码, 等价于:
<template> <div>hello world!</> </template>
<script> export default { name: 'custom-element' } </script>
⏰ data? 参数:
{ Object }, 可选
🍀一个包含模板相关属性的数据对象
createElemen的第二个参数是可选参数, 这个参数是一个Object, 例如:
Vue.component('custom-element', { render(createElement) { const self = this; return createElement('div', { 'class': { foo: true, bar: false }, style: { color: 'red', fontSize: '18px' }, attrs: { ...self.attrs, id: 'id-demo' }, on: { ...self.$listeners, click: (e) => {console.log(e)} }, domProps: { innerHTML: 'hello world!' }, staticClass: 'wrapper' }) } })
等价于:
<template> <div :id="id" class="wrapper" :class="{'foo': true, 'bar': false}" :style="{color: 'red', fontSize: '18px'}" v-bind="$attrs" v-on="$listeners" @click="(e) => console.log(e)"> hello world! </div> </template> <script> export default { name: 'custom-element', data(){ return { id: 'id-demo' } } } </script> <style> .wrapper{ display: block; width: 100%; } </style>
⏰ children?参数:
{ String | Array }, 可选。
🍀子虚拟节点 (VNodes),由 `createElement()` 构建而成。
createElement第3个参数是可选的,可以给其传一个String或Array, 例如:
Vue.component('custom-element', { render (createElement) { var self = this return createElement( 'div', { class: { title: true }, style: { border: '1px solid', padding: '10px' } }, [ createElement('h1', 'Hello Vue!'), createElement('p', 'Hello world!') ] ) } })
等价于:
<template> <div :class="{'title': true}" :style="{border: '1px solid', padding: '10px'}"> <h1>Hello Vue!</h1> <p>Hello world!</p> </div> </template> <script> export default { name: 'custom-element', data(){ return { id: 'id-demo' } } } </script>
💎 使用render和template创建相同效果的组件
-
template方式
<template> <div id="wrapper" :class="{show: show}" @click="clickHandler"> Hello Vue! </div> </template> <script> export default { name: 'custom-element', data(){ return { show: true } }, methods: { clickHandler(){ console.log('you had click me!'); } } } </script>
-
render方式
Vue.component('custom-element', { data () { return { show: true } }, methods: { clickHandler: function(){ console.log('you had click me!'); } }, render: function (createElement) { return createElement('div', { class: { show: this.show }, attrs: { id: 'wrapper' }, on: { click: this.handleClick } }, 'Hello Vue!') } })
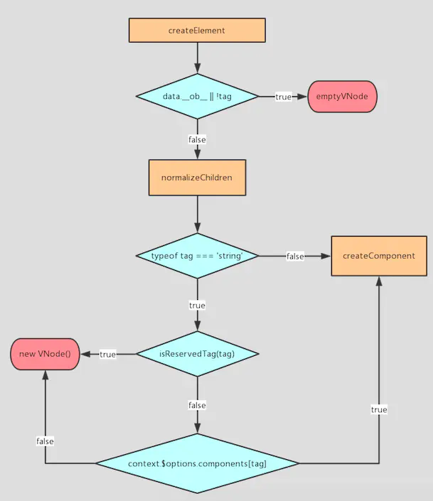
createElement解析过程

createElement解析过程核心源代码(需要对JS有一定功底)
const SIMPLE_NORMALIZE = 1 const ALWAYS_NORMALIZE = 2 function createElement (context, tag, data, children, normalizationType, alwaysNormalize) { // 兼容不传data的情况 if (Array.isArray(data) || isPrimitive(data)) { normalizationType = children children = data data = undefined } // 如果alwaysNormalize是true // 那么normalizationType应该设置为常量ALWAYS_NORMALIZE的值 if (alwaysNormalize) normalizationType = ALWAYS_NORMALIZE // 调用_createElement创建虚拟节点 return _createElement(context, tag, data, children, normalizationType) } function _createElement (context, tag, data, children, normalizationType) { /** * 如果存在data.__ob__,说明data是被Observer观察的数据 * 不能用作虚拟节点的data * 需要抛出警告,并返回一个空节点 * * 被监控的data不能被用作vnode渲染的数据的原因是: * data在vnode渲染过程中可能会被改变,这样会触发监控,导致不符合预期的操作 */ if (data && data.__ob__) { process.env.NODE_ENV !== 'production' && warn( `Avoid using observed data object as vnode data: ${JSON.stringify(data)}\n` + 'Always create fresh vnode data objects in each render!', context ) return createEmptyVNode() } // 当组件的is属性被设置为一个falsy的值 // Vue将不会知道要把这个组件渲染成什么 // 所以渲染一个空节点 if (!tag) { return createEmptyVNode() } // 作用域插槽 if (Array.isArray(children) && typeof children[0] === 'function') { data = data || {} data.scopedSlots = { default: children[0] } children.length = 0 } // 根据normalizationType的值,选择不同的处理方法 if (normalizationType === ALWAYS_NORMALIZE) { children = normalizeChildren(children) } else if (normalizationType === SIMPLE_NORMALIZE) { children = simpleNormalizeChildren(children) } let vnode, ns // 如果标签名是字符串类型 if (typeof tag === 'string') { let Ctor // 获取标签名的命名空间 ns = config.getTagNamespace(tag) // 判断是否为保留标签 if (config.isReservedTag(tag)) { // 如果是保留标签,就创建一个这样的vnode vnode = new VNode( config.parsePlatformTagName(tag), data, children, undefined, undefined, context ) // 如果不是保留标签,那么我们将尝试从vm的components上查找是否有这个标签的定义 } else if ((Ctor = resolveAsset(context.$options, 'components', tag))) { // 如果找到了这个标签的定义,就以此创建虚拟组件节点 vnode = createComponent(Ctor, data, context, children, tag) } else { // 兜底方案,正常创建一个vnode vnode = new VNode( tag, data, children, undefined, undefined, context ) } // 当tag不是字符串的时候,我们认为tag是组件的构造类 // 所以直接创建 } else { vnode = createComponent(tag, data, context, children) } // 如果有vnode if (vnode) { // 如果有namespace,就应用下namespace,然后返回vnode if (ns) applyNS(vnode, ns) return vnode // 否则,返回一个空节点 } else { return createEmptyVNode() } } }
使用render函数代替模板功能
在使用Vue模板的时候,我们可以在模板中灵活的使用v-if、v-for、v-model和<slot>等模板语法。但在render函数中是没有提供专用的API。如果在render使用这些,需要使用原生的JavaScript来实现。
⏰ v-if&v-for
- template模版实现
<ul v-if="items.length"> <li v-for="item in items">{{ item }}</li> </ul> <p v-else>No items found.</p>
- render函数实现
Vue.component('item-list',{ props: ['items'], render (createElement) { if (this.items.length) { return createElement('ul', this.items.map((item) => { return createElement('item') })) } else { return createElement('p', 'No items found.') } } })
⏰ v-model
- template模版实现
<template> <el-input :name="name" @input="val => name = val"></el-input> </template> <script> export default { name: 'app', data(){ return { name: 'hello vue.js' } } } </script>
- render函数实现
Vue.component('app', { data(){ return { name: 'hello vue.js' } }, render: function (createElement) { var self = this return createElement('el-input', { domProps: { value: self.name }, on: { input: function (event) { self.$emit('input', event.target.value) } } }) }, props: { name: String } })
⏰ slot
在Vue中, 可以通过:
this.$slots获取VNodes列表中的静态内容.
render(h){ return h('div', this.$slots.default) }
等价于:
<template> <div> <slot> </slot> </div> </template>
在Vue中, 可以通过:
this.$scopedSlots获取能用作函数的作用域插槽, 这个函数会返回VNodes
props: ['message'], render (createElement) { // `<div><slot :text="message"></slot></div>` return createElement('div', [ this.$scopedSlots.default({ text: this.message }) ]) }
如果要用渲染函数向子组件中传递作用域插槽,可以利用VNode数据中的scopedSlots域:
<div id="app"> <custom-ele></custom-ele> </div>
Vue.component('custom-ele', { render: function (createElement) { return createElement('div', [ createElement('child', { scopedSlots: { default: function (props) { return [ createElement('span', 'From Parent Component'), createElement('span', props.text) ] } } }) ]) } }) Vue.component('child', { render: function (createElement) { return createElement('strong', this.$scopedSlots.default({ text: 'This is Child Component' })) } }) let app = new Vue({ el: '#app' }
⏰ JSX
如果写习惯了template,然后要用render函数来写,一定会感觉狠难受,特别是面对复杂的组件的时候。不过我们在Vue中使用JSX可以让我们回到更接近于模板的语法上。
import View from './View.vue' new Vue({ el: '#demo', render (h) { return ( <View level={1}> <span>Hello</span> world! </View> ) } }
🔊 将 h 作为
createElement的别名是 Vue 生态系统中的一个通用惯例,实际上也是 JSX 所要求的,如果在作用域中 h 失去作用,在应用中会触发报错。
总结
Vue渲染中, 核心关键的几步是:
new Vue, 执行初始化- 挂载
$mount, 通过自定义render方法,template,el等生成render渲染函数 - 通过
Watcher监听数据的变化 - 当数据发生变化时,
render函数执行生成VNode对象 - 通过
patch方法, 对比新旧VNode对象, 通过DOM Diff算法, 添加/修改/删除真正的DOM元素
至此, 整个new Vue渲染过程完成.
浙公网安备 33010602011771号