转发:月薪4万IT高管深陷合肥双重困局-劳动合同陷阱与小区纷争交织下挣扎之路
【目录】
-
荣光二十载:从大厂精英到返乡之约
-
入局惊梦:力挽狂澜反遭寒遇
-
健康为赌注:手术前夜的屈辱签字
-
围墙之殇:小区纷争牵出权力暗线
-
步步紧逼:降薪、锁门与强制离职
-
维权之路:推诿与孤勇的对峙
-
微光与坚守:以孤勇守望公正
【正文】
NO. 1 | 壹
荣光二十载:从大厂精英到返乡之约
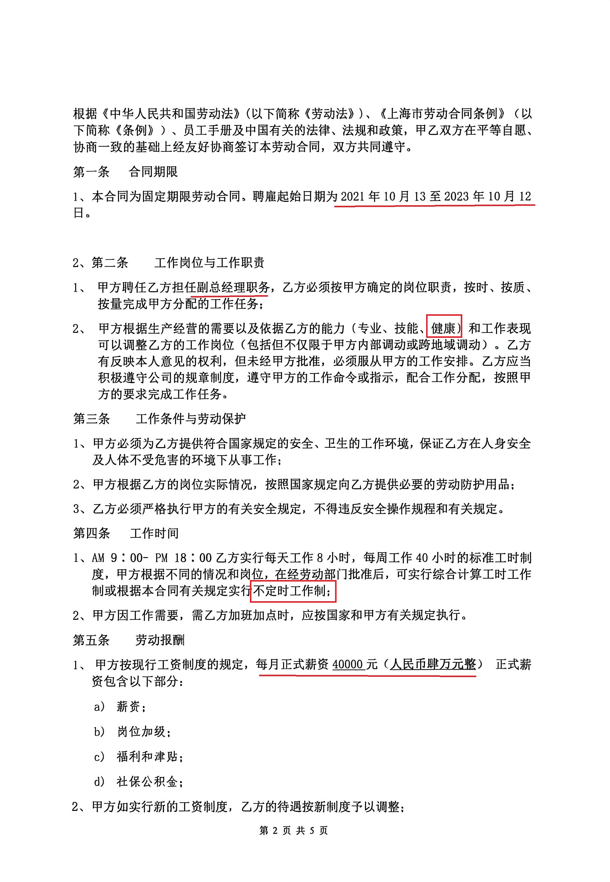
省属重点大学(安农大)应用数学系的出身(数学建模全国二等奖,理学院首届优秀毕业生),20 年 IT 行业的深耕细作,国家电网、华为等世界 500 强的履职履历,高级程序员、系统架构师、技术总监的进阶之路,2010 年国家电力信息化年会的技术论文,2015 年登上央视新闻联播头条的主导开发项目,中软与华为双认证的硬核实力 —— 这串闪耀的标签,勾勒出 IT 工程师 C 曾经意气风发的模样。在南京执掌华为终端项目 20 多人研发团队时,丰厚的年薪、完善的福利、清晰的晋升通道,让他成为行业内人人艳羡的技术精英,生活本该沿着这条光明大道稳步前行。
|
|
|
|
|
|
2021 年,家乡合肥正以 “大湖名城、创新高地” 的磅礴气势疾驰在发展快车道,这份沉甸甸的故土情结,再加上合肥星铂信息技术有限公司(上海星铂软件技术有限公司全资子公司)老板马总近乎执拗的反复邀约,终究让 C 动了心。彼时的星铂公司,正深陷合肥煤科院项目(上海星铂软件技术有限公司、上海泷得自动化技术有限公司联合承接的项目)的交付泥潭,多次验收均以失败告终,濒临绝境。马总抛出的 “月薪 4 万、2 年合约、副总经理职位,分管合肥 + 上海研发测试双部门” 的优厚条件,像一束光,照亮了 C 对家乡建设的热忱与对新平台的期许。2021 年 10 月,他毅然辞去南京的高薪工作,满怀憧憬踏上返乡之路,却不知,一张布满算计的大网,早已在他身后悄然收紧。(2021年C原本并无换工作的打算,因为在原本荣耀华为分家的时候就有跳槽涨薪的机会C都没有动。只是在星铂老板执拗反复邀约下才打算看看合肥工作机会的。有了动向后,2021年同期,合肥也有一家规模不小,在小板块挂牌上市过的公司,位于高新区原科大讯飞老楼四楼位置,给C开出年薪40.5万~48.6万;而C南京那边公司除了出资给C外培晋升机会也准备给C涨薪的。但是最终C还是被星铂老板马总以月薪4万的劳动合同,即年薪48万给忽悠过来了。)(2021年星铂马总为了拉C入职进来,2021年3月5日至2021年10月13日星铂马总持续8个月和C的频繁通话记录如下:)
|
|
|
|
|
|
|
|
|
|
|
入职后的景象,让 C 如坠冰窟。星铂公司哪里是什么待兴的平台,分明是一座摇摇欲坠的 “烂摊子”:管理混乱到毫无章法,研发人员走马灯似的离职,核心技术文档踪影全无,团队成员各自为政、人心涣散,外包人员的管理更是一团糟,公司早已游走在倒闭的边缘。“既然来了,就不能半途而废”,抱着这份责任感,C 一头扎进工作里,付出的精力远超在华为项目的岁月 —— 无数个深夜的灯火通明,无数次攻克难题的殚精竭虑,他硬生生凭着一己之力,将濒临崩盘的项目从悬崖边拉了回来,顺利通过验收交付。可这份 “力挽狂澜” 的功绩,换来的不是应有的嘉奖与尊重,而是公司轻飘飘一句 “降薪” 的无理要求。C 看着自己熬红的双眼、透支的身体,断然拒绝签字,却没料到,这只是他四年辛酸史的序章。
不久后,公司又要求做技术突破,代表项目:内蒙古鄂尔多斯东辰煤矿安全项目(上海星铂软件技术有限公司、方正国际软件(北京)有限公司联合承接的项目),可上海、合肥两地的原班人马早已没了斗志,消极怠工、推诿扯皮,技术团队陷入 “无人可用” 的绝境。C 没有退缩,一边独自啃下核心技术的硬骨头,一边顶着公司薪资限制的枷锁四处招聘,好不容易才拼凑起一支新团队,最终在重重阻力下完成了技术攻坚。
长期的超负荷运转,像一把钝刀,一点点磨垮了他的身体。2022 年 4 月,一纸诊断书手术住院通知单摆在面前 —— 急需手术治疗。可当他满怀希望前往医院时,却被一盆冷水浇透:公司长期拖欠五险一金,医保早已断缴,无法正常使用!
|
|
一次次与公司沟通,得到的却是断断续续的补缴,而医保断缴后的漫长等待期、医院繁琐的预约流程,让本就紧急的手术一拖再拖。这两年里,C 承受着身体与心理的双重煎熬,病痛的折磨、对手术的焦虑、对家庭的愧疚,像无数根针,日夜刺痛着他。直到 2024 年 4 月,他才终于盼来了住院手术的机会。可就在这生死攸关的时刻,2024 年 3 月 29 日,公司递来的不是关怀,而是一份冰冷的 “变更合同”:合同期限从 2 年延长至 4 年,月薪从 4 万骤降至 3 万 + 4 万年终奖,所谓的 “福利”,不过是“自由工时远程上班”(不定时工作制)和“拆分工资避税” 的空头承诺。(要说他公司财务真的困难的话,这几年他原本上海老班底人员又进行加薪。)
|
|
|
|
|
|
彼时的 C,是家庭唯一的经济支柱,上有年迈的父母要赡养,下有年幼的孩子要抚养,还有每月雷打不动的房贷要偿还等各项生活开支。手术迫在眉睫,医保能否正常使用直接关系到治疗效果,而家庭的生计也容不得他有半点迟疑。在公司的威逼利诱下,C 的尊严被碾碎,只能忍着满心的屈辱签下名字(未手写日期)—— 用每年少赚 8 万的代价,换来了手术的资格和暂时的喘息。
可这场妥协,终究没能换来安宁。所谓的 “高薪” 早已名存实亡,公司长期拖欠工资,拆分工资的避税承诺也成了镜花水月,到手的微薄收入,仅够勉强维持家庭的基本开支。屋漏偏逢连夜雨,2024 年,C 所居住的合肥高新区海亮九玺花园南区,一场 “围墙之殇” 骤然爆发:高层 2000 多户近万名业主,被一道违建围墙死死困住,只能挤在一个北大门出入;而低层 200 多户别墅区业主,却独占东门、西门、南门 1、南门 2共 4 个出入口,甚至阻断了应急避难疏散示意图上的规划道路,严重威胁着高层业主的生命安全与通行权利。
“我只是想正常回家,这有错吗?” 和多数高层业主一样,C 只是为了争取自己应有的权利,却被莫名贴上 “麻烦制造者” 的标签。基层社区工作人员联合派出所,一次次上门约谈,语气中带着威胁与施压,甚至将孩子的上学问题搬上台面,试图逼他放弃维权。
|
|
| 2.02 复制打开抖音,海亮九玺XX与业主家属谈话部分录音 https://v.douyin.com/irVC81t4/ 06/26 I@I.Iv KjC:/ |
在对家庭施压无效后,一双无形的 “权力之手”,竟直接伸向了他的工作 —— 星铂公司同样位于合肥高新区,有人动用关系找到了公司。
公司负责人找 C 谈话时,语气带着一丝隐晦的警告:“有人让我们开除你,我们没照做,但公司的贷款因此被卡了”,并悄悄透露,高新区组织人事局(劳动局)、街道社区的多位领导,都居住在小区别墅区,拆除违建围墙,无疑会触动他们的既得利益。
此后,公司的动作愈发肆无忌惮:悄然将注册资本从 200 万缩减至 50 万,像是在为后续的 “跑路” 做准备。

| 公司老板名下公司注册资金对比: |
|
上海铂柏自动化科技有限公司 注册资金:500万 |
|
上海星铂软件技术有限公司(上海星铂数据科技有限公司) 注册资金:1000万 |
|
合肥星铂信息技术有限公司 注册资金:200万 ---> 50万 |
|
嘉兴星铂软件科技有限公司 注册资金:200万 |
|
泉州星铂软件技术有限公司 注册资金:200万 |
2025 年 3 月,走投无路的 C 提起了劳动仲裁。可一辈子与代码打交道的他,对法律程序一窍不通,像是闯进了陌生的迷宫,走了无数弯路,撞了无数南墙,最终也只争取到公司认可的历年拖欠薪资二三十万,仲裁裁决书把C的名字都写错了,然后C又再次去仲裁委更换的。
|
|
|
|
可即便如此,公司依旧态度强硬,拒不支付,甚至干脆停发了C的工资,仿佛在嘲笑他的 “不自量力”。
C 渐渐看清,公司的底气,或许就源于背后那层若隐若现的权力关联 —— 劳动监察中队隶属于高新区劳动局(组织人事局),而他的信访投诉,一次次被转至基层社区进行重复调解,始终无法进入正式立案程序,就像一拳打在了棉花上,有力无处使。无奈之下,C 只能向高新法院提起诉讼,请求确认 2024 年 3 月29日所补签的第二份变更合同无效(第一份合同到期又过了半年后补签的第二份变更合同) —— 依据《中华人民共和国劳动合同法》第二十六条,这份合同是公司乘人之危、显失公平的产物,更是为了免除自身法定责任、排除劳动者权利。可作为长期与代码打交道的技术人,C 对司法程序一窍不通,经过多次的打回再提交,最终高新法院受理了此案(案号:(2025) 皖 0191 民初 17534 号),可公司在诉前调解阶段,竟提出 “撤诉后半年后逐步补齐拖欠工资” 的无理要求,遭拒后,直接露出了狰狞的面目:强制辞退 C。
彼时的 C,手术恢复尚未理想,医嘱明确避免负重,禁止提十公斤以上重物,别说重返职场,就连基本的体力劳动都无法胜任。(自2022年发病以来,当小孩每次喊“爸爸抱抱”的时候,C 却无法抱起,那种无助感、那种心酸无法用语言文字来表达。C一米八的个子,入职前体重140斤左右,生病后又拖垮了两年,现在的体重不到120斤。)

他拿着法律条文据理力争:连续签订两次合同后,公司应与其订立无固定期限合同;且第一份合同到期后未续签,早已形成事实无固定期限劳动关系,公司还应支付二倍工资补偿。可这些合法合理的诉求,在公司眼中却一文不值。他们直接锁上了 C 办公室的大门,将他的个人物品粗暴地清理到地上,像是丢弃一件无用的垃圾。2025 年 10 月 20 日,无助的 C 拨通了 110 报警电话,可民警也只能建议他向劳动监察部门反映,这让他再次陷入绝望。
|
|
|
2025年10 月 21 日,C 拖着尚未痊愈的身体,前往高新区劳动监察窗口,拿到了 F134 号排队单。当他颤抖着说出公司强制离职的遭遇时,得到的却是冰冷的 “不受理、不给任何结果”。同日,他在网上信访投诉,质问 “《劳动保障监察条例》是没有用了吗?公司不依法签订劳动合同,行政部门没人管?”,诉求劳动监察部门立案处理,可结果依旧是被转至天乐社区进行重复调解 —— 而该社区早在 10 月 11 日就已调解过此事,毫无进展。11 月 14 日,C 再次信访投诉 “合肥高新区劳动监察大队不作为”,截至目前,信件仍在 “办理中”,却迟迟没有实质性进展。
|
|
|
|
|
|
|
|
|
一边是行政投诉的推诿扯皮,一边是司法程序的艰难推进。2025 年 12 月 22 日,案件即将开庭,可 C 对司法程序依旧一知半解。一年多没有收入的他,早已捉襟见肘,根本无力承担高昂的律师费用,想要申请法律援助,却屡屡碰壁。曾经在代码世界里运筹帷幄的技术总监,如今却在法律的迷宫里孤立无援,只能靠着刷抖音、看直播、网上查资料、四处咨询,一点点拼凑诉讼材料,每一步都走得异常艰难,满是心酸与无助。
好在,高新区与街道社区的领导换届后,那些威胁恐吓的声音终于消失了,C 通过社区律师咨询也学到了一些法律知识,身体健康也有得到了社区的关心慰问,小区内可以正常通行,违建围墙也已经认定并下发了拆除公告,违建拆除也在依法依规推进中,这让他在黑暗中看到了一丝微光。但面对拥有专业法务团队、背后疑似有权力支撑的公司,庭审的变数依旧未知。拖着尚未痊愈的身体,肩负着家庭的重担,C 没有退路,只能硬着头皮孤身前行。
这四年,他从光芒万丈的技术精英,沦为无业无收入的维权者;从身强体健的顶梁柱,变成连一桶水都拎不动的病人;从对家乡满怀热忱,到被现实狠狠泼了冷水。这场跨越数年的维权之路,让 C 深刻体会到:打工人选择企业时,大厂的规范与法治健全地区的保障至关重要,小公司的套路与风险,往往藏在光鲜的承诺背后,难以预判。职场维权的成本之高、流程之繁、难度之大,让许多受害者望而却步,即便走到诉讼阶段,也可能面临 “赢了官司却难以执行” 的困境。
但 C 并未放弃。他失去了高薪工作,失去了健康身体,却从未丢掉心中对公正的信仰。在这场职场圈套与权力博弈的双重困局中,他用瘦弱的肩膀扛起了家庭的希望,用倔强的坚守对抗着不公的境遇。12 月 22 日的庭审,将是他维权路上的关键一战,无论结果如何,这位 IT 工程师的孤勇与坚守,都已折射出无数普通打工人的无奈与勇气,也叩问着法治落地的温度与力度。
就像那句歌词:“曾经欢乐有过无数,遗憾爱还是凄美的谢幕”,但他心中始终坚信:“我和你之间,不该只有谁赢谁输,更该有公道昭彰的归宿”。这条路或许还要走很久,但他会一直走下去,因为他知道,自己不仅是为了讨回属于自己的薪资与尊严,更是为了守住普通打工人最后的底线与希望。——————赠人玫瑰手有余香,转发、推荐 助 打工人维权一臂之力。
|
一个人跳着孤单的舞步 让寂寞 就像流泪的红烛 任我心反反 复复为谁而倾诉 端起孟婆汤心里无助 曾经欢乐 有过无数 遗憾爱 还是凄美的谢幕 |
我和你之间 能有谁赢谁输 只有奈何桥分别一幕 谁是谁非 谁错谁对 谁又是为谁犯下情罪 红尘再没有今生轮回 今世豪情又该为谁醉 |
原文链接:
月薪四万IT技术高管深陷合肥双重困局:劳动合同陷阱与小区纷争交织下的维权之路
|
微信公众号(安合人) |
|
|
微信公众号(九玺花园) |
|
|
百度(百家号) |
|
|
知乎 |
|
|
微博合肥超话 |
|
|
微博知乎超话 |
|























浙公网安备 33010602011771号