EMC分享_电源端和信号端传导骚扰抗扰度(CS)问题解决
本人的分享均来自于实际设计过程中的感悟
不能保证分享成果的正确性,如有错误,请各路大神指出,我会虚心学习,感谢!!!
![]()
一、问题描述
之前做的一款产品,所有的EMC实验中,就是电源端和信号端传导骚扰抗扰度都会出问题,并且只在施罗德CDG6000上才会出现问题(奇怪了哈?),问题表现就是,每当打到100Mhz左右,会出现通讯故障。并且复现率很高。使用的机器如图(图是网上找的)。

二、问题解决
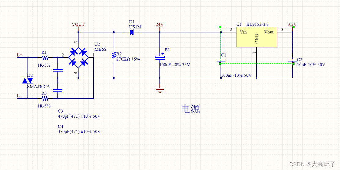
我们的电路磁环,滤波电容,ESD,该加的都加了,为何还是会出现通讯问题呢,并且这个问题很玄学,EMO了挺长时间,在之前的产品上并没有出现类似问题。应该是这款产品因为电路设计和布线后的,会有一个类似于"共振频率"一样的特性,每当干扰源达到这个频率就很有可能发生"频率共振",放大了干扰信号,从而产生通讯问题。

在有问题的电路中C3,C4的大小是30pF,经过测试,发现调节这两个滤波电容即可更改电路的频率特性,从而过滤传导干扰。最终改为470pF,整个传导实验顺利通过,其他项目也都顺利通过,并且经过计算和实际验证,470pF对整个系统的通讯影响很小,几乎可以忽略不计。
由于测试的时间有限(费用很高),我们并没能测量修改前后的波形对比,所以这个修改也算是稀里糊涂改好的,并没有实际的数据支撑,如果再遇到类似问题,还是要做好数据测量和收集,为以后的设计中避免这类问题打下基础。
不过EMC这个东西确实玄学,理论一大堆,难以搞懂,有时候真的不如去实验室多做几遍实验,多测量一些数据,问题就迎刃而解了。
做了这么多产品后,总结起来EMC,其实无非就是加加磁环,加加电容,电感,ESD,TVS之类的保护和过滤器件,注意电路排布,电路设计优化等等。但是最关键的是遇到问题时,得分析出哪里出的问题,修改哪个元器件,怎么修改的问题。这是我们需要加强和关注的地方。

浙公网安备 33010602011771号