管理信息系统——009 信息系统规划
企业战略
企业战略是对企业长远发展的全局性谋划,由企业的远景和使命、政策环境、长短期目标及实现目标的策略而组成的总体概念。企业战略应该滚动修订。
企业战略的层次
公司层战略:稳定性战略、增长战略、收缩战略、组合战略
业务层战略:成本领先战略、差异化战略、集聚战略
职能层战略:生产战略、营销战略、财务战略、人力资源战略、研发战略、物流战略、信息管理战略
企业战略的规划方法
- 面向市场及竞争环境分析的迈克尔——波特五力模型
- 面向组织内部竞争力的SWOT分析法
- 面向产品市场分析的波士顿矩阵
- 面向多元化行业定位的麦肯锡-GE矩阵
如何理解信息系统与现代企业战略的融合?
业务层战略需解决的问题
业务层要解决的问题是,在特定的产品/服务市场上,如何有效地与竞争对手进行竞争?
信息系统与业务层战略
- 信息系统与差异化战略
使用IS/IT产生区别于竞争对手的新产品或服务,这类IS/IT的应用可使企业不再需要响应竞争对手基于价格上的优势。
- 信息系统与集中化战略
利用IS/IT识别出产品/服务的目标市场,再从IS/IT的应用中得到回报而实现的。
- 信息系统与成本领先战略
通过IS/IT在企业内部的应用,企业在工程、设计、制造等方面提供生产率,降低成本。
利用IT/IS实现市场定位(数据挖掘技术的应用)
市场细分:找到从公司购买商品的客户群的共同特征
顾客流动:预测哪些顾客可能离开你投入的竞争者的怀抱里
真伪辨认:确认哪些交易可能是骗局
直销:确认哪些人可以被列为邮售名单,以获得高回报率
交互市场:预测哪些通过Web来访问的顾客对本公司真正有兴趣
市场篮子分析:了解哪些产品于服务通常被一起销售,例如啤酒和尿布
趋势分析:揭示本月客户于上个月的顾客有什么显著的差别
利用IT/IS实现降低成本
收益管理技术自动化
信息系统战略与企业战略的匹配?
信息系统战略
是企业信息化建设要实现的目标,以及实现这些目标的方法、策略、措施的总称。

信息系统规划的概念
信息系统规划(Information System Planning,ISP)是基于企业发展目标与经营战略制定的,面向企业信息化发展远景的,关于企业信息系统的整个建设计划,包括信息系统的发展方向和目标,信息系统的IT方案,实施策略、进度、预算。
信息系统规划的作用
帮助组织充分利用IT技术来规范组织内部管理、提高组织工作效率和顾客满意度,为组织获取竞争优势,实现组织的宗旨,目标和战略。
信息系统规划与信息系统战略关系
前者是过程,后者是结果
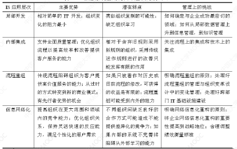
信息系统应用的四个层次



处于不同应用层次上的信息系统对管理的挑战是不同的。层次越高,尽管潜在收益越大,但所引发的组织变革的程度也越深,带来的风险也越大。这种变革可能与企业的经验战略相悖,从而进一步加大企业经验风险。
缺乏战略指导的信息系统建设往往会在组织中造成一系列难以克服的问题,往往不能为组织带来更高的效益,反而成为组织进一步发展的“绊脚石”。
信息系统规划的特点
动态性
服务性
宏观性
信息系统战略规划的框架结构

信息系统规划的内容
信息系统的目标、约束和总体结构
系统的目标确定了信息系统应实现的功能
系统的约束包括了信息系统实现的环境、条件(如规章制度、人力、物力等)
系统的总体结构指明了信息的主要类型和主要的子系统
单位(企业、部门)的现状
包括软硬件情况、产业人员的配备情况以及开发费用的投入等
业务流程的现状、存在的问题以及在新技术条件下的流程重组
业务流程重组实际上是根据信息技术的特点,对手工方式下形成的业务流程进行根本性的再思考、再设计
对影响规划的信息技术发展的预测
信息技术主要包括计算机硬件技术、网络技术及数据处理技术等。这些技术的推陈出新给信息系统的开发带来应用(如处理效率、响应时间等),并决定将来信息系统性能的优劣。
信息系统规划的原则
- 支持企业的总目标
企业战略目标是系统规划的出发点。系统规划从企业目标出发,逐步导出信息系统的战略目标和总体结构。
- 整体上着眼于高层管理、兼顾各管理层的要求
- 摆脱信息系统对组织的依从性
组织机构可以变动,但企业最基本的活动和决策可以独立于任何管理层和管理职责,对企业的了解往往从现行组织机构入手,但只有摆脱了对它的依从性,才能提高系统的应变能力。
- 具有整体性的系统结构
信息系统的规划和实现是应该“自顶向下规划,自底向上实现”的过程,采用自上而下规划方法,可以保证系统结构的完整性和信息的一致性。
- 便于实施
系统规划为后续工作提供指导,应选择经济、简单、实用、易实现的方案。
信息系统规划的组织
规划领导小组:完成有关数据及业务的调研和分析工作
人员培训:了解信息系统战略规划的方法
规定进度:保证进度按计划进行
信息系统规划的步骤
规划准备
包括确定规划的年限、规划的方法,确定集中式还是分散式的规划,以及是进取还是保守的规划,邀请规划专家、组织规划小组,落实规划工作环境,启动规划等工作。
收集相关信息
进行初步调查,调查内容包括:企业发展战略、企业产品、市场定位、企业技术、设备和生产能力、企业综合实力、组织机构和管理、员工素质、企业面临的机遇与挑战、企业现行信息系统建设水平、管理水平和信息技术现状
现行战略回顾
对信息系统的目标、开发方法、功能结构、计划活动信息部门的情况、财务情况、风险度和政策等进行分析
定义约束条件
根据单位(企业、部门)的财务资源、人力及物力等方面的限制,定义了信息系统的约束条件和政策。
明确战略目标
实际上由总经理和计算机委员会来设计,确定整个企业的目标、信息系统的开发目标,明确信息系统应具有的功能、服务范围和质量等
提出未来的略图
给出信息系统总体框架、信息系统总体技术路线、信息系统建设路径以及各子系统的划分等。
选择开发方案
由于资源有限,不可能所有项目同时进行,只有选择一些好处大、企业需求最为紧迫、风险适中的项目先进行;确定优先开发的项目后,还要确定总体开发顺序,开发策略和开发方法。
提出实施进度
估计项目成本和人员需求,并依次编制项目的实施进度计划。
战略规划文档化
将战略规划书写成文,在此过程中,还要不断与用户、信息系统工作人员及信息系统委员会的领导交换意见。
总经理批准
信息系统规划只有经过总经理批准后才可生效

基于五力模型的信息系统战略
决定企业盈利能力首要的和根本的因素是产业的吸引力
企业在何时以什么方式与行业内或相关行业的企业进行竞争或合作?
波特五力模型
- 新的竞争对手入侵
当新的竞争者很容易进入市场时,新进入行业的威胁就大,而当进入市场的行业壁垒很高,进入威胁就小
- 现存竞争者之间的竞争
当市场中的竞争很激烈时,现有竞争者的竞争力量就强,反之则弱。尽管几乎所有行业的竞争都加剧了,但某些行业的竞争强度还是高于其他行业
- 买方议价能力
当购买者可选择的购买渠道很多时,买方购买能力较强,反之较弱,作为卖方,企业希望能够通过IT技术减弱买方能力
- 卖方议价能力
当购买者可选择的购买渠道很少时,卖方能力较强,反之较弱,作为买方,企业希望能够通过IT技术较弱卖方能力
- 替代品的威胁
对一种产品或服务存在多种选择时,替代产品或服务的威胁就高。
规划方法的分类
面向低层数据的规划方法
- 企业系统规划法(Business System Planning,BSP)
- 战略系统规划法(Strategic System Planning,SSP)
面向决策信息的规划方法 - 战略目标集转换法(Strategy Set Transformation,SST)
- 关键成功因素法(Critical Success Factors,CSF)
面向内部流程管理的规划方法 - 业务流程再造(Business Process Engineering,BPR)
- 价值链分析法(Value-chain Analysis,VCA)
面向供应链管理的规划方法 - 战略网络模型法(Strategic Grid Model,SGM)
关键成功因素法(CSF)
关键成功因素(CSF)是指再规划期内影响企业战略成功实现的关键性任务。
CSF是由行业、企业、管理者以及周围环境形成的,其特点是:CSF是少量的,易于识别的,可操作的目标;CSF可确保企业的成功;CSF可用于决定组织的信息需求
关键成功因素的主要来源
产业结构(汽车工业:魅力造型、有效的交易组织、严格的质量控制;超市:产品组合、库存管理、促销手段、价格因素)
竞争战略、行业地位(处于激烈竞争的公司:市场份额和销售水平;处于竞争补激烈的公司:盈利水平和持续经营)
环境因素(政府政策、汇率)
暂时因素
关键成功因素的关键性能指标
对硬数据呈现数字形态(产品数量、销售收入、原材料价格、利润)
对软数据采用模糊量描述(人际关系、思想倾向、精神状态、满意程度)


关键成功因素的基本步骤
了解企业目标
识别关键成功因素
识别性能指标和标准
识别测量性能的数据(定义数据字典)
识别关键成功因素的CSF法的一个重要环节,通常采用树枝因果图作为识别的工具。首先要了解企业的目标,从这个目标出发,可以看到哪些因素与之相关,哪些无关,在与之相关的因素中,又可以进一步识别出哪些是直接相关的,是实现目标的主要影响着,哪些只是间接相关的。


战略目标转移法(Strategy Set Transition,SST)
战略目标转移法的基本思想任务组织的经营战略目标是一个“信息集合”,由组织中的使命、目标、战略和其他影响战略的相关因素组成的。其中战略的因素包括:发展趋势、组织面临的机遇和挑战、管理的复杂性、改革面临的阻力、环境对组织目标的制约等。
SST基本思想:识别组织的战略目标,并将组织的战略目标转化为信息系统的战略目标。



企业系统规划法(BSP法)
BSP法的作用:
确定出未来信息系统的总体结构,明确系统的子系统组成和开发子系统的先后顺序;对数据进行统一规划、管理和控制,明确各子系统之间的数据交换关系,保证信息的一致性。
BSP法的优点
能保证信息系统独立于企业的组织结构,也就是能够使信息系统具有对环境变更的适应性;即使将来企业的组织机构和管理体制发生变化,信息系统的结构体系不会受到太大的冲击。
企业系统规划法的基本步骤



浙公网安备 33010602011771号