作业四:需求改进&系统设计
| 这个作业属于哪个课程 | 软件代码开发技术 |
|---|---|
| 这个作业要求在哪里 | 作业要求 |
| 这个作业的目标 | 需求改进&系统设计 |
一.项目背景
一家公司提供服务出租,自身有一些员工,另外还有很多自由职业者作为服务商存在。公司目前使用Excel工作表来管理他们的客户(自由职业者),时间表等。Excel解决方案无法很好地进行扩展。它无法应对多用户使用的场景,也不提供安全和审计日志。因此他们决定构建一个新的基于Web的解决方案。以下是核心要求:
- 搜索自由职业者分类的功能
- 用于存储联系自由职业者的不同渠道的解决方案
- 搜索项目分类的功能
- 搜索客户分类的功能
- 维护合同中自由职业者的时间表
二.需求改进
2.1功能需求
| 对象 | 需求 |
|---|---|
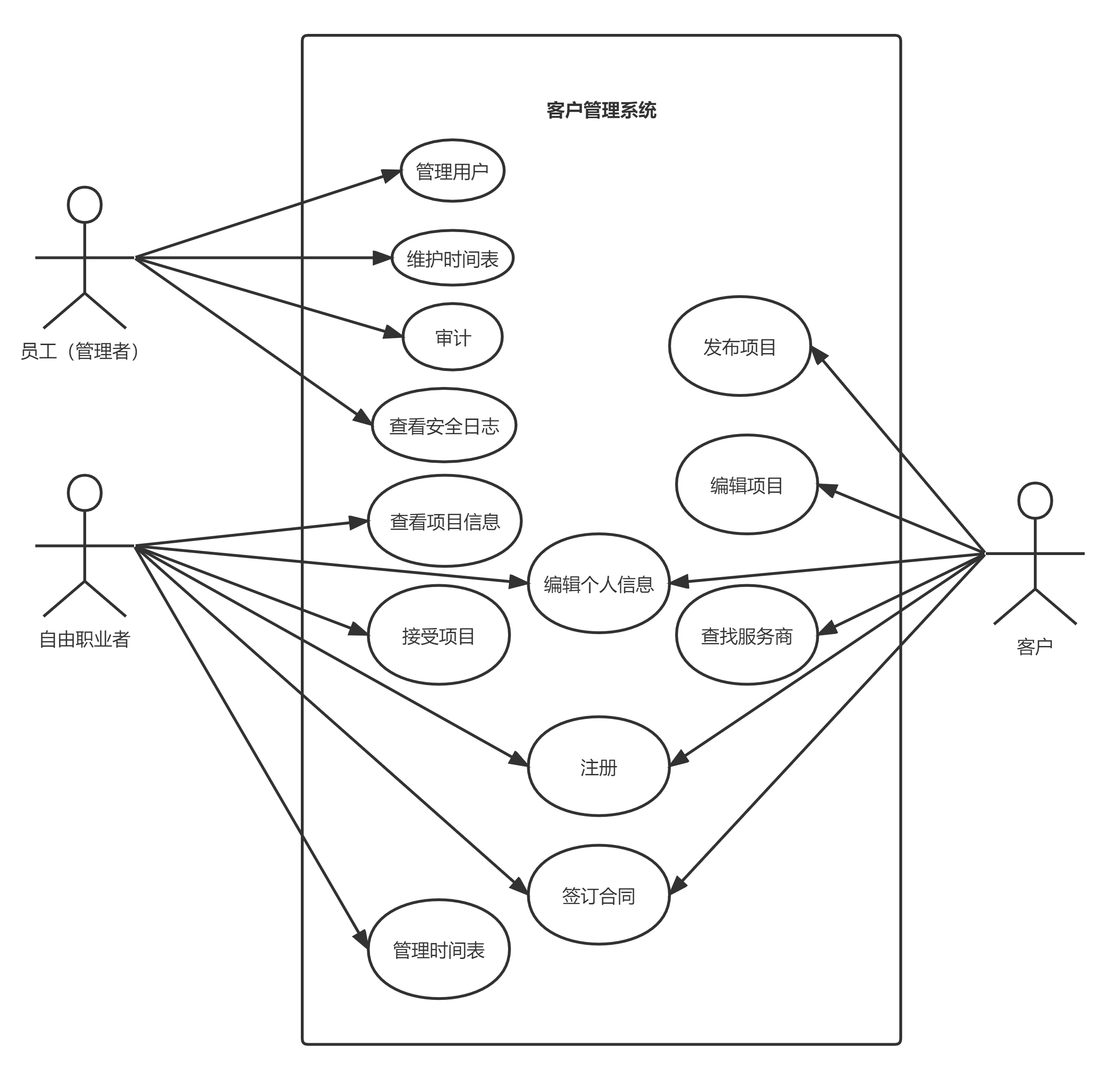
| 管理员 | 管理用户 |
| 维护时间表 | |
| 审计 | |
| 自由职业者 | 编辑个人信息 |
| 注册 | |
| 查找项目 | |
| 签订合同 | |
| 编辑时间表 | |
| 提交项目进度 | |
| 客户 | 发布项目需求 |
| 查找服务商 | |
| 注册 | |
| 编辑项目信息 | |
| 签订合同 |
2.2 界面需求
- 具有清晰易懂的界面
- 具有良好的操作指引
- 具有多语言支持
2.3 性能需求
- 系统流畅,不卡顿,支持高并发
- 具有良好的兼容性
2.4 用例图

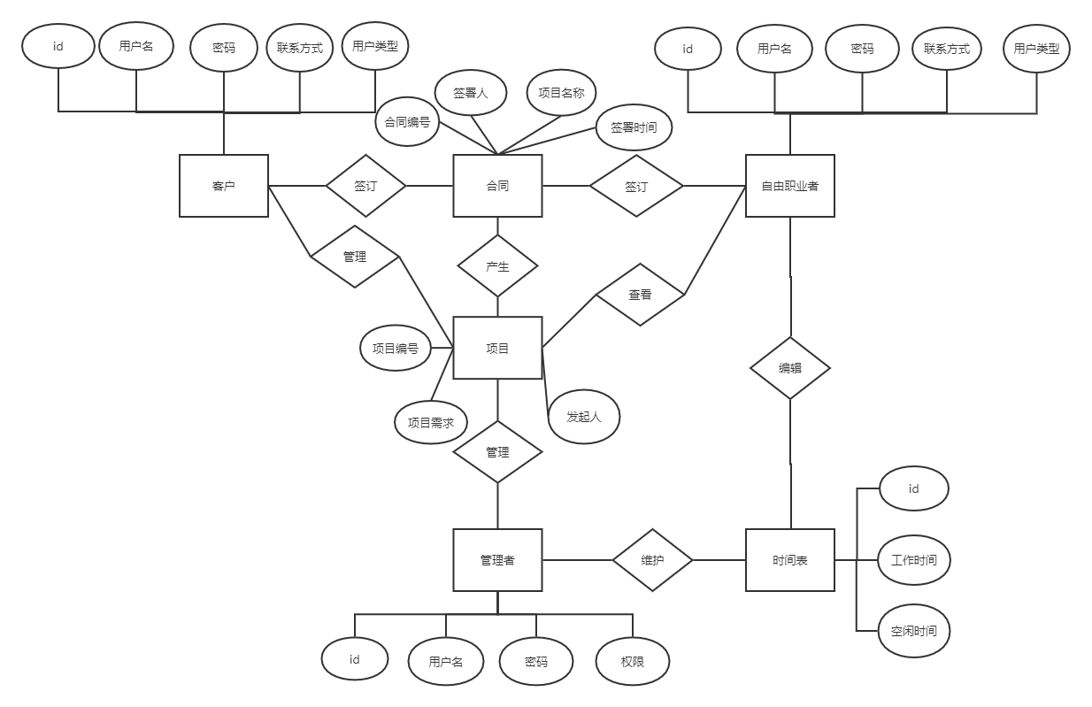
2.5 ER图

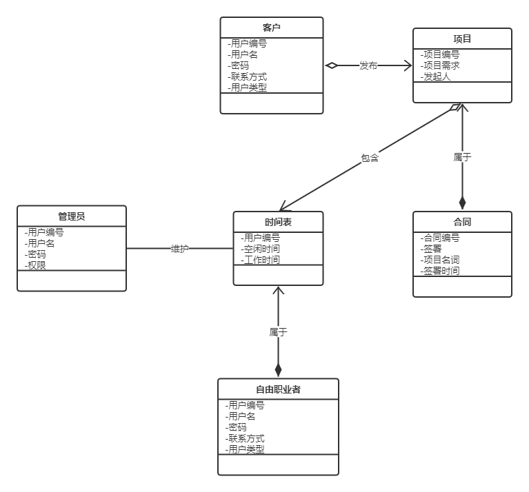
2.6 项目结构图

三.领域驱动设计
3.1领域建模
概念类:管理员,自由职业者,客户,项目,合同,时间表
关联:

架构分层

领域划分
领域
用户领域:实现用户管理相关功能
项目领域:实现项目管理有关功能
系统领域: 实现系统安全审查相关功能
子域
用户领域:
- 用户管理子域
- 用户查找子域
项目领域: - 项目信息管理子域
- 项目信息查询子域
- 合同子域
- 时间表子域
系统领域: - 安全与审查子域
限界上下文
- 用户管理子域:完成用户注册,增添,删除,个人信息修改操作
- 用户查找子域:完成用户的查找,分类的功能
- 项目信息管理子域:完成项目的发布,编辑,签订操作
- 项目信息查询子域:完成项目的查询,分类功能
- 合同子域:完成合同的记录,签订操作
- 时间表子域:完成时间表的编辑,维护操作
- 安全与审查子域:完成安全日志的记录,查询,审计功能
四.代码开发计划
| 模块名 | 优先级 | 依赖 | 时间(天) | 开发顺序 |
|---|---|---|---|---|
| 基本框架 | 1 | 无 | 9 | 1 |
| 项目模块 | 2 | 基本框架 | 6 | 2 |
| 用户模块 | 2 | 项目模块 | 8 | 3 |
| 登录模块 | 3 | 用户模块 | 1 | 4 |
| 时间表模块 | 4 | 用户模块 | 1 | 5 |
| 审查模块 | 4 | 时间表模块 | 5 | 6 |
模块分解
| 模块名 | 任务 | 时间 | 开始时间 | 完成时间 |
|---|---|---|---|---|
| 基本框架 | 数据库设计 | 8h | 1月1日 | 1月3日 |
| 界面设计 | 6h | 1月2日 | 1月4日 | |
| 数据库建立 | 8h | 1月4日 | 1月7日 | |
| 数据库连接 | 5h | 1月8日 | 1月9日 | |
| 项目模块 | 项目发布功能 | 4h | 1月10日 | 1月11日 |
| 项目编辑功能 | 5h | 1月10日 | 1月12日 | |
| 项目查询功能 | 6h | 1月12日 | 1月15日 | |
| 合同记录功能 | 4h | 1月12日 | 1月14日 | |
| 用户模块 | 用户信息编辑 | 5h | 1月13日 | 1月15日 |
| 用户查询功能 | 6h | 1月15日 | 1月17日 | |
| 用户增删功能 | 5h | 1月14日 | 1月16日 | |
| 连接项目模块 | 8h | 1月16日 | 1月21日 | |
| 登录模块 | 用户注册 | 3h | 1月22日 | 1月23日 |
| 用户登录 | 3h | 1月22日 | 1月23日 | |
| 时间表模块 | 时间表维护 | 5h | 1月24日 | 1月25日 |
| 审查模块 | 安全日志记录功能 | 5h | 1月25日 | 1月27日 |
| 生成安全日志 | 5h | 1月28日 | 1月29日 | |
| 审计功能 | 6h | 1月30日 | 2月1日 |
甘特图

五.测试计划
测试范围
所有模块
测试方法
黑盒白盒测试
| 测试项 | 测试任务 | 天数 |
|---|---|---|
| 项目模块 | 检查是否能够成功完成需求 | 5 |
| 用户模块 | 检查是否能够成功完成需求 | 5 |
| 登录模块 | 检查是否能够成功完成需求 | 1 |
| 时间表模块 | 检查是否能够成功完成需求 | 2 |
| 审计模块 | 检查是否能够成功完成需求 | 3 |
| 界面 | 检查是否能够成功完成需求 | 3 |
截图


浙公网安备 33010602011771号