会员
周边
新闻
博问
闪存
众包
赞助商
Chat2DB
所有博客
当前博客
我的博客
我的园子
账号设置
会员中心
简洁模式
...
退出登录
注册
登录
luochang07
博客园
首页
新随笔
联系
订阅
管理
2024年4月3日
团队遇到了问题及解决方法
摘要: 团队遇到缺乏有效的沟通和协作问题。 1、建立规则,仪式,流程,模式: 首先,我们可以制定一个通讯规则,明确工作相关信息的传达途径和频率,例如每周开会进行项目进度和团队沟通。另外,可以建立一个任务分工和协作流程,明确每个成员的职责和工作流程,避免出现重复劳动或者沟通不畅的情况。 2、给好行为正面的反馈
阅读全文
posted @ 2024-04-03 21:23 一月份
阅读(227)
评论(0)
推荐(0)
2024年3月27日
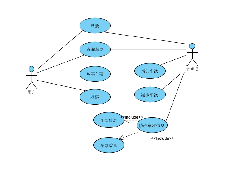
团队项目的用例图
摘要: 
阅读全文
posted @ 2024-03-27 20:08 一月份
阅读(8)
评论(0)
推荐(0)
2024年3月12日
【个人作业】第二周用户调研作业3
摘要: 当一个公司或组织在决策过程中对数据的依赖达到了极端的程度,可能会出现以下几种情况:创造力和直觉的压制、分析瘫痪、失去用户体验的本质、数据的盲点、决策疲劳. 针对这些情况,有几个策略可以帮助缓解这种过度依赖数据的工作环境: 1、建立决策框架,建立一个平衡数据和直觉的决策框架,让员工明白什么时候需要数据
阅读全文
posted @ 2024-03-12 12:31 一月份
阅读(37)
评论(0)
推荐(0)
公告