学嵌入式C语言,看这一篇就够了(2)
基本概念

程序框架分析
搭建一个主体框架,包含头文件、程序入口、输出函数、程序结束

#include <stdio.h>
int main(void)
{
//输出字符串hello world并且进行换行
printf(“hello world\n”);
return 0;
}
-
注意:在学习编程语言时要牢记:程序是写给人看的!!!
-
一段有意义的程序一定要在程序中对关键的位置进行注释,这样可以方便理解程序,尤其是在实际的项目开发过程中是团队开发同一个项目,由于每个人的编程习惯以及逻辑思维都不同,所以就会导致程序没有办法进行整合,所以必须养成一个良好的编程习惯
编写代码的风格
-
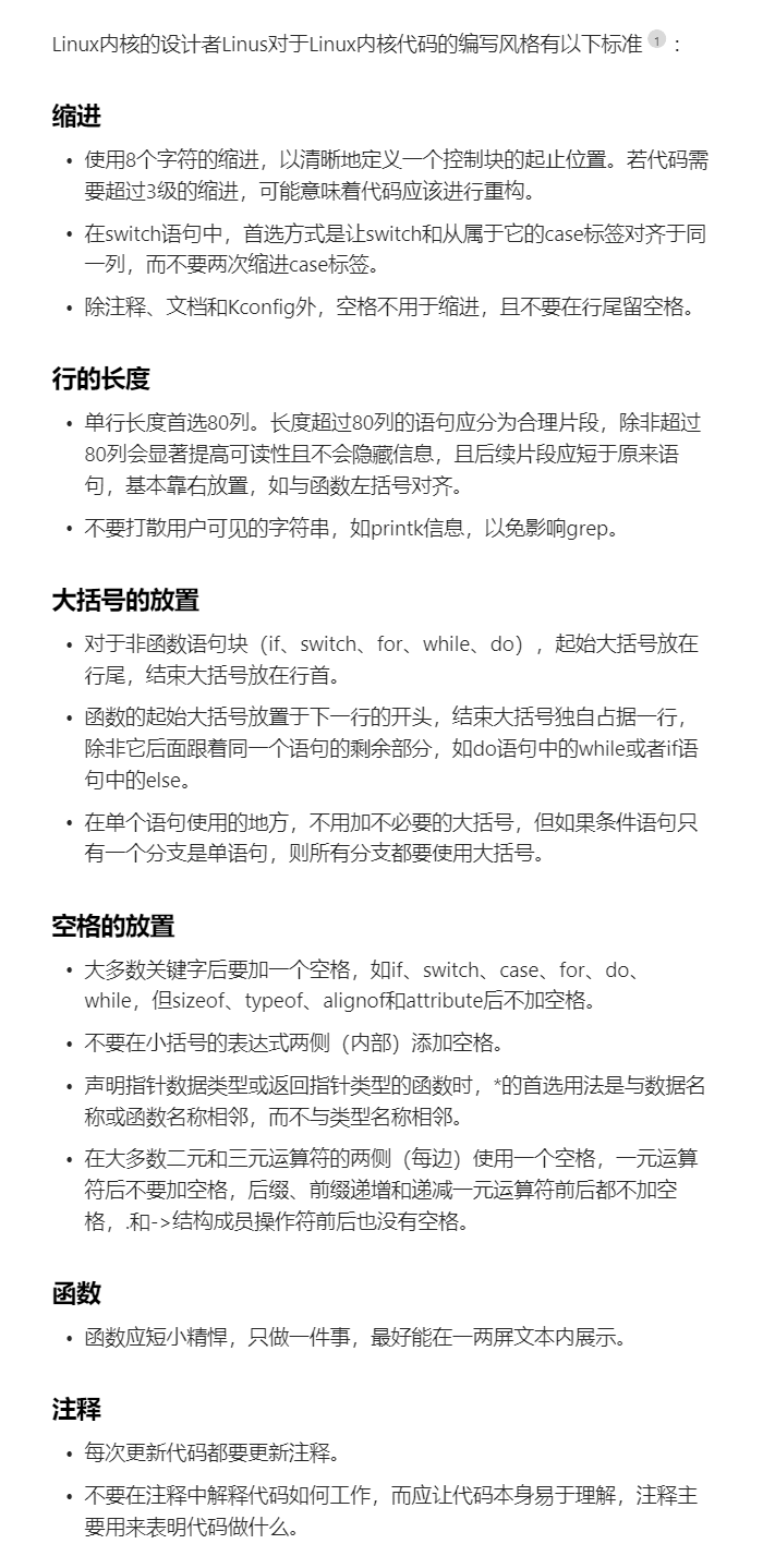
参考linux内核提供的编码规范


-
可以看到,linux内核的设计者linus本人对于linux内核代码的编写风格有一定的标准,所以大家在使用linux系统进行开发时也应该遵守该代码风格,当然并不是强制要求
- 借助AI工具了解一下Linus有哪些规定

- 借助AI工具了解一下Linus有哪些规定
代码注释

可以看到,程序中可以包含一些必要的注释,但是不要过度注释,一般在程序中进行注释时有两种情况:针对某一行代码进行注释以及针对某一段代码进行注释 具体操作如下所示:
-
针对某一行代码进行注释
当程序中需要对某一行代码进行注释时,可以采用 // 或者 /* */ 这两种方案进行注释,如:
#include <stdio.h> int main(void) { //输出字符串hello world并且进行换行 printf(“hello world\n”); return 0; }
-
针对某一段代码进行注释
当程序需要对某一段代码进行注释时,可以采用 /* */ 这种方案,一般针对函数或者程序
/*************************************************** * * * ***************************************************/ #include <stdio.h> int main(void) { printf(“hello world\n”); return 0; } /* * * */ #include <stdio.h> int main(void) { printf(“hello world\n”); return 0; }
- 注意:程序中的注释只是对于工程师阅读源码起到辅助性作用,对程序进行编译时,编译器会自动忽略注释,只编译有效代码,就是说编译器并不会把注释翻译成二进制指令。
程序入口
C语言是一门面向过程的编程语言,面向过程其实是一种解决问题的思想,这个过程指的是用户在解决某个问题时,按照某种逻辑关系把这个问题拆分为很多小问题,把每个小问题按照顺序单独解决,最终整个问题也就得到解决,可以理解为“大事化小,小事化了”的原则。
面向过程思想采用的是 自顶向下 的设计原则,所以对于程序而言,过程的开始和结束就非常重要,在C语言标准中,就规定了C语言程序是 顺序执行 的,并且程序的开始必须是main函数,如下:

-
int main(void) -
int main(int argc, char *argv[]) -
可以看到,在程序启动时会调用一个叫做main的函数,并且标准中规定了main函数的原型如下所示:

-
注意:C语言程序的基本单位是函数,也就是说一个程序是由一个主函数以及若干个子函数组成的,主函数的名字是固定的,叫做main函数,用户不能修改,main这个单词翻译成中文具有主要的,最重要的意思,所以main函数才会作为程序的入口,也就是说程序是按照main函数中语句的先后顺序执行的。
-
提示:一个程序的执行顺序和main函数所在的位置无关,哪怕是main函数写在文件最后,程序也是从main函数开始运行。
C语言命令行参数
-
int main(int argc,char *argv[]);argc是指传入参数的个数,argc的值应该是非负整数;argv是一个指针数组,指向传递给程序的每个参数
-
argv[0]存储程序的名字 ./a.out;argv[1]指向的一个命令行参数的指针,argv[n]指向最后一个命令行参数的指针
-
argc 为1 --> 没有提供任何参数;argc 为2 --> 传递了一个参数
-
多个命令行参数之间用 空格分隔;如果参数本身带有空格,那么传递参数时应把参数放置在" "或者' '中
程序结束
另外可以看到标准中规定main函数需要具有一个int型的返回值,int指的是整型数,其实是英文单词integer的缩写,也是C语言中的关键字之一,也是常用的基本数据类型之一
int main()
{
return 0;
}

返回值指的是函数执行完成后的结果,当然,并不是所有的函数都具有返回值,这个要根据实际情况而定
结果如何返回?返回哪个整数?

函数调用
刚才提到C语言程序的基本单位是函数,程序是由一个主函数以及若干个子函数组成的,对于主函数而言,名称是固定的不能修改,功能就是作为程序的入口,但是对于子函数而言则不同
子函数指的是了程序中除了主函数之外的其他函数,子函数的类型一般有两种:一种是库函数,另一种是用户自定义函数
库其实就是函数的集合,由官方(ISO、ANSI、GNU)发布的函数库也被称为标准库(Standard Library),当然库的发布者也可以是组织、公司或者个人,不过这些函数库有的是开源免费的(做人无私奉献),有的是商业收费的(知识就是金钱),所以这些库也被称为第三方库
函数库有很多函数,如何知道库中都有哪些函数?如何调用呢?
用户如果调用库函数,则必须在源文件(xxx.c)中包含库的索引,就是头文件(xxx.h),header file指的是头文件,可以理解为是一个饭馆的菜单,在编写的时候需要包含函数对应的头文件,目的是让编译器可以去对应的函数库中找到该函数

- 注意:头文件不是必须包含,只有调用了函数库中的函数接口,才需要包含头文件!!!!
一般官方提供的函数库都已经在系统路径中能够是存在的,所以用户需要使用<>包含头文件,就可以让编译器找到对应的函数接口
C语言头文件
- 编译器如何区分第三方库头文件和标准库头文件?

定义
头文件是拓展名为.h的文件,包含了C函数声明和宏定义,被多个源文件引用共享
引用头文件
-
< xxx.h > :编译器只去系统指定路径中查找该头文件,如果未找到,则编译器进行错误提示。
-
“ xxx.h ” :先去当前路径中查找头文件,未找到再去系统路径中查找,还未找到则报错提示。
引用头文件的操作
-
只引用一次头文件
-
用什么引用什么

浙公网安备 33010602011771号