Vue3.0
1.setup
1.理解:Vue3.0中一个新的配置项,值为一个函数
2.setup是所有CompositionAPI的表演的舞台
3.组件用所用到的:数据 方法等等,均要配置在setup中
4.setup函数的两种返回值
1.若返回一个对象,则对象中的属性,方法在模板中均可以直接使用(重点关注!)
2.若返回一个渲染函数:则可以自定义渲染内容(了解)
5.注意点
- 尽量不要与Vue2.x配置混用
- Vue2.x配置(data、methos、computed...)中可以访问到setup中的属性、方法。
- 但在setup中不能访问到Vue2.x配置(data、methos、computed...)。
- 如果有重名,
setup优先。
setup不能是一个async函数,因为返回值不再是对象, 而是promise, 模板看不到return对象中的属性。(后期也可以返回一个Promise实例,但需要Suspense和异步组件的配合)
<template>
<h1>一个人的信息</h1>
<h1>姓名{{name}}</h1>
<h1>年龄{{age}}</h1>
<button @click="sayHellow">说话</button>
</template>
<script>
import {h} from 'vue'
export default {
name: 'App',
// 此处只是测试setup
setup() {
let name='张三'
let age=18
// 方法
function sayHellow(){
alert(`我叫${name},我${age}岁了,你好呀!`)
}
// 返回一个对象(常用)
return {
name,age,sayHellow
}
// 返回一个函数(渲染函数)
// return ()=> h('h1','范腾龙')
}
}
</script>
2.ref函数
作用: 定义一个响应式的数据
语法: const xxx = ref(initValue)
- 创建一个包含响应式数据的引用对象(reference对象,简称ref对象)。
- JS中操作数据:
xxx.value - 模板中读取数据: 不需要
.value,直接:<div>{{xxx}}</div>
备注:
- 接收的数据可以是:基本类型、也可以是对象类型。
- 基本类型的数据:响应式依靠的是类上的
getter与setter完成的。 - 对象类型的数据:内部 “ 求助 ” 了Vue3.0中的一个新函数——
reactive函数。
<template>
<h1>一个人的信息</h1>
<h1>姓名{{name}}</h1>
<h1>年龄{{age}}</h1>
<h3>工作种类 {{job.type}}</h3>
<h3>工资{{job.salary}}</h3>
<button @click="changeInfo">修改人的信息</button>
</template>
<script>
import {ref} from 'vue'
export default {
name: 'App',
// 此处只是测试setup
setup() {
let name=ref('张三');
let age=ref(18);
let job=ref({
type:'前端工程师',
salary:'30k'
})
function changeInfo(){
name.value='李四',
age.value=19,
job.value.type='UI设计师'
job.value.salary='60K'
}
// 返回一个对象(常用)
return {
name,age,changeInfo,job
}
// 返回一个函数(渲染函数)
// return ()=> h('h1','范腾龙')
}
}
</script>
3.reactive函数
- 作用: 定义一个对象类型的响应式数据(基本类型不要用它,要用
ref函数) - 语法:
const 代理对象= reactive(源对象)接收一个对象(或数组),返回一个代理对象(Proxy的实例对象,简称proxy对象) reactive定义的响应式数据是“深层次的”。- 内部基于 ES6 的
Proxy实现,通过代理对象操作源对象内部数据进行操作。
<template>
<h1>一个人的信息</h1>
<h1>姓名{{person.name}}</h1>
<h1>年龄{{person.age}}</h1>
<h3>工作种类 {{person.job.type}}</h3>
<h3>工资{{person.job.salary}}</h3>
<h3>爱好:{{person.hobby}}</h3>
<button @click="changeInfo">修改人的信息</button>
</template>
<script>
import {ref,reactive} from 'vue'
export default {
name: 'App',
// 此处只是测试setup
setup() {
// 数据
let person=reactive({
name:'张三',
age:18,
job:{
type:'前端工程师',
salary:'30k'
},
hobby:['抽烟','喝酒','烫头']
})
// 方法
function changeInfo(){
person.name='李四',
person.age=19,
person.job.type='UI设计师'
person.job.salary='60K'
person.hobby[0]='学习'
}
// 返回一个对象(常用)
return {
person,changeInfo
}
// 返回一个函数(渲染函数)
// return ()=> h('h1','范腾龙')
}
}
</script>
4.Vue2的响应式
-
实现原理
-
对象类型:通过
Object.defineProperty()对属性的读取、修改进行拦截(数据劫持)。 -
数组类型:通过重写更新数组的一系列方法来实现拦截。(对数组的变更方法进行了包裹)。
Object.defineProperty(data, 'count', { get () {}, set () {} }) 复制代码
-
-
存在问题
- 新增属性、删除属性, 界面不会更新。
- 直接通过下标修改数组, 界面不会自动更新。
-
解决方案
- 使用
Vue.set、Vue.delete或者vm.$set、vm.$delete这些API
- 使用
//模拟Vue2中实现响应式
let p ={}
Object.defineProperty(p,'name',{
get(){ //有人读取name时调用
return person.name
},
set(value){
console.log('有人修改了name属性,我发现了,我要去更新界面!');
person.name=value;
}
})
Object.defineProperty(p,'age',{
get(){ //有人读取age时调用
return person.age
},
set(value){
console.log('有人修改了age属性,我发现了,我要去更新界面!');
person.name=value;
}
})
5.Vue3的响应式原理
- 实现原理
- 通过
Proxy(代理): 拦截对象中任意属性的变化, 包括:属性值的读写、属性的添加、属性的删除等。 - 通过
Reflect(反射): 对源对象的属性进行操作。 - MDN文档中描述的
- 通过
关于代理与反射,可以看这篇博文
模拟Vue3中实现响应式
let person={
name:'张三',
age:18
}
const p=new Proxy(person,{
// 有人读取的时候调用
get(target,propName){
console.log(`有人读取了p身上的${propName}属性`);
// propName是一个形参变量,当去对象上读取的时候不能用点. 得用【】去代表这是个变量
return Reflect.get(target,propName)
},
// 有人修改或者追加属性的时候调用
set(target,propName,value){
console.log(`有人修改了p身上的${propName}属性 我要更新界面!`);
Reflect.set(target,propName,value)
},
// 有人删除的时候调用
deleteProperty(target,propName){
console.log(`有人删除了p身上的${propName}属性 我要更新界面!`);
return Reflect.deleteProperty(target,propName)
}
})
6.reactive对比ref
- 从定义数据角度对比
ref用来定义:基本类型数据。reactive用来定义:对象(或数组)类型数据。- 备注:
ref也可以用来定义对象(或数组)类型数据, 它内部会自动通过reactive转为代理对象。
- 从原理角度对比
ref通过类中的的getter与setter来实现响应式(数据劫持)。reactive通过使用Proxy来实现响应式(数据劫持), 并通过Reflect操作源对象内部的数据。
- 从使用角度对比
ref定义的数据:操作数据需要.value,读取数据时模板中直接读取不需要.value。- reactive定义的数据:操作数据与读取数据:均不需要
.value。
7.setup的两个注意点
-
setup执行的时机
-
在beforCreat之前执行一次,this是undefined
-
setup的参数
-
props:值为对象,包含:组件外部传递过来的,且组件内部声明接受了的属性
-
content:上下文对象
-
attrs:值为对象,包含:组件外部传递过来的,但没有在props配置中声明的属性,相当于this.$attrs.
-
slots:收到的插槽内容,相当于this.$slots(尽量在Vue3中具名插槽用v-slot:xxx)
-
emit:分发自定义事件的函数,相当于this.$emit
import { reactive } from "vue"; export default { name: "Demo", props:['msg','school'], emits:['hello'], setup(props,context) { console.log(props,context.slots);
-
8.计算属性与监视
1.computed函数
-
与Vue.x中computed配置功能一致
-
写法
import { reactive,computed } from "vue"; person.fullName=computed(()=>{ return person.firstName+'-'+person.lastName; }) //完整写法(考虑读写) person.fullName=computed({ get(){ return person.firstName+'-'+person.lastName; }, set(value){ const nameArr=value.split('-'); console.log(nameArr); person.firstName=nameArr[0]; person.lastName=nameArr[1]; } })2.watch函数
-
与Vue2.x中watch配置功能一致
-
两个小坑:
-
监视reactive定义的响应式数据时,oldvalue无法正确获取,并且强制开启了深度监视(deep:true配置失效)
-
监视reactive定义的响应式数据中某个属性时:deep配置有效(值必须是对象才有意义)
//情况一:监视ref所定义的一个响应式数据 watch(sum,(newvalue,oldvalue)=>{ console.log('sum的值变化了',newvalue,oldvalue); }) //情况二:监视ref所定义的多个响应式数据 watch([sum,msg],(newvalue,oldvalue)=>{ console.log('sum的值或者msg变化了',newvalue,oldvalue); },{immediate:true}) //情况三:监视reactive所定义的一个响应式数据 //注意:此处无法正确获取oldValue //如果想获取oldValue可以把对象里的属性拿出来用ref定义 //此时deep:false 失效 watch(person,(newValue,oldvalue)=>{ console.log(newValue,oldvalue); },{deep:false}) //情况四:监视reactive所定义的一个响应式数据中的一个属性 //此时需要把第一个参数写成函数 watch(()=>person.age,(newValue,oldValue)=>{ console.log(newValue,oldValue); }) //情况五:监视reactive所定义的一个响应式数据的某些属性 //此时需要把函数写在数组里面 watch([()=>person.age,()=>person.name],(newValue,oldValue)=>{ console.log(newValue,oldValue); }) //特殊情况 监视深层次,此时必须添加deep:true //此时由于监视的是reactive所定义的对象中的属性,此时deep:true有效 watch(()=>person.job,(newValue,oldValue)=>{ console.log(newValue,oldValue); },{deep:true})3.watchEffect函数
-
watch的套路是:既要指明监视的属性,也要指明监视的回调
-
watchEffect的套路是:不用指明监视哪个属性,监视的回调中用到哪个属性,那就监视哪个属性
-
watchEffect有点想computed:
-
但computed注重的是计算出来的值(回调函数的返回值),所以必须要写返回值
-
而watchEffect更注重的是过程(回调函数的函数体),所以不用写返回值
watchEffect(()=>{ const x1=sum.value; const x2=person.job.j1.salary; console.log('wtachEffect所指定的回调执行了'); })
-
-
-
-
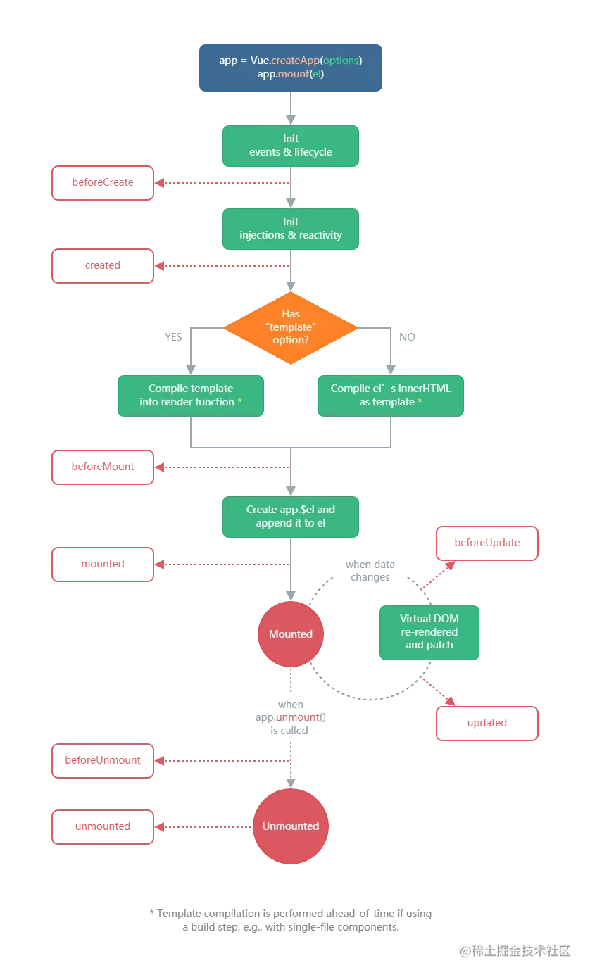
9.Vue3的生命周期
- Vue3.0中可以继续使用Vue2.x中的生命周期钩子,但有有两个被更名:
beforeDestroy改名为beforeUnmountdestroyed改名为unmounted
可以直接已配置项的形式使用生命周期钩子,也可以使用组合式API的形式使用,尽量统一
一般来说,组合式API里的钩子会比配置项的钩子先执行,组合式API的钩子名字有变化
- Vue3.0也提供了 Composition API 形式的生命周期钩子,与Vue2.x中钩子对应关系如下:
beforeCreate===>setup()created=======>setup()beforeMount===>onBeforeMountmounted=======>onMountedbeforeUpdate===>onBeforeUpdateupdated=======>onUpdatedbeforeUnmount==>onBeforeUnmountunmounted=====>onUnmounted
//通过组合式API的形式使用生命周期钩子
onBeforeMount(()=>{
console.log('----onBeforeMount----');
})
onMounted(()=>{
console.log('----onMounted----');
})
onBeforeUpdate(()=>{
console.log('----onBeforeUpdate----');
})
onUpdated(()=>{
console.log('----onUpdated----');
})
onBeforeUnmount(()=>{
console.log('----onBeforeUnmount----');
})
onUnmounted(()=>{
console.log('----onUnmounted----');
})
return {
sum
};
},
//通过配置项的形式使用生命周期钩子
//#region
// beforeCreate(){
// console.log('--beforCreate---');
// },
// created(){
// console.log('---created---');
// },
// beforeMount(){
// console.log('----beforMount----');
// },
// mounted(){
// console.log('-------mounted-----');
// },
// beforeUpdate(){
// console.log('-------beforeUpdate-----');
// },
// updated(){
// console.log('-------updated-----');
// },
// beforeUnmount(){
// console.log('-------beforeUnmount-----');
// },
// unmounted(){
// console.log('-------unmounted-----');
// }
//#endregion
};
10.hook函数
-
什么是hook?----本质是一个函数,把setup函数中使用的Composition API进行了封装
-
类似与Vue2中的mixin
-
自定义hook的有事:复用代码,让setup中的逻辑更清除易懂
//usePoint中的代码 import { onBeforeUnmount, onMounted, reactive} from "vue"; export default function(){ //实现鼠标打点的数据 let point=reactive({ x:0, y:0 }) //实现鼠标打点的方法 function savePoint(e){ point.x=e.pageX; // console.log(point.x); point.y=e.pageY; // console.log(point.y); } //实现鼠标打点的钩子 onMounted(()=>{ console.log(1) window.addEventListener('click',savePoint); }) onBeforeUnmount(()=>{ window.removeEventListener('click',savePoint) }) return point }//Deom中的代码 <template> <div> <h2>当前的求和为:{{ sum}}</h2> <button @click="sum++">点我+1</button> <hr> <h2>当前点击时鼠标的坐标为x:{{point.x }},y:{{ point.y }}</h2> </div> </template> <script> import { ref} from "vue"; import usePoint from '../hooks/usePoint' export default { name: "Demo", setup() { let sum=ref(0); let point=usePoint(); console.log(point); console.log(point.x); return { sum, point } } }; </script>
11.toRef
-
作用:创建一个ref对象,其value值指向另一个对象中的某个属性
-
语法:const name = toRef(person,'name')
-
应用:要将响应式对象中的某个属性单独提供给外部使用时
-
扩展:toRefs与toRef功能一致,但可以批量创建多个ref对象,语法:toRefs(person)
import {reactive,toRef, toRefs} from "vue"; export default { name: "Demo", setup() { let person=reactive({ name:'张三', age:18, job:{ j1:{ salary:20 } } }); // const x=toRefs(person); // console.log(x); // const name2=toRef(person,'name'); // console.log(name2); return { // name:toRef(person,'name'), // age:toRef(person,'age'), // salary:toRef(person.job.j1,'salary'), ...toRefs(person) }; }, };
12.shallowReactive与shallowRef
-
shallowReactive:只处理对象最外层属性的响应式(浅响应式)
-
shallowRef:只处理基本数据类型的响应式,不进行对象的响应式处理
-
什么时候使用?
-
如果有一个对象数据,结构比较深,但变化时只是外层属性变化===>shallowReactive
-
如果有一个对象数据,后续功能不会修改该对象中的属性,而是生成新的对象来替换===>shallowRef
setup() { //let person=shallowReactive 只考虑第一层的响应式数据 let person=reactive({ name:'张三', age:18, job:{ j1:{ salary:20 } } }); let x=shallowRef({ y:0 }); return { ...toRefs(person), x }; },
-
13.readonly与shallowReadonly
-
readonly:让一个响应式数据变为只读的(深只读)
-
shallowReadonly:让一个响应式数据变为只读的(浅只读)
-
应用场景:不希望数据被修改时
let sum=ref(0); //let person=shallowReactive 只考虑第一层的响应式数据 let person=reactive({ name:'张三', age:18, job:{ j1:{ salary:20 } } }); // person=readonly(person); person=shallowReadonly(person); return { ...toRefs(person), sum }; }, };
14.customRef
-
作用:创建一个自定义的ref,并对其依赖项跟踪和更新触发进行显示控制
-
实现防抖效果
<template> <div> <input type="text" v-model="keyWord"> <h3>{{ keyWord }}</h3> </div> </template> <script> import { customRef, ref } from "vue"; export default { name: "App", setup() { //自定义Ref-myRef function myRef(value,delay){ let timer return customRef((track,trigger)=>{ return { get(){ track();//通知Vue追踪数据的变化(提前和getter商量一下,让它认为value是有用的) return value; }, set(newValue){ clearTimeout(timer); //newValue是修改之后新的值; timer=setTimeout(()=>{ value=newValue; trigger();//通知Vue重新去解析模板 },delay) } } }); } //let keyWord=ref('hellow') //使用Vue提供的内置ref let keyWord=myRef('hellow',500); //使用程序员自定义的ref return{ keyWord } } }; </script>
15.provide与inject
-
作用:实现祖组件与后代组件的通信
-
套路:父组件有一个provide选项来提供数据,后代组件再有一个inject选项来开始使用这些数据
-
具体写法
1.祖组件中:
setup(){ let car=reactive({ name:'奔驰', price:'40w' }); provide('car',car)//给自己的后代组件传递数据 return {...toRefs(car)} }2.后代组件中
setup(){ let car=inject('car'); return {car} }
16.响应式数据的判断
- isRef:检查一个值是否为一个ref对象
- isReactive:检查一个对象是否是由reactive创建的响应式代理
- isReadonly:检查一个对象是否是由readonly创建的只读代理
- isProxy:检查一个对象是否是由reactive或者readonly方法创建的代理
17.Fragment
- 在Vue2中:组件必须有一个根标签
- 在Vue3中:组件可以没有根标签,内部会将多个标签包含在一个Fragment虚拟元素中
- 好处:减少标签层级,减少内存占用
18.Teleport
-
什么是Teleport?------Teleport是一种能够将我们的组件html结构移动到指定位置的技术
<teleport to='body'> <div class="mask" v-if="isShow"> <div class="dialog"> <h3>我是一个弹窗</h3> <h4>一些内容</h4> <h4>一些内容</h4> <h4>一些内容</h4> <button @click="isShow=false">关闭弹窗</button> </div> </div> </teleport>
19.Suspence
-
等待异步组件时渲染一些额外的内容,让应用有更好的用户体验
-
使用步骤:
-
异步引入组件
import { defineAsyncComponent } from 'vue'; const Child=defineAsyncComponent(()=>import('./components/Child.vue'))//异步引入使用Supsence包裹组件,并配置好default与fallback
<template> <div class="app"> <h3>我是App组件(祖先)</h3> <Suspense> <template v-slot:default> <Child></Child> </template> <template v-slot:fallback> <h3>加载中....</h3> </template> </Suspense> </div> </template>default:就是组件要显示的内容
fallback:就是组件没加载完全的备胎!
-


浙公网安备 33010602011771号