技术跃迁!DVP AirCAMERA _1020摄像头小板赋能开发者构建顶级视觉系统
DVP以技术创新驱动开发者价值!AirCAMERA _1020摄像头小板采用新一代图像处理架构,支持高帧率输出与智能算法扩展,搭配模块化设计,可无缝融入各类项目架构。技术突破让开发者轻松构建专业级视觉解决方案!
AirCAMERA_1020——DVP接口的DVP摄像头小板+100万像素DVP摄像头的配件板。搭配Air8101核心板,可实现100万像素拍照+HTTP上传照片+电脑浏览器查看照片等功能。
原理图与PCB、示例源码、摄像头电路参考设计等文件已全部开放,可按需下载最新资料。
最新资料下载:https://docs.openluat.com/accessory/AirCAMERA_1020/

一、硬件接线方式
AirCAMERA_1020配件板设计成排母的形式,可以参考下图直接插到Air8101核心板的排针上。


Air8101核心板通过Type-C USB口供电(核心板背面的功耗测试开关,拨到OFF一端)。此种供电方式下,VBAT引脚为3.3V,可以直接给AirCAMERA_1020配件板供电。


为了演示方便,Air8101核心板上电后直接通过VBAT引脚给AirCAMERA_1020配件板提供了3.3V的供电。
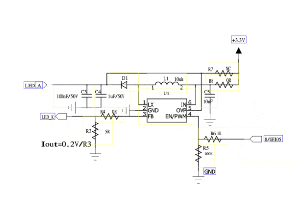
在设计实际项目时:一般来说,需要通过一个GPIO来控制LDO给配件板供电,这样可以灵活地控制配件板的供电,使项目的整体功耗降到最低。
二、软件demo下载
本demo的核心功能为:
Air8101核心板+AirCAMERA_1020配件板,实现DVP摄像头100万像素拍照+HTTP上传照片+电脑浏览器查看照片的功能。
部分示例代码如下,详见源码仓库最新文件:




更多开发资料详见:www.air8101.cn
今天的内容就分享到这里了~
 
                    
                     
                    
                 
                    
                
 
                
            
         
         浙公网安备 33010602011771号
浙公网安备 33010602011771号