揭秘硬件启动密码:开机电路设计的基石作用!
开机电路设计是硬件设备启动的“灵魂密码”,它通过精密的逻辑与电流控制,为系统注入“第一缕能量”。作为连接电源与功能的桥梁,其设计优劣直接决定了设备能否精准苏醒并稳定运行。
本文应工程师朋友邀请,特别分享开机电路设计相关内容。
模组的上电开机是硬件设计调试的基础,合理的电路设计与优化,可提高模组开机的稳定性与可靠性,确保模组正常运行与功能实现。
一、Air780EPM开机相关管脚概述
Air780EPM模组:LGA封装,16182.3mm,共有109个管脚;开机正常启动所涉及到的管脚,如下图表所示:


1. 供电管脚(VBAT)
管脚编号:43、42
供电范围:3.3V - 4.3V,为模块正常启动与运行提供基础电力保障。
2. 参考地(GND)
管脚编号:40、41等多个
功能描述:模块每个GND管脚都需良好接地,保障电路信号稳定与模块正常运行。
3. 开机控制管脚(PWRKEY)
管脚编号:7
功能描述:PWRKEY为开机管脚,需拉低实现开机操作,其电路上拉电阻到VBAT,按键按下时PWRKEY脚电压被拉低,触发模块上电开机流程;建议外部增加10uF电容到地滤波,且走线要短,避免干扰。
4. 复位管脚(RESET_N)
管脚编号:15
功能描述:RESET_N是复位管脚(注意!是重启,不是关机,与合宙老型号Air780E的处理逻辑不一样),有专用的 GPIO 引脚对外引出,可直连到按键。
5. IO参考电压管脚(VDD_EXT)
管脚编号:24
功能描述:该管脚是电压输出管脚,休眠掉电,在电路设计中需考虑其与外部电路的配合,确保模块在不同工作模式下的电压供应与信号参考稳定。
6. 下载模式选择管脚(USB_BOOT)
管脚编号:82
功能描述:USB_BOOT是模块进入下载模式的控制管脚,拉高有效,上拉到VDD_EXT,需注意在PCB布线时避免干扰,防止误触发下载模式,影响模块正常开机启动。
二、Air780EPM开机必要条件及其电路设计要点

Air780EPM模组要正常运行开机,需要满足几个必要条件。
大家在实际应用中如果遇到模组开机问题,可以参考以下开机条件进行逐一排查。在前期设计阶段,也要根据这些要求来优化外部电路设计(尤其是电源部分)。
1、VBAT供电管脚电压符合工作电压范围
1.1 供电电压3.3V~4.3V
注意实际Air780EPM正常开机的电压范围,要大于规格书所给的工作范围,为3.1V4.5V;但是实际使用中不建议超过3.3V4.3V,避免射频指标恶化。
部分高压锂电池充满状态下,电压能达到4.35V~4.4V,虽然超过4.3V的建议电压最大值,但是请放心使用——因为满电工作时间较短,而且考虑电池内阻因素,到达模组芯片端的电压会低于4.3V。
1.2 持续供电电流大于1A,瞬间供电电流大于2A
由于4G-Cat.1射频工作特性,在射频发射瞬间会产生脉冲电流,脉冲电流最大会高达1.5~2A,持续时间百uS级别。
若供电能力不够或者电源走线通路阻抗过高会引起VBAT供电电源跌落,严重时会造成周期性的反复重启。
电源的跌落,可以用示波器进行测量。切记不能用万用表。
可以从开机日志判断,比如用LuaTool通过链接Air780EPM的USB接口进行日志抓取,如果周期反复出现开机日志的打印,就可以考虑电源跌落原因。
1.3 VBAT供电纹波小于400mV(经验值)
由于4G-Cat.1射频工作特性,在射频工作时,很难保证VBAT供电的稳定不跌落。且在外部电源电路设计不合理的情况下(尤其是DCDC BUCK电源),都会在VBAT电源上存在抖动和纹波。
从经验来看,若跌落和纹波小于400mV的情况下不会对模组工作产生影响;但如果高于此范围,会有射频恶化的风险,以及低电压掉电重启的风险。
如果优化,除了优化供电设计外,可以在VBAT管脚附近加大电容来减小纹波。官方参考设计推荐1000uf,比较保守,实际产品由于小型化或其他空间原因可以按照实际情况减小此电容的容值,以减小空间。如果空间允许,建议无脑加上,增加系统健壮性。
2、开机管脚PWRKEY(7pin)触发开机动作
Air780EPM模组不同于通常的MCU的上电开机;开机需要触发开机事件,也就是PWRKEY管脚拉低(拉低时间>1秒),触发开机。
PWRKEY管脚只要VBAT管脚电压大于3.1V时就会为高,而且是内部拉高。
特别提醒:PWRKEY外部不能有任何上拉电路,否则会出现系统启动的不稳定风险。
推荐如下几种开机方式,可根据实际情况灵活选用:
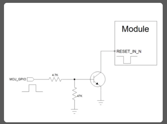
2.1 开集驱动开机电路
适合由主控MCU io口控制模组开机的方式:

2.2 按键开机方式
适合于Air780EPM做主控的方式,比如Open二次开发方式:

2.3 PWRKEY接地方式
虽然Air780EPM不支持上电启动开机的方式,但是可以将PWRKEY直接接地的方式来变相实现上电开机的目的。
但是这种方式有个缺点:
毕竟是硬件实现的上电开机,会导致模组VBAT电压在关机电压临界点时(比如用电池供电,低电量情况下),会出现反复上电开关机的情况,进一步将电池放电。

三、复位管脚RESET_N处于释放状态(没有被外部拉低)
复位管脚RESET_N为重启(注意!是重启,不是关机,与合宙老型号Air780E的处理逻辑不一样),硬件拉低时间建议大于500ms。
RESET_N管脚与PWRKEY管脚类似,由模组内部拉高,禁止任何形式的外部拉高。
如若RESET_N管脚一直被外部拉低且不被释放,模组则一直处于复位状态,不能正常启动,因此复位管脚也要作为模组不启动的排查对象。
RESET_N也有如下操作方式:


4、USB_BOOT管脚处于悬空或拉低状态
USB_BOOT是模块进入下载模式的控制管脚,必须在模块开机启动时USB_BOOT管脚处于高状态(通常会用VDD_EXT管脚来拉高),才会让系统进入下载模式。
误入下载模式后,会容易误认为不开机。
在实际开发应用中,可结合项目整体需求进行优化设计。资料中心也为大家提供了开发板参考设计原理图等资料。
最新参考设计原理图下载:https://docs.openluat.com/air780epm/product/shouce/


今天的内容就分享到这里了~
 
                    
                
 
                
            
         浙公网安备 33010602011771号
浙公网安备 33010602011771号