数据质量管理
数据质量管理
下列要素是进行数据质量管理的基础:
1.数据质量的好坏是由用户以及数据使用价值所决定的。
2.数据质量的好坏代表着数据在数据知识应用中、数据所存在的系统中以及数据使用过程中被应用或者有价值的程度。
3.只有当数据被下游过程(系统或用户)所接收并使用时,数据质量问题的研讨才有意义。
4.数据是持续变更的,数据质量管理是一个持续过程而不是一次性活动。
数据质量规则类型:
1、定义缺失
2、数据异常
3、信息缺失或不准确
4、系统之间数据不一致
5、数据完整醒问题
6、数据生命周问题
7、代码问题
数据质量数据质量管理
下列要素是进行数据质量管理的基础:
1.数据质量的好坏是由用户以及数据使用价值所决定的。
2.数据质量的好坏代表着数据在数据知识应用中、数据所存在的系统中以及数据使用过程中被应用或者有价值的程度。
3.只有当数据被下游过程(系统或用户)所接收并使用时,数据质量问题的研讨才有意义。
4.数据是持续变更的,数据质量管理是一个持续过程而不是一次性活动。
数据质量规则类型:
1、定义缺失
2、数据异常
3、信息缺失或不准确
4、系统之间数据不一致
5、数据完整醒问题
6、数据生命周问题
guan7、代码问题
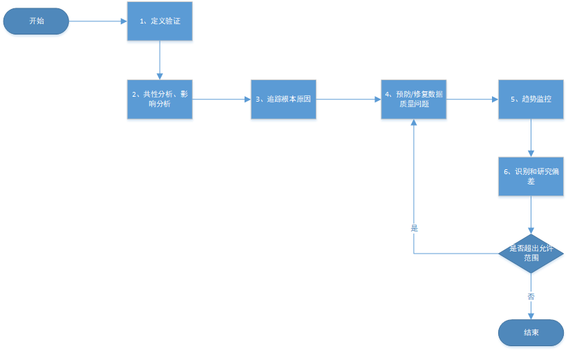
数据质量管理流程:

度量: 精确度、完整性、及时性、唯一性、有效性、一致性。
-
- 精确度: 度量数据是否与指定的目标值匹配,如金额的校验,校验成功的记录与总记录数的比值。
- 完整性: 度量数据是否缺失,包括记录数缺失、字段缺失,属性缺失。
- 及时性: 度量数据达到指定目标的时效性。
- 唯一性: 度量数据记录是否重复,属性是否重复;常见为度量为hive表主键值是否重复。
- 有效性: 度量数据是否符合约定的类型、格式和数据范围等规则。
- 一致性: 度量数据是否符合业务逻辑,针对记录间的逻辑的校验,如:pv一定是大于uv的,订单金额加上各种优惠之后的价格一定是大于等于0的。

浙公网安备 33010602011771号