TCP知识点详解
TCP知识点详解
来源 https://cloud.tencent.com/developer/article/1056821
传输层概述
- 作用:传输层为它上面的应用层提供通信服务。
- 在OSI七层参考模型中,传输层是面向通信的最高层,也是用户功能的最底层。
- 传输层两大重要的功能:复用 和 分用。
- 复用:在发送端,多个应用进程公用一个传输层;
- 分用:在接收端,传输层会根据端口号将数据分派给不同的应用进程。
- 和网络层的区别:
- 网络层为不同主机提供通信服务,而传输层为不同主机的不同应用提供通信服务。
- 网络层只对报文头部进行差错检测,而传输层对整个报文进行差错检测。
UDP(用户数据报协议)详解
UDP的特点
- UDP只在IP数据报服务的基础上增加了少量的功能:复用与分用、对整个报文的差错检测。
- UDP是无连接的 通信前不需要建立连接,通信结束也无需释放连接。
- UDP是不可靠的 它是尽力而为交付,不能确保每一个数据报都送达。
- UDP是面向报文的 所谓『面向报文』就是指:UDP数据传输的单位是报文,且不会对数据作任何 拆分 和 拼接 操作。 在发送端,应用程序给传输层的UDP什么样的数据,UDP不会对数据进行切分,只增加一个UDP头并交给网络层。 在接收端,UDP收到网络层的数据报后,去除IP数据报头部后遍交给应用层,不会作任何拼接操作。
- UDP没有拥塞控制 UDP始终以恒定的速率发送数据,并不会根据网络拥塞情况对发送速率作调整。这种方式有利有弊。 弊端:网络拥塞时有些报文可能会丢失,因此UDP不可靠。 优点:有些使用场景允许报文丢失,如:直播、语音通话,但对实时性要求很高,此时UDP还是很有用武之地的。
- UDP支持一对一、一对多、多对多、多对一通信 而TCP只支持一对一通信。
- UDP首部开销小,只有8字节。 而TCP头部至少由20字节,相比于TCP要高效很多。
PS:问:UDP不可靠具体体现在哪些方面? 数据报丢失?数据报顺序?
UDP报文头

- 源端口
- 目的端口
- 长度:整个数据报的长度
- 检验和:整个数据报的检验和。
TCP(传输控制协议)详解
TCP特点
- TCP是面向连接的 通信前需要建立连接,通信结束需要释放连接。
- TCP提供可靠交付服务 所谓『可靠』指的是:TCP发送的数据无重复、无丢失、无错误、与发送端顺序一致。
- TCP是面向字节流的 所谓『面向字节流』指的是:TCP以字节为单位。虽然传输的过程中数据被划分成一个个数据报,但这只是为了方便传输,接收端最终接受到的数据将与发送端的数据一模一样。
- TCP提供全双工通信 所谓『全双工通信』指的是:TCP的两端既可以作为发送端,也可以作为接收端。
- 一条TCP连接的两端只能有两个端点 TCP只能提供点到点的通信,而UDP可以任意方式的通信。
TCP连接 与 套接字
- 什么是『TCP连接』? TCP连接是一种抽象的概念,表示一条可以通信的链路。 每条TCP连接有且仅有两个端点,表示通信的双方。且双发在任意时刻都可以作为发送者和接收者。
- 什么是『套接字』? 一条TCP连接的两端就是两个套接字。 套接字=IP地址:端口号。 因此,TCP连接=(套接字1,套接字2)=(IP1:端口号1,IP2:端口号2)
TCP头部

TCP头部长度有20字节的固定部分,选项部分长度不定,但最多40字节,因此TCP头部在20-60字节之间。
- 源端口 和 目的端口 传输层和网络层一大重要区别就是传输层指定了数据报发往的应用进程,因此需要端口号标识。
- 序号 当前TCP数据报数据部分的第一个字节的序号。 我们知道,TCP是面向字节的,它会对发送的每一个字节进行编号,而且不同数据报之间是连续编号的。 由于本字段4字节,可以给[0,2^32-1]个字节进行编号(大约4G),而且序号循环使用,当发送完2^32-1个字节后,序号又从0开始。 一般来说,当2^32-1个字节被发送的时候,前面的字节早就发送成功了,因此序号可以循环使用。
- 确认号 表示当前主机作为接收端时,期望接收的下一个字节的编号是多少。 也表示,当前主机已经正确接收的最后一个字节序号+1。
- 数据偏移(报文长度) 它表明了数据报头部的长度。
- 保留字段
- 标识符 TCP有7种标识符,用于表示TCP报文的性质。它们只能为0或1。
- URG=1 当URG字段被置1,表示本数据报的数据部分包含紧急信息,此时紧急指针有效。 紧急数据一定位于当前数据包数据部分的最前面,紧急指针标明了紧急数据的尾部。 如control+c:这个命令要求操作系统立即停止当前进程。此时,这条命令就会存放在数据包数据部分的开头,并由紧急指针标识命令的位置,并URG字段被置1。
- ACK=1 ACK被置1后确认号字段才有效。 此外,TCP规定,在连接建立后传送的所有报文段都必须把ACK置1。
- PSH=1 当接收方收到PSH=1的报文后,会立即将数据交付给应用程序,而不会等到缓冲区满后再提交。 一些交互式应用需要这样的功能,降低命令的响应时间。
- RST=1 当该值为1时,表示当前TCP连接出现严重问题,必须要释放重连。
- SYN=1 SYN在建立连接时使用。 当SYN=1,ACK=0时,表示当前报文段是一个连接请求报文。 当SYN=1,ACK=1时,表示当前报文段是一个同意建立连接的应答报文。
- FIN=1 FIN=1表示此报文段是一个释放连接的请求报文。
- 接收窗口大小 该字段用于实现TCP的流量控制。 它表示当前接收方的接收窗口的剩余容量,发送方收到该值后会将发送窗口调整成该值的大小。发送窗口的大小又决定了发送速率,所以接收方通过设置该值就可以控制发送放的发送速率。 发送方每收到一个数据报都要调整当前的发送窗口。
- 检验和 用于接收端检验整个数据包在传输过程中是否出错。
- 紧急指针 用于标识紧急数据的尾部。
- 选项字段 上述字段都是每个TCP头部必须要有的,而选项字段是可选的,且长度可变,最长40字节。 最常用的选项字段为MMS:最大报文长度。
TCP三次握手

PS:TCP协议中,主动发起请求的一端称为『客户端』,被动连接的一端称为『服务端』。不管是客户端还是服务端,TCP连接建立完后都能发送和接收数据。
起初,服务器和客户端都为CLOSED状态。在通信开始前,双方都得创建各自的传输控制块(TCB)。 服务器创建完TCB后遍进入LISTEN状态,此时准备接收客户端发来的连接请求。
第一次握手 客户端向服务端发送连接请求报文段。该报文段的头部中SYN=1,ACK=0,seq=x。请求发送后,客户端便进入SYN-SENT状态。
- PS1:SYN=1,ACK=0表示该报文段为连接请求报文。
- PS2:x为本次TCP通信的字节流的初始序号。 TCP规定:SYN=1的报文段不能有数据部分,但要消耗掉一个序号。
第二次握手 服务端收到连接请求报文段后,如果同意连接,则会发送一个应答:SYN=1,ACK=1,seq=y,ack=x+1。 该应答发送完成后便进入SYN-RCVD状态。
- PS1:SYN=1,ACK=1表示该报文段为连接同意的应答报文。
- PS2:seq=y表示服务端作为发送者时,发送字节流的初始序号。
- PS3:ack=x+1表示服务端希望下一个数据报发送序号从x+1开始的字节。
第三次握手 当客户端收到连接同意的应答后,还要向服务端发送一个确认报文段,表示:服务端发来的连接同意应答已经成功收到。 该报文段的头部为:ACK=1,seq=x+1,ack=y+1。 客户端发完这个报文段后便进入ESTABLISHED状态,服务端收到这个应答后也进入ESTABLISHED状态,此时连接的建立完成!
为什么连接建立需要三次握手,而不是两次握手? 防止失效的连接请求报文段被服务端接收,从而产生错误。
PS:失效的连接请求:若客户端向服务端发送的连接请求丢失,客户端等待应答超时后就会再次发送连接请求,此时,上一个连接请求就是『失效的』。
若建立连接只需两次握手,客户端并没有太大的变化,仍然需要获得服务端的应答后才进入ESTABLISHED状态,而服务端在收到连接请求后就进入ESTABLISHED状态。此时如果网络拥塞,客户端发送的连接请求迟迟到不了服务端,客户端便超时重发请求,如果服务端正确接收并确认应答,双方便开始通信,通信结束后释放连接。此时,如果那个失效的连接请求抵达了服务端,由于只有两次握手,服务端收到请求就会进入ESTABLISHED状态,等待发送数据或主动发送数据。但此时的客户端早已进入CLOSED状态,服务端将会一直等待下去,这样浪费服务端连接资源。
TCP四次挥手

TCP连接的释放一共需要四步,因此称为『四次挥手』。 我们知道,TCP连接是双向的,因此在四次挥手中,前两次挥手用于断开一个方向的连接,后两次挥手用于断开另一方向的连接。
第一次挥手 若A认为数据发送完成,则它需要向B发送连接释放请求。该请求只有报文头,头中携带的主要参数为: FIN=1,seq=u。此时,A将进入FIN-WAIT-1状态。
- PS1:FIN=1表示该报文段是一个连接释放请求。
- PS2:seq=u,u-1是A向B发送的最后一个字节的序号。
第二次挥手 B收到连接释放请求后,会通知相应的应用程序,告诉它A向B这个方向的连接已经释放。此时B进入CLOSE-WAIT状态,并向A发送连接释放的应答,其报文头包含: ACK=1,seq=v,ack=u+1。
- PS1:ACK=1:除TCP连接请求报文段以外,TCP通信过程中所有数据报的ACK都为1,表示应答。
- PS2:seq=v,v-1是B向A发送的最后一个字节的序号。
- PS3:ack=u+1表示希望收到从第u+1个字节开始的报文段,并且已经成功接收了前u个字节。
A收到该应答,进入FIN-WAIT-2状态,等待B发送连接释放请求。
第二次挥手完成后,A到B方向的连接已经释放,B不会再接收数据,A也不会再发送数据。但B到A方向的连接仍然存在,B可以继续向A发送数据。
第三次挥手 当B向A发完所有数据后,向A发送连接释放请求,请求头:FIN=1,ACK=1,seq=w,ack=u+1。B便进入LAST-ACK状态。
第四次挥手 A收到释放请求后,向B发送确认应答,此时A进入TIME-WAIT状态。该状态会持续2MSL时间,若该时间段内没有B的重发请求的话,就进入CLOSED状态,撤销TCB。当B收到确认应答后,也便进入CLOSED状态,撤销TCB。
为什么A要先进入TIME-WAIT状态,等待2MSL时间后才进入CLOSED状态? 为了保证B能收到A的确认应答。 若A发完确认应答后直接进入CLOSED状态,那么如果该应答丢失,B等待超时后就会重新发送连接释放请求,但此时A已经关闭了,不会作出任何响应,因此B永远无法正常关闭。
TCP可靠传输的实现
TCP的可靠性表现在:它向应用层提供的数据是 无差错的、有序的、无丢失的,简单的说就是:TCP最终递交给应用层的数据和发送者发送的数据是一模一样的。 TCP采用了流量控制、拥塞控制、连续ARQ等技术来保证它的可靠性。
PS:网络层传输的数据单元为『数据报』,传输层的数据单元为『报文段』,但为了方便起见,可以统称为『分组』。
停止等待协议(ARQ协议)
TCP保证其可靠性采用的是更为复杂的滑动窗口协议,但停止等待协议是它的简化版,为了方便理解,这里先介绍停止等待协议。
AQR协议
ARQ(Automatic Repeat reQuest)自动重传请求。 顾名思义,当请求失败时它会自动重传,直到请求被正确接收为止。这种机制保证了每个分组都能被正确接收。停止等待协议是一种ARQ协议。
停止等待协议的原理
- 无差错的情况 A向B每发送一个分组,都要停止发送,等待B的确认应答;A只有收到了B的确认应答后才能发送下一个分组。
- 分组丢失和出现差错的情况 发送者拥有超时计时器。每发送一个分组便会启动超时计时器,等待B的应答。若超时仍未收到应答,则A会重发刚才的分组。 分组出现差错:若B收到分组,但通过检查和字段发现分组在运输途中出现差错,它会直接丢弃该分组,并且不会有任何其他动作。A超时后便会重新发送该分组,直到B正确接收为止。 分组丢失:若分组在途中丢失,B并没有收到分组,因此也不会有任何响应。当A超时后也会重传分组,直到正确接收该分组的应答为止。 综上所述:当分组丢失 或 出现差错 的情况下,A都会超时重传分组。
- 应答丢失 和 应答迟到 的情况 TCP会给每个字节都打上序号,用于判断该分组是否已经接收。 应答丢失:若B正确收到分组,并已经返回应答,但应答在返回途中丢失了。此时A也收不到应答,从而超时重传。紧接着B又收到了该分组。接收者根据序号来判断当前收到的分组是否已经接收,若已接收则直接丢弃,并补上一个确认应答。 应答迟到:若由于网络拥塞,A迟迟收不到B发送的应答,因此会超时重传。B收到该分组后,发现已经接收,便丢弃该分组,并向A补上确认应答。A收到应答后便继续发送下一个分组。但经过了很长时间后,那个失效的应答最终抵达了A,此时A可根据序号判断该分组已经接收,此时只需简单丢弃即可。
停止等待协议的注意点
- 每发送完一个分组,该分组必须被保留,直到收到确认应答为止。
- 必须给每个分组进行编号。以便按序接收,并判断该分组是否已被接收。
- 必须设置超时计时器。每发送一个分组就要启动计时器,超时就要重发分组。
- 计时器的超时时间要大于应答的平均返回时间,否则会出现很多不必要的重传,降低传输效率。但超时时间也不能太长。
滑动窗口协议(连续ARQ协议)
连续ARQ协议 在ARQ协议发送者每次只能发送一个分组,在应答到来前必须等待。而连续ARQ协议的发送者拥有一个发送窗口,发送者可以在没有得到应答的情况下连续发送窗口中的分组。这样降低了等待时间,提高了传输效率。
累计确认 在连续ARQ协议中,接收者也有个接收窗口,接收者并不需要每收到一个分组就返回一个应答,可以连续收到分组之后统一返回一个应答。这样能节省流量。 TCP头部的ack字段就是用来累计确认,它表示已经确认的字节序号+1,也表示期望发送者发送的下一个分组的起始字节号。
发送窗口

发送窗口的大小由接收窗口的剩余大小决定。接收者会把当前接收窗口的剩余大小写入应答TCP报文段的头部,发送者收到应答后根据该值和当前网络拥塞情况设置发送窗口的大小。发送窗口的大小是不断变化的。 发送窗口由三个指针构成:
- p1 p1指向发送窗口的后沿,它后面的字节表示已经发送且已收到应答。
- p2 p2指向尚未发送的第一个字节。 p1-p2间的字节表示已经发送,但还没收到确认应答。这部分的字节仍需保留,因为可能还要超时重发。 p2-p3间的字节表示可以发送,但还没有发送的字节。
- p3 p3指向发送窗口的前沿,它前面的字节尚未发送,且不允许发送。
发送者每收到一个应答,后沿就可以向前移动指定的字节。此时若窗口大小仍然没变,前沿也可以向前移动指定字节。 当p2和前沿重合时,发送者必须等待确认应答。
接收窗口

接收者收到的字节会存入接收窗口,接收者会对已经正确接收的有序字节进行累计确认,发送完确认应答后,接收窗口就可以向前移动指定字节。 如果某些字节并未按序收到,接收者只会确认最后一个有序的字节,从而乱序的字节就会被重新发送。
连续ARQ的注意点
- 同一时刻发送窗口的大小并不一定和接收窗口一样大。 虽然发送窗口的大小是根据接收窗口的大小来设定的,但应答在网络中传输是有时间的,有可能t1时间接收窗口大小为m,但当确认应答抵达发送者时,接收窗口的大小已经发生了变化。 此外发送窗口的大小还随网络拥塞情况影响。当网络出现拥塞时,发送窗口将被调小。
- TCP标准并未规定未按序到达的字节的处理方式。但TCP一般都会缓存这些字节,等缺少的字节到达后再交给应用层处理。这比直接丢弃乱序的字节要节约带宽。
- TCP标准规定接收方必须要有累计确认功能。接收方可以对多个TCP报文段同时确认,但不能拖太长时间,一般是0.5S以内。 此外,TCP允许接收者在有数据要发送的时候捎带上确认应答。但这种情况一般较少,因为一般很少有两个方向都要发送数据的情况。
流量控制
什么是流量控制? 如果发送者发送过快,接收者来不及接收,那么就会有分组丢失。为了避免分组丢失,控制发送者的发送速度,使得接收者来得及接收,这就是流量控制。
流量控制的目的? 流量控制根本目的是防止分组丢失,它是构成TCP可靠性的一方面。
如何实现流量控制? 由滑动窗口协议(连续ARQ协议)实现。 滑动窗口协议既保证了分组无差错、有序接收,也实现了流量控制。
流量控制引发的死锁 当发送者收到了一个窗口为0的应答,发送者便停止发送,等待接收者的下一个应答。但是如果这个窗口不为0的应答在传输过程丢失,发送者一直等待下去,而接收者以为发送者已经收到该应答,等待接收新数据,这样双方就相互等待,从而产生死锁。
持续计时器 为了避免流量控制引发的死锁,TCP使用了持续计时器。每当发送者收到一个零窗口的应答后就启动该计时器。时间一到便主动发送报文询问接收者的窗口大小。若接收者仍然返回零窗口,则重置该计时器继续等待;若窗口不为0,则表示应答报文丢失了,此时重置发送窗口后开始发送,这样就避免了死锁的产生。
拥塞控制
拥塞控制 和 流量控制 的区别? 1. 拥塞控制:拥塞控制是作用于网络的,它是防止过多的数据注入到网络中,避免出现网络负载过大的情况; 2. 流量控制:流量控制是作用于接收者的,它是控制发送者的发送速度从而使接收者来得及接收。 PS:拥塞控制是针对于网络而言的,它是防止往网络中写入太多分组,从而导致网络拥塞的情况;而流量控制是针对接收者的,它是通过控制发送者的发送速度保证接收者能够来得及接收。
拥塞控制的目的? 1. 缓解网络压力 2. 保证分组按时到达
慢开始算法 和 拥塞避免算法
- 发送方维护一个发送窗口,发送窗口的大小取决于网络的拥塞情况和接收窗口的大小,发送窗口是动态变化的。
- 发送方还维护一个慢开始门限
- 发送窗口 < 慢开始门限:使用慢开始算法
- 发送窗口 > 慢开始门限:使用拥塞避免算法
- 发送窗口 = 慢开始门限:使用慢开始算法或拥塞避免算法
- 算法的具体过程:
- 通信开始时,发送方的发送窗口设为1,并发送第一个分组M1;
- 接收方收到M1后,返回确认应答,此时发送方发送窗口扩大两倍,并发送M2、M3;(即,发送方每次收到确认应答后,都将发送窗口设为当前值的两倍)
- 若发送窗口>慢开始门限,则使用拥塞避免算法,每次收到确认应答后都将发送窗口+1;
- 若发送方出现了超时重传,则表明网络出现拥塞,此时: a)慢开始门限设为当前发送窗口的一半; b)发送窗口设为1; c)启用拥塞避免算法; PS:发送超时重传时,发送窗口有可能已经超过了慢开始门限,也有可能还没超过;此时不管何种情况,都一律启用拥塞避免算法,并执行上述三步操作!
- 慢开始算法的作用:慢开始算法将发送窗口从小扩大,而且按指数级扩大,从而避免一开始就往网络中注入过多的分组从而导致拥塞;它将窗口慢慢扩大的过程其实也在探测网络拥塞情况的过程,当发现出现拥塞时,及时降低发送速度,从而减缓网络拥塞。
- 拥塞避免算法的作用:拥塞避免算法使发送窗口以线性方式增长,而非指数级增长,从而使网络更加不容易发生拥塞。
- AIMD算法(加法增大乘法减小算法) 慢开始算法 和 拥塞避免算法 还有个名称叫做『加法增大乘法减小算法』。
- 加法增加:指的是拥塞避免算法,使得发送窗口以线性的方式增长;
- 乘法减小:指的是不管当前正使用慢开始算法还是拥塞避免算法,只要发生拥塞时,慢开始门限将会变成当前窗口的一半。
快重传算法 和 快恢复算法
- 上述慢开始算法和拥塞避免算法能保证网络出现拥塞时进行相应的处理,而快重传和快恢复是一种拥塞预防的方式,此时网络可能尚未出现拥塞,但已经有拥塞的征兆,因此得作出一些预防措施。
- 快重传原理:因为TCP具有累计确认的能力,因此接收者收到一个分组的时候不会立即发出应答,可能需要等待收到多个分组之后再同一发出累计确认。但快重传算法就要求,接收者如果接收到一个乱序的分组的话,就必须立即发出前一个正确分组的确认应答,这样能让发送者尽早地知道有一个分组可能丢失。
- 快恢复原理:当发送者收到同一个分组的三个确认应答后,就基本可以判断这个分组已经丢失了;这时候无需等待超时,直接执行『乘法减小加法增大』:
- 将慢开始门限减半;
- 将发送窗口减半(不设为1);
- 使用拥塞避免算法;
TCP 知识点详解
来源 https://cloud.tencent.com/developer/article/1963303
1. 定义
Transmission Control Protocol,即 传输控制协议
- 属于 传输层通信协议
- 基于
TCP的应用层协议有HTTP、SMTP、FTP、Telnet和POP3
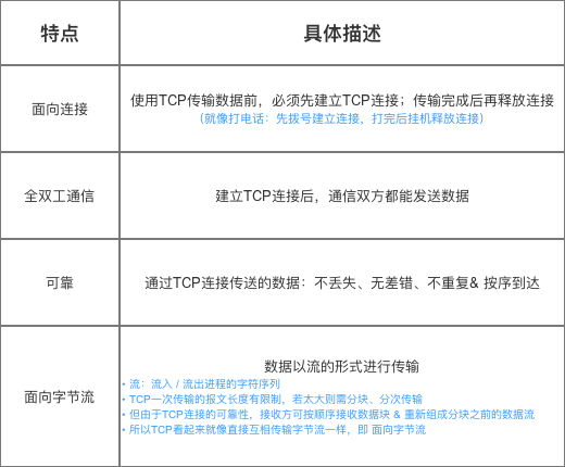
2 特点
- 面向连接、面向字节流、全双工通信、可靠
- 具体介绍如下:

3. 优缺点
- 优点:数据传输可靠
- 缺点:效率慢(因需建立连接、发送确认包等)
4. 应用场景(对应的应用层协议)
要求通信数据可靠时,即 数据要准确无误地传递给对方
如:传输文件:HTTP、HTTPS、FTP等协议;传输邮件:POP、SMTP等协议
- 万维网:
HTTP协议 - 文件传输:
FTP协议 - 电子邮件:
SMTP协议 - 远程终端接入:
TELNET协议
5. 报文段格式
- TCP虽面向字节流,但传送的数据单元 = 报文段
- 报文段 = 首部 + 数据 2部分
- TCP的全部功能体现在它首部中各字段的作用,故下面主要讲解TCP报文段的首部
- 首部前20个字符固定、后面有4n个字节是根据需而增加的选项
- 故 TCP首部最小长度 = 20字节


6. 建立连接过程
- TCP建立连接需 三次握手
- 具体介绍如下



成功进行TCP的三次握手后,就建立起一条TCP连接,即可传送应用层数据
注
- 因
TCP提供的是全双工通信,故通信双方的应用进程在任何时候都能发送数据 - 三次握手期间,任何1次未收到对面的回复,则都会重发
特别说明:为什么TCP建立连接需三次握手?
- 结论 防止服务器端因接收了早已失效的连接请求报文,从而一直等待客户端请求,最终导致形成死锁、浪费资源
- 具体描述

SYN洪泛攻击:
- 从上可看出:服务端的TCP资源分配时刻 = 完成第二次握手时;而客户端的TCP资源分配时刻 = 完成第三次握手时
- 这就使得服务器易于受到
SYN洪泛攻击,即同时多个客户端发起连接请求,从而需进行多个请求的TCP连接资源分配
7. 释放连接过程
- 在通信结束后,双方都可以释放连接,共需 四次挥手
- 具体如下



特别说明:为什么TCP释放连接需四次挥手?
- 结论 为了保证通信双方都能通知对方 需释放 & 断开连接
即释放连接后,都无法接收 / 发送消息给对方
- 具体描述

延伸疑问:为什么客户端关闭连接前要等待2MSL时间?
- 即
TIME - WAIT状态的作用是什么; MSL= 最长报文段寿命(Maximum Segment Lifetime)
- 原因1:为了保证客户端发送的最后1个连接释放确认报文 能到达服务器,从而使得服务器能正常释放连接

- 原因2:防止 上文提到的早已失效的连接请求报文 出现在本连接中 客户端发送了最后1个连接释放请求确认报文后,再经过2
MSL时间,则可使本连接持续时间内所产生的所有报文段都从网络中消失。
即 在下1个新的连接中就不会出现早已失效的连接请求报文
8. 无差错传输
- 对比于
UDP,TCP的传输是可靠的、无差错的 - 那么,为什么
TCP的传输为什么是可靠的、无差错的呢? - 下面,我将详细讲解
TCP协议的无差错传输
8.1 含义
- 无差错:即 传输信道不出差错
- 发送 & 接收效率匹配:即 无论发送方以多快的速度发送数据,接收方总来得及处理收到的数据
8.2 基础:滑动窗口 协议
- 先理解2个基础概念:发送窗口、接收窗口

- 工作原理 对于发送端:
- 每收到一个确认帧,发送窗口就向前滑动一个帧的距离
- 当发送窗口内无可发送的帧时(即窗口内的帧全部是已发送但未收到确认的帧),发送方就会停止发送,直到收到接收方发送的确认帧使窗口移动,窗口内有可以发送的帧,之后才开始继续发送 具体如下图:

对于接收端:当收到数据帧后,将窗口向前移动一个位置,并发回确认帧,若收到的数据帧落在接收窗口之外,则一律丢弃。

滑动窗口 协议的重要特性
- 只有接收窗口向前滑动、接收方发送了确认帧时,发送窗口才有可能(只有发送方收到确认帧才是一定)向前滑动
- 停止-等待协议、后退N帧协议 & 选择重传协议只是在发送窗口大小和接收窗口大小上有所差别:
- 停止等待协议:发送窗口大小=1,接收窗口大小=1;即 单帧滑动窗口 等于 停止-等待协议
- 后退N帧协议:发送窗口大小>1,接收窗口大小=1。
- 选择重传协议:发送窗口大小>1,接收窗口大小>1。
- 当接收窗口的大小为1时,可保证帧有序接收。
- 数据链路层的滑动窗口协议中,窗口的大小在传输过程中是固定的(注意要与TCP的滑动窗口协议区别)
8.3 实现无差错传输的解决方案
核心思想:采用一些可靠传输协议,使得
- 出现差错时,让发送方重传差错数据:即 出错重传
- 当接收方来不及接收收到的数据时,可通知发送方降低发送数据的效率:即 速度匹配
- 针对上述2个问题,分别采用的解决方案是:自动重传协议 和 流量控制 & 拥塞控制协议
解决方案1:自动重传请求协议ARQ(针对 出错重传)
- 定义 即
Auto Repeat reQuest,具体介绍如下:

- 类型

下面,将主要讲解 上述3类协议
类型1:停等式ARQ(Stop-and-Wait)
- 原理:(单帧滑动窗口)停止 - 等待协议 + 超时重传
即 :发送窗口大小=1、接收窗口大小=1
- 停止 - 等待协议的协议原理如下:
- 发送方每发送一帧,要等到接收方的应答信号后才能发送下一帧
- 接收方每接收一帧,都要反馈一个应答信号,表示可接下一帧
- 若接收方不反馈应答信号,则发送方必须一直等待
类型2:后退N帧协议
也称:连续ARQ协议
- 原理 多帧滑动窗口 + 累计确认 + 后退N帧 + 超时重传
即 :发送窗口大小>1、接收窗口大小=1
- 具体描述 a. 发送方:采用多帧滑动窗口的原理,可连续发送多个数据帧 而不需等待对方确认 b. 接收方:采用 累计确认 & 后退N帧的原理,只允许按顺序接收帧。具体原理如下:

示例讲解
本示例 = 源站 向 目的站 发送数据帧。具体示例如下:

类型3:选择重传ARQ(Selective Repeat)
- 原理 多帧滑动窗口 + 累计确认 + 后退N帧 + 超时重传
即 :发送窗口大小>1、接收窗口大小>1
类似于类型2(后退N帧协议),此处仅仅是接收窗口大小的区别,故此处不作过多描述
- 特点 a. 优:因连续发送数据帧而提高了信道的利用率 b. 缺:重传时又必须把原来已经传送正确的数据帧进行重传(仅因为这些数据帧前面有一个数据帧出了错),将导致传送效率降低
由此可见,若信道传输质量很差,导致误码率较大时,后退N帧协议不一定优于停止-等待协议
解决方案2:流量控制 & 拥塞控制(针对 速度匹配)
措施1:流量控制
- 简介

- 示例

- 特别注意:死锁问题

措施2:拥塞控制
- 定义 防止过多的数据注入到网络中,使得网络中的路由器 & 链路不致于过载
拥塞:对网络中的资源需求 > 该资源所能提供的部分
- 与 “流量控制”的区别

- 具体解决方案 共分为2个解决方案:慢开始 & 拥塞避免、快重传 & 快恢复
其中,涉及4种算法,即 慢开始 & 拥塞避免、快重传 & 快恢复
具体介绍如下
解决方案1:慢开始 & 拥塞避免
1.1 储备知识:拥塞窗口、慢开始算法、拥塞避免算法
a. 拥塞窗口
- 发送方维持一个状态变量:拥塞窗口
(cwnd, congestion window ),具体介绍如下

b. 慢开始算法
- 原理 当主机开始发送数据时,由小到大逐渐增大 拥塞窗口数值(即 发送窗口数值),从而 由小到大逐渐增大发送报文段
- 目的 开始传输时,试探网络的拥塞情况
- 具体措施

- 示意图

- 特别注意 慢开始的“慢”指:一开始发送报文段时拥塞窗口
(cwnd)设置得较小(为1),使得发送方在开始时只发送一个报文段(目的是试探一下网络的拥塞情况)
并不是指拥塞窗口
(cwnd)的增长速率慢
c. 拥塞避免 算法
- 原理 使得拥塞窗口
(cwnd)按线性规律 缓慢增长:每经过一个往返时间RTT,发送方的拥塞窗口(cwnd)加1
- 拥塞避免 并不可避免拥塞,只是将拥塞窗口按现行规律缓慢增长,使得网络比较不容易出现拥塞
- 相比慢开始算法的加倍,拥塞窗口增长速率缓慢得多
- 示意图

1.2 解决方案描述(慢开始 & 拥塞避免)
- 为了防止拥塞窗口
(cwnd)增长过大而引起网络拥塞,采用慢开始 & 拥塞避免 2种算法,具体规则如下

- 实例说明

解决方案2:快重传 & 快恢复
快重传 & 快恢复的解决方案 是对慢开始 & 拥塞避免算法的改进
2.1 储备知识:快重传算法、快恢复算法
a. 快重传算法
- 原理
- 接收方 每收到一个失序的报文段后 就立即发出重复确认(为的是使发送方及早知道有报文段没有到达对方),而不要等到自己发送数据时才进行捎带确认
- 发送方只要一连收到3个重复确认就立即重传对方尚未收到的报文段,而不必 继续等待设置的重传计时器到期
- 作用 由于发送方尽早重传未被确认的报文段,因此采用快重传后可以使整个网络吞吐量提高约20%
- 示意图

b. 快恢复
当发送方连续收到3个重复确认后,就:
- 执行 乘法减小 算法:把 慢开始门限
(ssthresh)设置为 出现拥塞时发送方窗口值的一半 = 拥塞窗口的1半 - 将拥塞窗口
(cwnd)值设置为 慢开始门限ssthresh减半后的数值 = 拥塞窗口的1半 - 执行 加法增大 算法:执行拥塞避免算法,使拥塞窗口缓慢地线性增大。
注:
- 由于跳过了拥塞窗口
(cwnd)从1起始的慢开始过程,所以称为:快恢复 - 此处网络不会发生网络拥塞,因若拥塞,则不会收到多个重复确认报文
2.2 解决方案描述(快重传 & 快恢复)
- 原理 为了优化慢开始 & 拥塞避免的解决方案,在上述方案中加入快重传 & 快恢复 2种算法,具体规则如下

- 示意图

至此,关于TCP无差错传输的知识讲解完毕。
9. 与UDP协议的区别

10. 总结
- 本文全面讲解了 计算机网络中最重要的
TCP协议,含其特点、三次握手、四次挥手、无差错传输等知识,相信你们对TCP协议已经非常了解。
============= End

浙公网安备 33010602011771号