会员
众包
新闻
博问
闪存
赞助商
HarmonyOS
Chat2DB
所有博客
当前博客
我的博客
我的园子
账号设置
会员中心
简洁模式
...
退出登录
注册
登录
liping
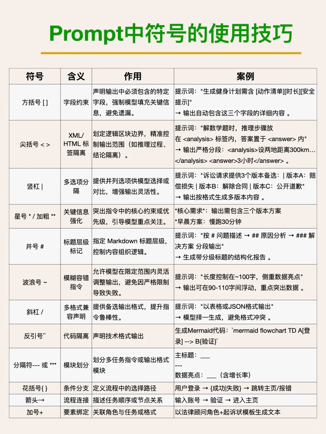
Prompt中符号使用的技巧
原文链接:
48 新新长大了发布了一篇小红书笔记,快来看吧! 😆 QdS1XdcwZJ02hFV 😆
http://xhslink.com/m/7SO3ZeH9EjA
复制本条信息,打开【小红书】App查看精彩内容!
发表于
2025-08-07 09:48
lip0405
阅读(
13
) 评论(
0
)
收藏
举报
刷新页面
返回顶部
公告
导航
博客园
首页
新随笔
新文章
联系
订阅
管理