mysql安装:
Win10安装MySQL5.7(图文详解)_51CTO博客_win10安装mysql5.7
下载navicat
若连接mysql报错:
关于连接MySQL 8.0.11 出现2059错误 (baidu.com)
或使用DBeaver连接mysql

创建数据库:

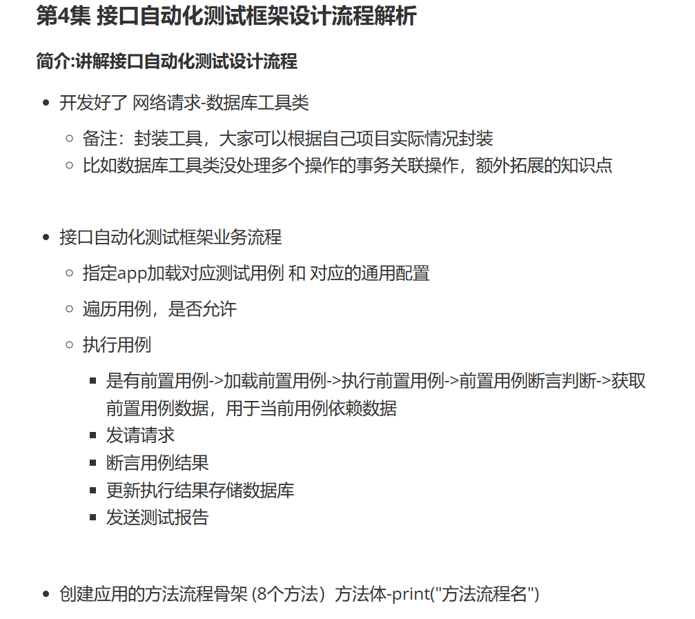
创建表并插入数据:
CREATE TABLE `case` ( `id` int(11) unsigned NOT NULL AUTO_INCREMENT COMMENT '编号', `app` varchar(128) DEFAULT NULL COMMENT '业务应用', `module` varchar(128) DEFAULT NULL COMMENT '模块', `title` varchar(128) DEFAULT NULL COMMENT '用例名称', `method` varchar(128) DEFAULT NULL COMMENT 'Http提交方法', `url` varchar(128) DEFAULT NULL COMMENT '接口', `run` varchar(32) DEFAULT NULL COMMENT '是否运行 yes/no', `headers` varchar(128) DEFAULT '{}' COMMENT '请求头', `pre_case_id` int(11) DEFAULT '-1' COMMENT '是否有前置用例id', `pre_fields` varchar(128) DEFAULT '[]' COMMENT '前置的字段, 获取请求结果的哪个字段,用于当前case的header还是body,双&name& 替代值', `request_body` varchar(128) DEFAULT '{}' COMMENT '请求内容,$XX用于替换', `except_result` varchar(1024) DEFAULT NULL COMMENT '预期结果', `assert_type` varchar(64) DEFAULT NULL COMMENT '断言类型, 判断状态码、data内容或数组长度', `pass` varchar(64) DEFAULT NULL COMMENT '是否通过,yes, no', `msg` varchar(128) DEFAULT NULL COMMENT '测试用例额外描述新', `update_time` datetime DEFAULT NULL COMMENT '更新时间', `response` text COMMENT '实际结果', PRIMARY KEY (`id`) ) ENGINE=InnoDB DEFAULT CHARSET=utf8mb4; INSERT INTO `case` (`id`, `app`, `module`, `title`, `method`, `url`, `run`, `headers`, `pre_case_id`, `pre_fields`, `request_body`, `except_result`, `assert_type`, `pass`, `msg`, `update_time`, `response`) VALUES (1,'小滴课堂','user','用户登录','post','/pub/api/v1/web/web_login','yes','{\"Content-Type\": \"application/x-www-form-urlencoded\"}',-1,'[]','{\"phone\": \"13113777555\", \"pwd\": \"1234567890\"}','0','code','True','模块:user,标题:用户登录,断言类型是:code,响应msg:None','2020-07-01 18:53:28',''), (4,'小滴课堂','order','用户订单列表','get','/user/api/v1/order/find_orders','yes','{\"token\":\"$token$\"}',1,'[{\"field\":\"token\",\"scope\":\"header\"}]','{}','0','data_json_array','True','模块:order,标题:用户订单列表,断言类型是:data_json_array,响应msg:None','2020-07-01 18:53:28',''), (5,'小滴课堂','video','首页视频卡片','get','/pub/api/v1/web/index_card','yes','{}',-1,'[]','{}','0','data_json_array','True','模块:video,标题:首页视频卡片,断言类型是:data_json_array,响应msg:None','2020-07-01 18:53:28',''), (6,'小滴课堂','user','用户个人信息','get','/pub/api/v1/web/user_info','yes','{\"token\":\"$token$\"}',1,'[{\"field\":\"token\",\"scope\":\"header\"}]','{}',NULL,'data_json','True','模块:user,标题:用户个人信息,断言类型是:data_json,响应msg:None','2020-07-01 18:53:29',''), (7,'小滴课堂','favorate','新增收藏','post','/user/api/v1/favorite/save','yes','{\"token\":\"$token$\", \"Content-Type\": \"application/x-www-form-urlencoded\"}',1,'[{\"field\":\"token\",\"scope\":\"header\"}]','{\"video_id\":59}','0','code','False','模块:favorate,标题:新增收藏,断言类型是:code,响应msg:视频不存在,非法参数','2020-07-01 18:53:29','{\'code\': -1, \'data\': None, \'msg\': \'视频不存在,非法参数\'}'), (8,'小滴课堂','category','分类列表','get','/pub/api/v1/web/all_category','yes','{}',-1,'[]','{}','0','data_json_array','True','模块:category,标题:分类列表,断言类型是:data_json_array,响应msg:None','2020-07-01 18:53:29',''), (9,'小滴课堂','video','视频详情','get','/pub/api/v1/web/video_detail','yes','{}',-1,'[]','{\"video_id\":53}','0','data_json','True','模块:video,标题:视频详情,断言类型是:data_json,响应msg:None','2020-07-01 18:53:29',''), (10,'小滴课堂','favorate','我的收藏','get','/user/api/v1/favorite/page','yes','{\"token\":\"$token$\"}',1,'[{\"field\":\"token\",\"scope\":\"header\"}]','{}','0','data_json_array','True','模块:favorate,标题:我的收藏,断言类型是:data_json_array,响应msg:None','2020-07-01 18:53:29',''); CREATE TABLE `config` ( `id` int(11) unsigned NOT NULL AUTO_INCREMENT, `app` varchar(128) DEFAULT NULL COMMENT '所属app', `dict_key` varchar(64) DEFAULT NULL COMMENT '字典key', `dict_value` varchar(256) DEFAULT NULL COMMENT '字典值', PRIMARY KEY (`id`) ) ENGINE=InnoDB DEFAULT CHARSET=utf8mb4; INSERT INTO `config` (`id`, `app`, `dict_key`, `dict_value`) VALUES (1,'小滴课堂','host','https://api.xdclass.net'), (2,'小滴课堂','mail_sender','waitforxy@126.com'), (3,'小滴课堂','mail_auth_code','HDPLOKWBQMVTVISG'), (4,'小滴课堂','mail_receivers','794666918@qq.com,waitforxy@126.com'), (5,'小滴课堂','mail_host','smtp.126.com');



进入pycharm



用python连接数据库
import pymysql conn = pymysql.connect(host="127.0.0.1", user="root", password="password", database="xd_api_test") # 使用 cursor 方法获取操作游标,得到一个可以执行sql语句,并且操作结果作为字典返回的游标 cursor = conn.cursor(cursor=pymysql.cursors.DictCursor) try: # 使用 execute 方法执行sql查询 cursor.execute("select * from `case`") data = cursor.fetchall() print(data) except Exception as e: print(e) finally: # 关闭数据库连接 conn.close()
db_utils 数据库工具类封装
import pymysql from warnings import filterwarnings # 忽略Mysql告警信息 filterwarnings("ignore", category=pymysql.Warning) class MysqlDb: def __init__(self): # 建立数据库连接 self.conn = pymysql.connect("127.0.0.1", "root", "xdclass.net", "xd_api_test_demo") # 使用 cursor 方法获取操作游标,得到一个可以执行sql语句,并且操作结果作为字典返回的游标 self.cur = self.conn.cursor(cursor=pymysql.cursors.DictCursor) def __del__(self): # 关闭游标 self.cur.close() # 关闭连接 self.conn.close() def query(self, sql, state="all"): """ 查询 :param sql: :param state: all是默认查询全部 :return: """ self.cur.execute(sql) if state == "all": # 查询全部 data = self.cur.fetchall() else: # 查询单条 data = self.cur.fetchone() return data def execute(self, sql): """ 更新、删除、新增 :param sql: :return: """ try: # 使用execute操作sql rows = self.cur.execute(sql) # 提交事务 self.conn.commit() return rows except Exception as e: print("数据库操作异常 {0}".format(e)) self.conn.rollback() if __name__ == '__main__': mydb = MysqlDb() #r = mydb.query("select * from `case`") r = mydb.execute("insert into `case` (`app`) values('xd')") print(r)

浙公网安备 33010602011771号