Spring缓存机制整合Redis
Redis 和数据库读
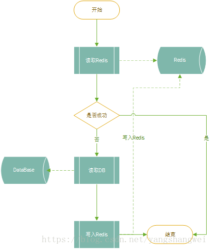
数据缓存往往会在 Redis 上设置超时时间,当设置 Redis 的数据超时后, Redis 就没法读出数据 , 这个时候就会触发程序读取数据库 , 然后将读取的数据库数据写入 Redis (此时会给 Redis 重设超时时间 ),这样程序在读取的过程中就能按一定的时间间隔刷新数据。

Redis和数据库写
写操作要考虑数据一致的问题,尤其是那些重要的业务数据,所以首先应该考虑从数据库中读取最新的数据,然后对数据进行操作,最后把数据写入 Redis 缓存中.

写入业务数据,先从数据库中读取最新数据,然后进行业务操作,更新业务数据到数据库后,再将数据刷新到 Redis 缓存中,这样就完成一次写操作。这样的操作就能避免将脏数据写入数据库中,这类问题在操作时要注意。
参考:
原文:https://blog.csdn.net/yangshangwei/article/details/82961772
立志如山 静心求实
浙公网安备 33010602011771号