2021-05-05-[桌游]现世通行规则说明书V4.3.8
PS: 现世通行规则说明书V4.3.8,适用于布纹精装版和PVC铁盒版。

游戏背景
几名秘封俱乐部新成员
因为空间扭曲误入了幻想乡。
结界的不稳定引起了幻想乡贤者们的注意,
开始四处修复结界异常来制止与外界的互相通行,
此事件被称为“通行异变”。
玩家们将扮演不同立场的俱乐部成员,
在未知的新世界里他们又将何去何从?
请为了自己的理想选择借助城管留下去
或将异端者逐出幻想乡。
游戏介绍
时间: 5 ~10 分钟
游戏玩法
-
从卡组中挑出全部6张城管和4张通行。
![xstx-rule-1]()
-
切洗剩余的卡牌,然后面朝下派发4张给每位玩家。派发每位玩家各1张城管,使每人都有合计5张手牌,且保密你的手牌。
![xstx-rule-2]()
-
将剩余的城管卡放回卡组,将玩家数量减1的通行卡牌放回卡组,然后将剩余的通行卡牌移出游戏。切洗卡组,将卡组面朝下放在桌子中央,此卡组视为抽牌堆。
4人局,将3张通行放入卡组。3人局,将2张通行放入卡组。
![xstx-rule-3]()
-
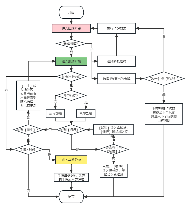
按照顺时针顺序开始出牌,每个玩家的回合分为三个阶段:
-
出牌阶段,可以打出任意多张手牌,也可以不打出手牌,根据打出卡牌的效果可以叠加抽卡次数
-
抽牌阶段,从卡组最上方抽取功能卡效果叠加的抽卡次数+1张卡牌,抽牌阶段至少抽1张
-
弃牌阶段,手牌超过6张的需要弃牌至6张为止
比如玩家A当前有5张手牌,在出牌阶段打出1张强欲卡(强欲卡效果是抽卡次数+3),则该玩家在抽牌阶段需要从卡组最上方抽取3+1=4张卡牌,在弃牌阶段需要弃牌2张。
- 当玩家抽到通行卡时
- 若此玩家手牌没有城管卡,则该玩家出局,该通行卡和该玩家所有手牌弃置入废牌区;
- 否则,玩家可使用城管卡抵消本次通行卡,城管卡使用后弃置入废牌区,通行卡则可被该玩家放回至卡组任意位置。

常见问题(Q&A)
通行卡 4张
答:玩家在抽到通行卡后,必须使用城管卡解除通行异变,否则玩家将被OUT出局。
城管卡 6张
答:城管卡在抽牌阶段中抽到通行卡的瞬间发动效果,不变动回合流程。在抽牌阶段使用城管卡阻止通行并将通行放回后,若该玩家还有剩余抽卡次数,则应继续抽牌操作。
城管卡也可以在出牌阶段使用,但不会产生任何效果,等同于弃牌。
裁判卡 4张
答:裁判卡可以在如下几种场景下使用:
- 当其他玩家使用了针对自己的功能卡(比如攻击、逆转)时,可使此功能卡无效
- 当其他玩家使用变动卡组的功能卡(比如重连)时,可使此功能卡无效
- 裁判卡也可以在自己出牌阶段使用,但不会产生任何效果,等同于弃牌。
答:裁判卡可以否决乞讨卡,会同时否决乞讨卡对其他玩家的效果。
答:言灵的操作可以分为两个部分:查看卡组任意位置1张卡牌,将该卡牌放置任意位置。需要根据卡组是否发生顺序变动进行判断是否可以使用裁判:
- 当玩家查看后将卡牌放置到非当前卡牌位置时,可以使用裁判进行否决
- 当玩家仅仅查看,并没有变动该卡牌位置时,裁判便不可进行否决
答:与言灵类似,只要其他玩家使用的功能卡对卡组的数量和顺序发生了变动(比如强欲、抽底、重连等),裁判卡就可以否决该功能卡的效果;但裁判卡不能否决未对卡组产生变更的功能卡(比如路过卡、预知卡和对卡组未产生顺序变更的言灵卡)。
攻击卡 8张
答:在玩家的出牌阶段,玩家可以使用多张功能卡,但只能使用1张攻击卡。因为攻击卡一旦使用,会将玩家出牌阶段的累计抽卡次数转移至下一位玩家。当前玩家直接跳过抽牌阶段进入下一位玩家的出牌阶段。
答:攻击卡共8张,其中4张普通攻击,3张攻击+1,1张攻击+2。当为普通攻击时,仅仅转移抽卡次数给下家;当为攻击+1时,转移抽卡次数+1给下家;当为攻击+2时,转移抽卡次数+2给下家。
逆转卡 3张
答:有的,同攻击卡,逆转卡也可以将抽卡次数转移给下个玩家。不同的是攻击卡可以指定除自己外任意一位玩家,逆转卡仅仅变动了游戏出牌顺序,按照新的游戏顺序进入下个玩家的出牌阶段。
路过卡 8张
答:1张路过卡只能抵消1次抽卡且不能转移效果,比如下面的几种场景
- 当前玩家的抽卡次数为3,使用了1张路过卡后,当前抽卡次数变为2,必须再使用2张路过卡才能抵消当前抽卡次数。
- 当前玩家的抽卡次数为1,使用了3张路过卡后,当前抽卡次数变为0,多的那2张路过卡也不会转移至下家。
答:不可以,路过仅能抵消1次抽卡,并不能将剩余抽卡转移至下家。而且,路过也不会转移其他卡牌的效果,比如抽底,强欲等等。
交易卡 2张
答:交易卡仅能在自己的出牌阶段使用,并且自己和对方手牌>=2时才能有效发动,否则将不产生任何效果,等同于弃牌。交易卡的效果是双方各自挑选自己2张手牌与对方互换。当然,你也可以与封印、梦魇等一起使用,会有意想不到的效果。
单挑卡 1张
答:单挑卡打出后,若没有被对方使用裁判否决,则两玩家立即从发起方开始轮流弃一抽一,直至某一方抽到通行卡自动终止,或发起方选择主动结束效果。效果一旦启动,在弃一抽一过程中任何人无法使用任何功能卡。效果终止后,若发起方仍存活,则继续发起方的出牌阶段。
抽底卡 (有改动) 3张
为简化游戏规则,从4.3.8版本对抽底卡规则进行修改:抽底卡可以使自己的抽牌阶段所有抽卡操作都从卡组底部抽卡,且可被攻击,逆转进行效果转移。
答:不能,抽底卡一旦使用将对自己的抽牌阶段的抽卡方式进行修改,即抽牌阶段全部抽底。
答:抽底卡在基础玩法中,仅能对自己使用。可以在进阶规则中选择使用抽底卡指定其他玩家。
教主卡 4张
答:玩家A对玩家B使用教主,玩家B从自己手牌中挑选1张上供给玩家A。
强欲卡 3张
答:强欲卡使用后使自己的抽牌阶段抽卡次数+3。当然,你也可以与攻击或者逆转卡一起使用,将抽卡次数转移到别的玩家。
预知卡 3张
答:预知仅查看卡组顶部1张卡牌,不能随意改变卡组顺序,当然此卡不会被裁判终止。当不确定卡组顶部是否就是通行时,可以使用此卡探知一下。
言灵卡 2张
答:言灵类似预知,不过言灵可以查看卡组中任意1张卡牌,并可以将该卡牌放置到卡组任意位置。
重连卡 2张
答:重连卡的效果是将抽取用卡组进行洗牌,当知道牌堆顶部就是通行卡时,使用此卡进行洗牌会是不错的选择。
封印卡 2张
答:封印其他玩家手牌2张,覆盖在桌面,至其抽卡阶段完成后才能拿起。且如果其在抽卡阶段抽到了通行,处于封印状态的城管卡不可以使用。
乞讨卡 扩展卡 1张
答:乞讨卡发动后,每位玩家的决策是独立的,不能相互讨论,而且要同时告知乞讨发起者是否决定施舍,无法提前知晓其他玩家是否施舍。
梦魇卡 扩展卡 1张
答:使用梦魇卡指定一玩家,将其手牌打乱后随机盖于桌面,到其出牌阶段可以随机使用桌面上的卡牌,且存在功能效果(城管卡除外),至其抽卡后才能拿起覆盖在桌面上的卡牌。
答:被使用了梦魇后,抽牌阶段抽到了通行卡。
- 如果覆盖在桌面上的手牌没有城管则直接OUT出局。
- 如果有城管,则由玩家从覆盖在桌面上的卡牌中自选一张,如果选中城管则抵消本次通行,如果未选中城管则OUT出局。
纯粹卡 扩展卡 1张
答:纯粹卡在游戏开始前,由所有玩家共同商议此卡效果,可以是如下任意一种效果
- 代表卡组中任意一张卡牌,赖子牌。
- 玩家自定义效果,比如复活1位已出局玩家等。
进阶规则
若您已经完全掌握了此游戏的基础玩法,可以尝试增加一些扩展卡牌,或更改某些功能卡的数量,自定义游戏玩法,享受不一样的乐趣。
以下进阶规则均由现世通行桌游爱好者共同测试总结,每组规则标题均为作者们的昵称,欢迎更多的车万众加入现世通行提出更好的建议。
图钉
- 使用城管卡放回通行卡时,告知所有玩家放回的位置。
- 分配初始手牌后,多余的城管卡不加入抽取用卡组,仅保留每位玩家手中的1张城管卡。
- 去除弃牌阶段,每位玩家可保留无限张手牌,来个最后的大决战。
二上優、仿生人、路易斯
- 卡牌分为三个组,底牌,废牌,场外。
- 重连,使用后将底牌与废牌混洗,并将重连放入场外。
- 通行,解除或者未接触都必须放入底牌后混洗。
- 重生,抽到此卡会强制发动复活一个玩家。(此卡目前可使用纯粹进行自定义)
二上優、图钉
- 抽底卡不仅可对自己使用,也可以指定其他玩家,使其他玩家在其抽牌阶段全部抽底。
卡牌介绍
如下图所示,V4.3.8版本中共有18种共计58张卡牌,每种卡牌都有一定的效果。

官方B站规则说明视频
B站链接:东方同人桌游【现世通行】规则V1. 0
鸣谢
感谢以上同好,在规则书编辑过程中提供帮助,谢谢!




浙公网安备 33010602011771号