李凌志|2021软件代码开发技术作业三|综合系统开发----需求分析
综合系统开发----需求分析
这个作业属于哪个课程|软件代码开发技术|
---|:--😐---:
这个作业的要求在哪里|综合系统开发----需求分析|
目标|1.基于下面的软件开发需求,请运用UML(统一建模语言),结合领域驱动设计方法、软件设计模式等知识,对上面所有内容进行建模,完成撰写需求规格说明书,完成项目后续的开发计划。|
||2.基于下面的软件开发需求,请运用UML(统一建模语言),结合领域驱动设计方法、软件设计模式等知识,对上面所有内容进行建模,完成撰写需求规格说明书,完成项目后续的开发计划。|
需求规格说明文档
1.引言
1.1项目背景
一家劳务派遣公司提供服务出租,自身有一些员工,另外还有很多自由职业者作为服务商存在。公司目前使用Excel工作表来管理他们的客户(自由职业者),时间表等。Excel解决方案无法很好地进行扩展。它无法应对多用户使用的场景,也不提供安全和审计日志。因此决定构建一个新的基于Web的解决方案。
1.2编写目的
编写该需求规格说明是为了明确软件需求、安排项目规划与进度、组织软件开发与测试,主要描述了对软件系统的需求分析和总体设计,并记录在以后软件设计师会用到的数据以及功能。
2.需求分析
2.1功能需求
1.自由职业者、客户可以查看和修改个人的基本信息
2.自由职业者可以查看和修改自己的时间表、服务类型
3.公司客户可以选择服务类型,发布和撤销自己的项目
4.公司员工查看自由职业者的时间表
5.公司员工可以查询客户项目、查看自由职业者个人信息、查看客户信息
2.2 数据需求
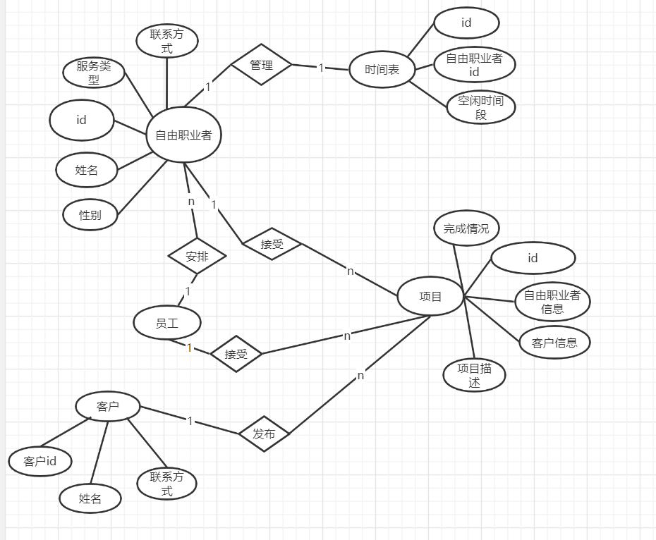
1.自由职业者信息:id、姓名、性别、服务类型、联系方式
2.客户信息:id、姓名、性别、服务类型、联系方式、客户类型
3.项目表:id、项目描述、自由职业者信息、服务对象信息、项目类型、完服成情况
4.时间表:id、自由职业者id、空闲时间段
3.领域驱动设计
3.1实体设计
1.自由职业者:项目的实施者,根据客户的要求完成任务
2.员工:根据客户类型和自由职业者时间表,给自由职业者安排项目
3.客户:发布项目
4.时间表:自由职业者可以工作的时间段
5.项目:客户发布的任务
3.2领域模型

4.功能模型
4.1数据流图

4.2用例图

用例描述...
5.数据模型
5.1ER图

5.2数据字典
5.1数据项
| 名字 | 描述 | 定义 | 位置 |
|---|---|---|---|
| 自由职业者id | 用于确认自由职业者身份的数字串 | 自由职业者编号=0{数字}9 | 自由职业者信息 时间表 |
| 客户id | 用于确认客户身份的数字串 | 自由职业者编号=0{数字}9 | 客户信息、项目信息 |
| 服务类型 | 预先划分的服务 | 字符串 | 自由职业者信息 |
| 项目描述 | 对服务内容的简单描述 | 字符串 | 项目信息 |
5.2数据流
| 名字 | 描述 | 定义 | 流向 |
|---|---|---|---|
| 客户信息 | 客户的基本信息 | 姓名+性别+联系方式+id | 客户输入,存储在数据库中 |
| 自由职业者信息 | 自由职业者的基本信息 | 姓名+性别+联系方式+id | 客户输入,存储在数据库中 |
| 项目基础信息 | 项目的描述 | 项目id,客户信息,项目描述,项目类别、完成情况 |
6.任务时间安排
| 需求分析 | 活动 | 12个工作日 | 2021/4/23 | 2021/5/4 | 12个工作日 | 2021/5/4 |
|---|---|---|---|---|---|---|
| 总体设计 | 系统设计、软件设计 | 5个工作日 | 2021/5/6 | 2021/5/10 | 5个工作日 | 2021/5/10 |
| 详细设计 | 过程设计、界面设计 | 7个工作日 | 2021/5/11 | 2021/5/17 | 7个工作日 | 2021/5/17 |
| 实现 | 数据库实现 | 1个工作日 | 2021/5/20 | 2021/5/20 | 1个工作日 | 2021/5/20 |
| 自由职业者模块实现 | 4个工作日 | 2021/5/21 | 2021/5/24 | 4个工作日 | 2021/5/24 | |
| 客户信息模块实现 | 4个工作日 | 2021/5/25 | 2021/5/28 | 2个工作日 | 2021/5/26 | |
| 项目信息模块实现 | 4个工作日 | 2021/5/29 | 2021/6/2 | 2个工作日 | 2021/5/28 | |
| 时间表模块实现 | 4个工作日 | 2021/6/3 | 2021/6/6 | 2个工作日 | 2021/5/30 | |
| 测试 | 单元测试、集成测试、系统测试 | 5个工作日 | 2021/6/1 | 2021/7/10 | 5个工作日 | 2021/6/5 |
| 交付 | 系统交付 | 2个工作日 | 2021/6/6 | 2021/6/7 | 2个工作日 | 2021/6/7 |
github
1.github链接
2.GitHub截图
3.博客园截图



浙公网安备 33010602011771号