WF25(ESP32-C2-H2) arduino开发平台搭建
一、环境搭建
1.下载arduino ide;
2.配置好esp32库,
arduino首选项-开发板管理添加:https://espressif.github.io/arduino-esp32/package_esp32_index.json
3.添加esp32-arduino-libs,增加esp32-c2库,并开启esp32-c2在arduino ide可选;
C:\Users\你的用户名\AppData\Local\Arduino15\packages\esp32\hardware\esp32\3.x版本不同这里可能不同\boards.txt
在boards.txt文件里找到 esp32c2.hide=true 这一行,把它注释掉或者删掉,重启软件即可。
二、简单验证

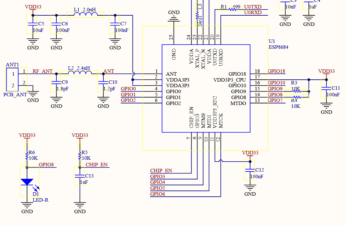
GPIO8输出HIGH点亮灯,LOW熄灭。
//led灯连接在GPIO8上
#define LED_BUILTIN 8
void setup() {
pinMode(LED_BUILTIN, OUTPUT);
}
void loop() {
digitalWrite(LED_BUILTIN, HIGH);
delay(100);
digitalWrite(LED_BUILTIN, LOW);
delay(100);
}
三、待解
1.空程序时,gpio8上的灯不亮? 看电路图,默认gpio8输出不拉低,电路上拉,则应该输出默认点亮;
2.电路上输出高时,3.3V全部加在led灯上,电流不会烧毁灯?
通过程序已确认,gpio输出高,led熄灭;输出低,led点亮。大概率原理图错误,gpio连接的是左边那个gnd端。


浙公网安备 33010602011771号