网口设计注意事项
网口设计注意事项
PHY与网络变压器接法
通用MCU(CH32V203RBT6、CH32V/F208、CH32V307、CH32F207)
BLE(CH577、CH578、CH579)
接口芯片(CH9120、CH9121、CH9126、CH392、CH395Q/L)
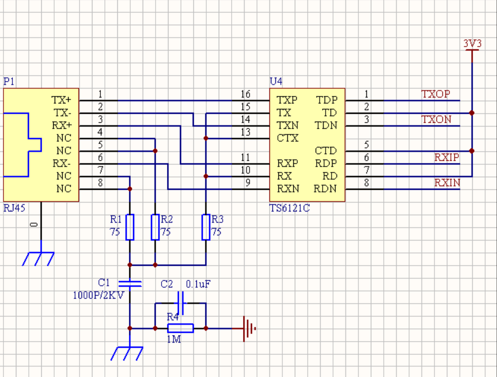
变压器接法:变压器中心抽头接VCC

接口(CH394、CH9121A/T、CH395F/A/P、CH390、CH182)
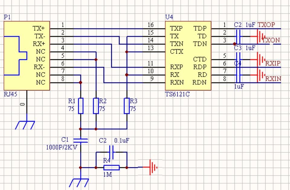
变压器接法:变压器中心抽头接对地电容

终端电阻介绍
高频信号传输时,信号波长相对传输线较短,信号在传输线终端会形成反射波,干扰原信号,所以需要在传输线末端加终端电阻,使信号到达传输线末端后不反射。对于低频信号则不用。在长线信号传输时,一般为了避免信号的反射和回波,也需要在接收端接入终端匹配电阻。此外终端电阻还可以帮助稳定信号的传输,减少信号抖动和干扰。

需要注意的是目前CH579、CH32V203RBT6、CH32F207、CH32V/F208、CH32V307、CH9120、CH392芯片已内置网口终端电阻因此在设计时不需要再添加终端电阻。TX与RX直连网络变压器即可。

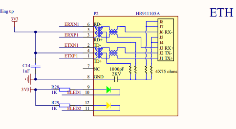
Bob_smith电路
通过一个网络变压器+Bob Smith匹配,其作用网络变压器主要有信号传输、阻抗匹配、网络变压器主要有信号传输、阻抗匹配、波形修复、信号杂波抑制和高电压隔离等作用。而BobSmith电路的作用是为了改善端口EMC的差模,共模阻抗匹配的端接处理方式。这种电路能有效的滤除共模干扰,该电路可以降低10dB左右的EMI衰减。


浙公网安备 33010602011771号