用例建模Use Case Modeling
一、工程实践研究内容
构建知识图谱,客户搜索某个客观事件,会出现与之有关的公司。如果该客观事件对该公司有益,则会用绿线连接;否则,用红线连接。表示该事件在未来会影响该公司的股价波动。如下图1所示。

图1 功能示意图
二、系统角色
系统角色主要有两类,一类是用户,一类是开发者。如下图2所示。

图2 角色图
三、系统用例分析
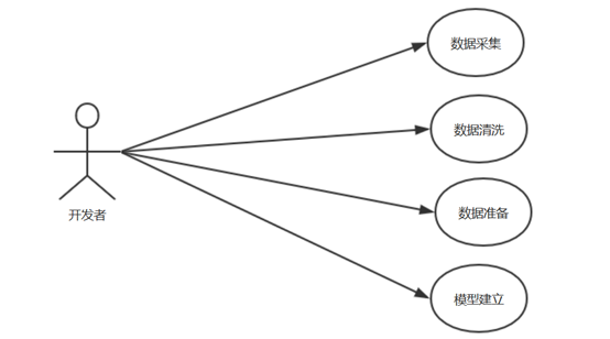
1.开发者用例图
这里开发者的主要工作有:
1)数据采集:分布式爬虫爬取新闻数据,筛选客观事件
2)数据清洗:词性标注、主题提取、命名实体识别、实体抽取等
3)数据准备:知识生成、知识图谱融合、知识链接与推理等
4)模型建立:特征生成、建立隐因子模型
这里抽取数据采集、数据清洗、数据准备、模型建立四个用例。具体如下图3所示。

图3 开发者用例图
2.用户用例图
用户在使用这个项目时,输入一个客观事件比如台风,另外有事件时间、范围等会出现会受到台风影响的公司。如果如果该客观事件对该公司有益,则会用绿线连接;否则,用红线连接。
这里抽取客观事件作为用例。具体用例图如下图4所示。

图4 用户用例图
浙公网安备 33010602011771号