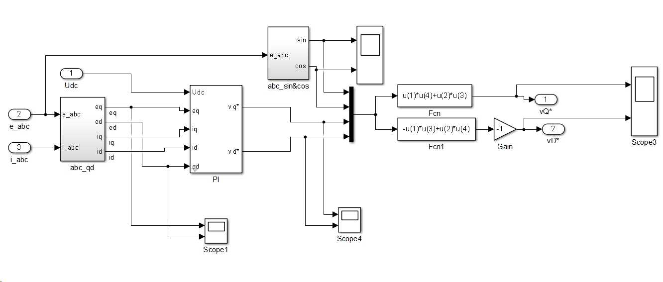
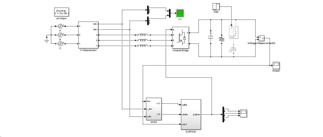
三相PWM四象限可控整流器,网侧电压与电流同相位,功率因数=1,响应速度快,控制精度高,直流母线电压无纹波。

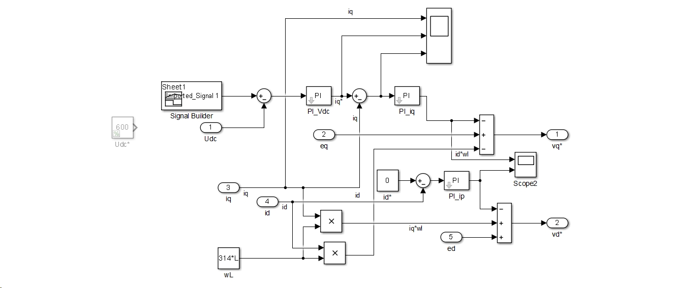
电压外环电流内环,双闭环dq解耦控制,能量双向流动,可四象限运行。

ID:7165668638707375

posted on 2023-05-10 14:24  周槑  阅读(167)  评论(0)    收藏  举报