rocketmq集群搭建
1、rocketmq集群特点:
-
-
Broker部署相对复杂,Broker分为Master与Slave,一个Master可以对应多个Slave,但是一个Slave只能对应一个Master,Master与Slave的对应关系通过指定相同的BrokerName,不同的BrokerId来定义,BrokerId为0表示Master,非0表示Slave。Master也可以部署多个。每个Broker与NameServer集群中的所有节点建立长连接,定时注册Topic信息到所有NameServer。
-
Producer与NameServer集群中的其中一个节点(随机选择)建立长连接,定期从NameServer取Topic路由信息,并向提供Topic服务的Master建立长连接,且定时向Master发送心跳。Producer完全无状态,可集群部署。
-
2、rocketmq集群模式
#### 1)单Master模式
这种方式风险较大,一旦Broker重启或者宕机时,会导致整个服务不可用。不建议线上环境使用,可以用于本地测试。
#### 2)多Master模式
一个集群无Slave,全是Master,例如2个Master或者3个Master,这种模式的优缺点如下:
- 优点:配置简单,单个Master宕机或重启维护对应用无影响,在磁盘配置为RAID10时,即使机器宕机不可恢复情况下,由于RAID10磁盘非常可靠,消息也不会丢(异步刷盘丢失少量消息,同步刷盘一条不丢),性能最高;
- 缺点:单台机器宕机期间,这台机器上未被消费的消息在机器恢复之前不可订阅,消息实时性会受到影响。
#### 3)多Master多Slave模式(异步)
每个Master配置一个Slave,有多对Master-Slave,HA采用异步复制方式,主备有短暂消息延迟(毫秒级),这种模式的优缺点如下:
- 优点:即使磁盘损坏,消息丢失的非常少,且消息实时性不会受影响,同时Master宕机后,消费者仍然可以从Slave消费,而且此过程对应用透明,不需要人工干预,性能同多Master模式几乎一样;
- 缺点:Master宕机,磁盘损坏情况下会丢失少量消息。
#### 4)多Master多Slave模式(同步)
每个Master配置一个Slave,有多对Master-Slave,HA采用同步双写方式,即只有主备都写成功,才向应用返回成功,这种模式的优缺点如下:
- 优点:数据与服务都无单点故障,Master宕机情况下,消息无延迟,服务可用性与数据可用性都非常高;
- 缺点:性能比异步复制模式略低(大约低10%左右),发送单个消息的RT会略高,且目前版本在主节点宕机后,备机不能自动切换为主机。
下面介绍rocketmq双主双从集群搭建
消息高可用采用2m-2s(同步双写)方式

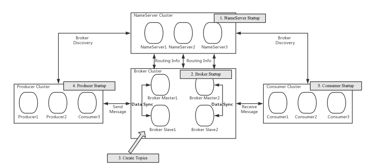
3.3.2 集群工作流程
-
启动NameServer,NameServer起来后监听端口,等待Broker、Producer、Consumer连上来,相当于一个路由控制中心。
-
Broker启动,跟所有的NameServer保持长连接,定时发送心跳包。心跳包中包含当前Broker信息(IP+端口等)以及存储所有Topic信息。注册成功后,NameServer集群中就有Topic跟Broker的映射关系。
-
收发消息前,先创建Topic,创建Topic时需要指定该Topic要存储在哪些Broker上,也可以在发送消息时自动创建Topic。
-
Producer发送消息,启动时先跟NameServer集群中的其中一台建立长连接,并从NameServer中获取当前发送的Topic存在哪些Broker上,轮询从队列列表中选择一个队列,然后与队列所在的Broker建立长连接从而向Broker发消息。
-
Consumer跟Producer类似,跟其中一台NameServer建立长连接,获取当前订阅Topic存在哪些Broker上,然后直接跟Broker建立连接通道,开始消费消息。
在hosts文件中添加以下信息
# nameserver
192.168.25.135 rocketmq-nameserver1
192.168.25.138 rocketmq-nameserver2
# broker
192.168.25.135 rocketmq-master1
192.168.25.135 rocketmq-slave2
192.168.25.138 rocketmq-master2
192.168.25.138 rocketmq-slave1
配置完成后重启网络服务
# 关闭防火墙
systemctl stop firewalld.service
# 查看防火墙的状态
firewall-cmd --state
# 禁止firewall开机启动
systemctl disable firewalld.service
这里列举几个简单的更改防火墙配置的命令:
# 开放name server默认端口
firewall-cmd --remove-port=9876/tcp --permanent
# 开放master默认端口
firewall-cmd --remove-port=10911/tcp --permanent
# 开放slave默认端口 (当前集群模式可不开启)
firewall-cmd --remove-port=11011/tcp --permanent
# 重启防火墙
firewall-cmd --reload
打开以上几个端口即可
其次,这里还需要配置一些环境变量,在etc目录下的profile中添加以下命令:
#set rocketmq
ROCKETMQ_HOME=/usr/local/rocketmq/rocketmq-all-4.4.0-bin-release (换成你自己的路径)
PATH=$PATH:$ROCKETMQ_HOME/bin
export ROCKETMQ_HOME PATH
执行以下命令是文件读取最新的配置信息:
source /etc/profile
mkdir /usr/local/rocketmq/store
mkdir /usr/local/rocketmq/store/commitlog
mkdir /usr/local/rocketmq/store/consumequeue
mkdir /usr/local/rocketmq/store/index
修改broker配置文件
添加以下内容(这里根据你自己服务器的实际情况进行修改即可)
#所属集群名字
brokerClusterName=rocketmq-cluster
#broker名字,注意此处不同的配置文件填写的不一样
brokerName=broker-a
#0 表示 Master,>0 表示 Slave
brokerId=0
#nameServer地址,分号分割
namesrvAddr=rocketmq-nameserver1:9876;rocketmq-nameserver2:9876
#在发送消息时,自动创建服务器不存在的topic,默认创建的队列数
defaultTopicQueueNums=4
#是否允许 Broker 自动创建Topic,建议线下开启,线上关闭
autoCreateTopicEnable=true
#是否允许 Broker 自动创建订阅组,建议线下开启,线上关闭
autoCreateSubscriptionGroup=true
#Broker 对外服务的监听端口
listenPort=10911
#删除文件时间点,默认凌晨 4点
deleteWhen=04
#文件保留时间,默认 48 小时
fileReservedTime=120
#commitLog每个文件的大小默认1G
mapedFileSizeCommitLog=1073741824
#ConsumeQueue每个文件默认存30W条,根据业务情况调整
mapedFileSizeConsumeQueue=300000
#destroyMapedFileIntervalForcibly=120000
#redeleteHangedFileInterval=120000
#检测物理文件磁盘空间
diskMaxUsedSpaceRatio=88
#存储路径
storePathRootDir=/usr/local/rocketmq/store
#commitLog 存储路径
storePathCommitLog=/usr/local/rocketmq/store/commitlog
#消费队列存储路径存储路径
storePathConsumeQueue=/usr/local/rocketmq/store/consumequeue
#消息索引存储路径
storePathIndex=/usr/local/rocketmq/store/index
#checkpoint 文件存储路径
storeCheckpoint=/usr/local/rocketmq/store/checkpoint
#abort 文件存储路径
abortFile=/usr/local/rocketmq/store/abort
#限制的消息大小
maxMessageSize=65536
#flushCommitLogLeastPages=4
#flushConsumeQueueLeastPages=2
#flushCommitLogThoroughInterval=10000
#flushConsumeQueueThoroughInterval=60000
#Broker 的角色
#- ASYNC_MASTER 异步复制Master
#- SYNC_MASTER 同步双写Master
#- SLAVE
brokerRole=SYNC_MASTER
#刷盘方式
#- ASYNC_FLUSH 异步刷盘
#- SYNC_FLUSH 同步刷盘
flushDiskType=SYNC_FLUSH
#checkTransactionMessageEnable=false
#发消息线程池数量
#sendMessageThreadPoolNums=128
#拉消息线程池数量
#pullMessageThreadPoolNums=128
#所属集群名字
brokerClusterName=rocketmq-cluster
#broker名字,注意此处不同的配置文件填写的不一样
brokerName=broker-b
#0 表示 Master,>0 表示 Slave
brokerId=1
#nameServer地址,分号分割
namesrvAddr=rocketmq-nameserver1:9876;rocketmq-nameserver2:9876
#在发送消息时,自动创建服务器不存在的topic,默认创建的队列数
defaultTopicQueueNums=4
#是否允许 Broker 自动创建Topic,建议线下开启,线上关闭
autoCreateTopicEnable=true
#是否允许 Broker 自动创建订阅组,建议线下开启,线上关闭
autoCreateSubscriptionGroup=true
#Broker 对外服务的监听端口
listenPort=11011
#删除文件时间点,默认凌晨 4点
deleteWhen=04
#文件保留时间,默认 48 小时
fileReservedTime=120
#commitLog每个文件的大小默认1G
mapedFileSizeCommitLog=1073741824
#ConsumeQueue每个文件默认存30W条,根据业务情况调整
mapedFileSizeConsumeQueue=300000
#destroyMapedFileIntervalForcibly=120000
#redeleteHangedFileInterval=120000
#检测物理文件磁盘空间
diskMaxUsedSpaceRatio=88
#存储路径
storePathRootDir=/usr/local/rocketmq/store
#commitLog 存储路径
storePathCommitLog=/usr/local/rocketmq/store/commitlog
#消费队列存储路径存储路径
storePathConsumeQueue=/usr/local/rocketmq/store/consumequeue
#消息索引存储路径
storePathIndex=/usr/local/rocketmq/store/index
#checkpoint 文件存储路径
storeCheckpoint=/usr/local/rocketmq/store/checkpoint
#abort 文件存储路径
abortFile=/usr/local/rocketmq/store/abort
#限制的消息大小
maxMessageSize=65536
#flushCommitLogLeastPages=4
#flushConsumeQueueLeastPages=2
#flushCommitLogThoroughInterval=10000
#flushConsumeQueueThoroughInterval=60000
#Broker 的角色
#- ASYNC_MASTER 异步复制Master
#- SYNC_MASTER 同步双写Master
#- SLAVE
brokerRole=SLAVE
#刷盘方式
#- ASYNC_FLUSH 异步刷盘
#- SYNC_FLUSH 同步刷盘
flushDiskType=ASYNC_FLUSH
#checkTransactionMessageEnable=false
#发消息线程池数量
#sendMessageThreadPoolNums=128
#拉消息线程池数量
#pullMessageThreadPoolNums=128
#所属集群名字
brokerClusterName=rocketmq-cluster
#broker名字,注意此处不同的配置文件填写的不一样
brokerName=broker-b
#0 表示 Master,>0 表示 Slave
brokerId=0
#nameServer地址,分号分割
namesrvAddr=rocketmq-nameserver1:9876;rocketmq-nameserver2:9876
#在发送消息时,自动创建服务器不存在的topic,默认创建的队列数
defaultTopicQueueNums=4
#是否允许 Broker 自动创建Topic,建议线下开启,线上关闭
autoCreateTopicEnable=true
#是否允许 Broker 自动创建订阅组,建议线下开启,线上关闭
autoCreateSubscriptionGroup=true
#Broker 对外服务的监听端口
listenPort=10911
#删除文件时间点,默认凌晨 4点
deleteWhen=04
#文件保留时间,默认 48 小时
fileReservedTime=120
#commitLog每个文件的大小默认1G
mapedFileSizeCommitLog=1073741824
#ConsumeQueue每个文件默认存30W条,根据业务情况调整
mapedFileSizeConsumeQueue=300000
#destroyMapedFileIntervalForcibly=120000
#redeleteHangedFileInterval=120000
#检测物理文件磁盘空间
diskMaxUsedSpaceRatio=88
#存储路径
storePathRootDir=/usr/local/rocketmq/store
#commitLog 存储路径
storePathCommitLog=/usr/local/rocketmq/store/commitlog
#消费队列存储路径存储路径
storePathConsumeQueue=/usr/local/rocketmq/store/consumequeue
#消息索引存储路径
storePathIndex=/usr/local/rocketmq/store/index
#checkpoint 文件存储路径
storeCheckpoint=/usr/local/rocketmq/store/checkpoint
#abort 文件存储路径
abortFile=/usr/local/rocketmq/store/abort
#限制的消息大小
maxMessageSize=65536
#flushCommitLogLeastPages=4
#flushConsumeQueueLeastPages=2
#flushCommitLogThoroughInterval=10000
#flushConsumeQueueThoroughInterval=60000
#Broker 的角色
#- ASYNC_MASTER 异步复制Master
#- SYNC_MASTER 同步双写Master
#- SLAVE
brokerRole=SYNC_MASTER
#刷盘方式
#- ASYNC_FLUSH 异步刷盘
#- SYNC_FLUSH 同步刷盘
flushDiskType=SYNC_FLUSH
#checkTransactionMessageEnable=false
#发消息线程池数量
#sendMessageThreadPoolNums=128
#拉消息线程池数量
#pullMessageThreadPoolNums=128
#所属集群名字
brokerClusterName=rocketmq-cluster
#broker名字,注意此处不同的配置文件填写的不一样
brokerName=broker-a
#0 表示 Master,>0 表示 Slave
brokerId=1
#nameServer地址,分号分割
namesrvAddr=rocketmq-nameserver1:9876;rocketmq-nameserver2:9876
#在发送消息时,自动创建服务器不存在的topic,默认创建的队列数
defaultTopicQueueNums=4
#是否允许 Broker 自动创建Topic,建议线下开启,线上关闭
autoCreateTopicEnable=true
#是否允许 Broker 自动创建订阅组,建议线下开启,线上关闭
autoCreateSubscriptionGroup=true
#Broker 对外服务的监听端口
listenPort=11011
#删除文件时间点,默认凌晨 4点
deleteWhen=04
#文件保留时间,默认 48 小时
fileReservedTime=120
#commitLog每个文件的大小默认1G
mapedFileSizeCommitLog=1073741824
#ConsumeQueue每个文件默认存30W条,根据业务情况调整
mapedFileSizeConsumeQueue=300000
#destroyMapedFileIntervalForcibly=120000
#redeleteHangedFileInterval=120000
#检测物理文件磁盘空间
diskMaxUsedSpaceRatio=88
#存储路径
storePathRootDir=/usr/local/rocketmq/store
#commitLog 存储路径
storePathCommitLog=/usr/local/rocketmq/store/commitlog
#消费队列存储路径存储路径
storePathConsumeQueue=/usr/local/rocketmq/store/consumequeue
#消息索引存储路径
storePathIndex=/usr/local/rocketmq/store/index
#checkpoint 文件存储路径
storeCheckpoint=/usr/local/rocketmq/store/checkpoint
#abort 文件存储路径
abortFile=/usr/local/rocketmq/store/abort
#限制的消息大小
maxMessageSize=65536
#flushCommitLogLeastPages=4
#flushConsumeQueueLeastPages=2
#flushCommitLogThoroughInterval=10000
#flushConsumeQueueThoroughInterval=60000
#Broker 的角色
#- ASYNC_MASTER 异步复制Master
#- SYNC_MASTER 同步双写Master
#- SLAVE
brokerRole=SLAVE
#刷盘方式
#- ASYNC_FLUSH 异步刷盘
#- SYNC_FLUSH 同步刷盘
flushDiskType=ASYNC_FLUSH
#checkTransactionMessageEnable=false
#发消息线程池数量
#sendMessageThreadPoolNums=128
#拉消息线程池数量
#pullMessageThreadPoolNums=128
cd /usr/local/rocketmq/bin
nohup sh mqnamesrv &
cd /usr/local/rocketmq/bin
nohup sh mqbroker -c /usr/local/rocketmq/conf/2m-2s-syncbroker-a.properties &
slave2:
cd /usr/local/rocketmq/bin
nohup sh mqbroker -c /usr/local/rocketmq/conf/2m-2s-sync/broker-b-s.properties &
master2;
cd /usr/local/rocketmq/bin
nohup sh mqbroker -c /usr/local/rocketmq/conf/2m-2s-sync/broker-b.properties &
slave1:
cd /usr/local/rocketmq/bin
nohup sh mqbroker -c /usr/local/rocketmq/conf/2m-2s-sync/broker-a-s.properties &
jps查看进程:出现如下界面就算是启动成功了

至此,集群就算是搭建成功了

浙公网安备 33010602011771号