OpenStack基础理论
OpenStack
OpenStack是一个开源的云计算管理平台项目,是一系列软件开源项目的组合。主要使用池化虚拟资源来构建和管理私有云及公共云。
云计算概念
网络资源
存储资源
服务器资源
云计算服务类型
IaaS:基础设施即服务(个人比较习惯的):用户通过网络获取虚机、存储、网络,然后用户根据自己的需求操作获取的资源
PaaS:平台即服务:将软件研发平台作为一种服务, 如Eclipse/Java编程平台,服务商提供编程接口/运行平台等
SaaS:软件即服务 :将软件作为一种服务通过网络提供给用户,如web的电子邮件、HR系统、订单管理系统、客户关系系统等。用户无需购买软件,而是向提供商租用基于web的软件,来管理企业经营活动
OpenStack作为开源、可扩展、富有弹性的云操作系统,其设计基本原则如下:
按照不同的功能和通用性划分不同项目,拆分子系统
按照逻辑计划、规范字系统之间的通信
通过分层设计整个系统架构
不同的功能子系统间提供统一的API接口
OpenStack的优势
控制性
完全开源的平台,提供API接口,方便与第三方技术集成
兼容性
OpenStack兼容其他公有云,方便用户进行数据迁移
可扩展性
模块化设计,可以通过横向扩展,增加节点、添加资源
灵活性
根据自己的需要建立相应基础设施、增加集群规模
行业标准
总多IT领军企业已经加入到OpenStack项目
OpenStack逻辑架构
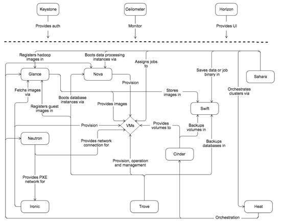
OpenStack主要由若干个组件构成,包含多个进程,所有的服务至少有一个API进程(API进程用于侦听API请求,对这些请求进行预处理,并将它们传送到改服务的其他组件)
这些组件主要有
|
全局组件 |
Keystone (Identity 身份认证服务,提供认证) |
Keystone 认证所有 OpenStack 服务并对其进行授权。同时,它也是所有服务的端点目录。支持多认证机制 |
|
Ceilometer (Telemetry 计量服务,监控) |
用于度量、监控和控制数据资源的集中来源,为OpenStack用户提供记账途径 |
|
|
Horizon(Dashboard 控制面板服务,提供UI) |
提供web管理界面,与OpenStack底层服务进行交互 |
|
|
外部辅助组件 |
Ironic(裸金属) |
结合多个驱动提供一套hypervisor API来操作物理机,类似提供一个hypervisor驱动来供Nova使用。 |
|
Trove(数据库) |
管理关系型与非关系型数据库 |
|
|
Sahara、Heat(数据管理与编排,两者协同完成) |
||
|
内部核心组件 |
Glance(Image Service 镜像服务) |
Glance可存储和检索多个位置的虚拟机磁盘镜像,提供虚拟机镜像模板的注册与管理,将做好的操作系统拷贝为镜像模板,在创建虚拟机时直接使用,支持多格式的镜像, |
|
Nova(Compute 计算服务) |
是一个完整的 OpenStack 计算资源管理和访问工具,负责处理规划、创建和删除操作。 负责实例生命周期的管理,计算资源的单位。对Hypervisor进行屏蔽,支持多种虚拟化技术(红毛默认为KVM),支持横向扩展) |
|
|
Swift(Object Storage对象存储服务) |
为OpenStack提供基于云的弹性存储,支持集群无单点故障 |
|
|
Clinder(Block Storage 块存储服务) |
负责为运行实例提供持久的块存储设备,可进行方便的扩展,按需付费,支持多种后端存储 |
|
|
Neutron(Network 网络服务) |
负责虚拟网络的管理,为实例创建网络的拓扑结构。是面向租户的网络管理,可以自己定义自己的网络,各个租户之间互不影响 |
|
了解架构,拆分看单个服务以及核心功能
Keystone --身份认证管理
提供了认证和授权的服务,openstack不同的组件通信都要经过授权,确保正确的用户和服务是经过认证的。并且它集成了大量的认证机制,比如用户名/密码和令牌/基于系统的。并和LDAP和PAM能够进行集成。
Swift--对象存储
对比传统的存储解决方案,文件共享或者基于块的访问,对象存储处理数据是当成对象来处理的和检索的。基于对象的存储就是把数据分成多个块,然后把它们进行分开放在不同的容器中,该容器可以复制到不同的节点,提供一个冗余、高可靠性、自动恢复和水平扩容的能力。
swift功能及特点:
海量对象存储
大文件(对象)存储
数据冗余管理
归档能力-----处理大数据集
为虚拟机和云应用提供数据容器
处理流媒体
对象安全存储
备份与归档
良好的可伸缩性
Cinder--块存储
管理持续的块存储设备在openstack中是使用的cinder服务,它主要的能力就是对虚拟机提供块级别的存储,比如虚拟机中的磁盘设备等。NFS,Ceph,GlusterFs,Postfix协议都支持。
ciner功能如下:
卷管理: 创建和删除卷
块照管理:创建和删除卷的块照
从虚拟机实例中关联或解除关联卷
克隆卷
创建卷的块照
镜像复制到卷和卷复制到镜像
Glance—镜像服务
Glance服务提供了镜像注册和源数据,OpenStack可以使用它作为一个虚拟机启动,并且基于选择的hypervisor不同,来支持不同的镜像格式,支持KVM/Qemu/XEN/VMWARE/
Docker等
Nova—计算服务
在Openstack中Nova提供计算服务和响应OPenstack用户请求的虚拟机管理响应服务。
Nova主要组件
nova-api
Nova-api组件接受和响应终端用户和计算API调用。
nova-computer
nova-computer组件是一个守护进程,通过Hypervisor’s API(XenAPI for XenServer, LibvirtKVM, 和 VMware API for VMware)去创建和结束 VM的实例。
nova-network
主要是对网络做一些网络方面的操作和管理(比如设置网桥接口和改变IP table规则)
nova-scheduler
调度服务,比如当接受到创建实例的请求后,决定应该把创建的实例放在哪个计算节点上去运行。
nova-conductor
nova-conductor服务对计算节点提供数据库的访问,而不是直接访问数据库,因此它增强了数据库的安全。
nova服务需要和好几种服务进行交互,比如认证的keystone,镜像的Glance,Web接口的Horizon,及Glance.
Neutron—网路服务
Neutron 在设备接口和Nova管理之间提供了Network as a Service(NaaS)能力。主要有以下功能:
它允许用户去创建它们的网络和关联接口到服务器
它有较多厂商的支持
提供了其它网络服务的扩展

调用认证服务(Keystone)进行认证,产生一个token,子请求好使用,联系镜像(Glance)的服务,去列出和检索基本镜像,compute service ap处理该请求,计算服务的调用处理决定安全组和keys。调用网络服务(Neutron)的API去决定有效的网络,通过计算的调度服务选择hypervisor节点,调用块存储服务(Cinder)的API去分配卷,调用网络服务的API去分配 网络资源到实例中去。
OpenStack物理架构
整个OpenStack由控制节点、计算节点、网络节点、存储节点四个部分组成物理架构
控制节点负责对其它节点的控制,包含虚拟机建立、迁移、网络分配、存储分配
计算节点负责虚拟机运行
网络节点负责对外网络与内网络之间的通信
存储节点负责对虚拟机的额外存储管理等等
控制节点

控制节点包括以上服务
管理支持服务
基础管理服务
扩展管理服务
支持服务包括MySQL、rabbitMQ
MySQL:数据库作为基础/扩展服务产生的数据存放的地方
RabbitMQ:
基础管理服务包括Keystone,Glance,Nova,Neutron,Horizon五个服务
Keystone:认证管理服务,提供了其余所有组件的认证信息/令牌的管理,创建,修改等等,使用MySQL作为统一的数据库
Glance:镜像管理服务,提供了对虚拟机部署的时候所能提供的镜像的管理,包含镜像的导入,格式,以及制作相应的模板
Nova:计算管理服务,提供了对计算节点的Nova的管理,使用Nova-API进行通信
Neutron:网络管理服务,提供了对网络节点的网络拓扑管理,同时提供Neutron在Horizon的管理面板
Horizon:控制台服务,提供了以Web的形式对所有节点的所有服务的管理,通常把该服务称为DashBoard
扩展管理服务包含Cinder,Swift,Trove,Heat,Centimeter五个服务
Cinder:提供管理存储节点的Cinder相关,同时提供Cinder在Horizon中的管理面板
Swift:提供管理存储节点的Swift相关,同时提供Swift在Horizon中的管理面板
Trove:提供管理数据库节点的Trove相关,同时提供Trove在Horizon中的管理面板
Heat:提供了基于模板来实现云环境中资源的初始化,依赖关系处理,部署等基本操作,也可以解决自动收缩,负载均衡等高级特性。
Centimeter:提供对物理资源以及虚拟资源的监控,并记录这些数据,对该数据进行分析,在一定条件下触发相应动作
控制节点一般来说只需要一个网络端口用于通信/管理各个节点
keystone身份认证服务
Keystone(OpenStack Identity Service)是 OpenStack 框架中负责管理身份验证、服务规则和服务令牌功能的模块。用户访问资源需要验证用户的身份与权限,服务执行操作也需要进行权限检测,这些都需要通过 Keystone 来处理。Keystone类似一个服务总线, 或者说是整个Openstack框架的注册表, 其他服务通过keystone来注册其服务的Endpoint(服务访问的URL),任何服务之间相互的调用, 需要经过Keystone的身份验证, 来获得目标服务的Endpoint来找到目标服务。
keystone的功能
openstack是一个SOA架构,各个项目独立提供先关的服务,且互不依赖,如nova提供计算服务,glance提供镜像服务等。防止耦合性,且扩展性不高实际上所有的组件都依赖keystone,
1.user(用户):User即用户,指的是使用openstack service的用户,可以是人,服务,系统,就是说只要是访问openstack service 的对象都可以称为User
2.Credentials(凭证):是用于确认用户身份的凭证。
(1):用户名和密码
(2):用户名跟API Kye(秘钥) #(1)(2)用户第一次确认身份的方法
(3):一个keystone分配的身份的token #(3)用户已经确认身份后的方法 (token是有时间限制的)
3.Authentication(验证):
(1):用户身份验证的过程。keystone服务通过检查用户的Credentials来确定用户的身份
(2):第一次验证身份是使用用户名与密码或者用户名与API Key的形式。当用户的Credentials被验证后,keystone会给用户分配一个Authentication token 供该用户的后续请求操作(返回的token中就包含User的Role列表)
4.Token(令牌)
(1):是一串数字字符串,当用户访问资源时需要使用的东西,在keystone中主要是引入令牌机制来保护用户对资源的访问,同时引入PKI、PKIZ、fernet、UUID其中一个随机加密产生一串数字,对令牌加以保护
(2):token并不是长久有效的,是有时效性的,在有效的时间内可以访问资源。
5.Role(角色):
(1):本身是一堆ACL集合,主要用于权限的划分。
(2):可以给User指定Role,是user获得role对应的操作权限。
(3):系统默认使用管理Role的角色 管理员用户:admin 普通用户:member(老版本) user(新版本)
(5):user验证的时候必须带有Project。老版本叫(Tenant)
6.Policy
(1):对于keystone service 来说,Policy就是一个JSON文件,rpm安装默认是在/etc/keyston/policy.json。通过配置这个文件,keystone实现了对User基于Role的权限管理(User <-- Role(ACL) <--Policy)
(2):Policy就是用来控制User对Project(tenant)中资源的操作权限
7.Project(Tenant 租户)
(1):Project(Tenant)是一个人或服务所拥有的资源集合。不同的Project之间资源是隔离的,资源可以设置配额
(2):Project(Tenant)中可以有多个User,每一个User会根据权限的划分来使用Project(Tenant)中的资源
(3):User在使用Project(Tenant)的资源前,必须要与这个Project关联,并且制定User在Project下的Role,一个assignment(关联) 即:Project-User-Role
8.Service(服务)
即服务,如Nova,Glace,等各个组件
9.Endpoint(端点):
(1):用来通过访问和定位某个openstack service的地址,通常是一个URL
(2):不同的region有不同的Endpoint(region使用与跨地域的云服务,比如像阿里云有华北,华东等等,)
(3):任何服务都访问openstack service中的资源时,都要访问keystone
(4):Endpoint分为三类:
1.admin url —>管理员用户使用 Port:35357
2.internal url —>openstack内部组件间互相通信 Port:5000 (组件之间通信基于Restful api)
3.public url —> 其他用户访问地址 Port:5000
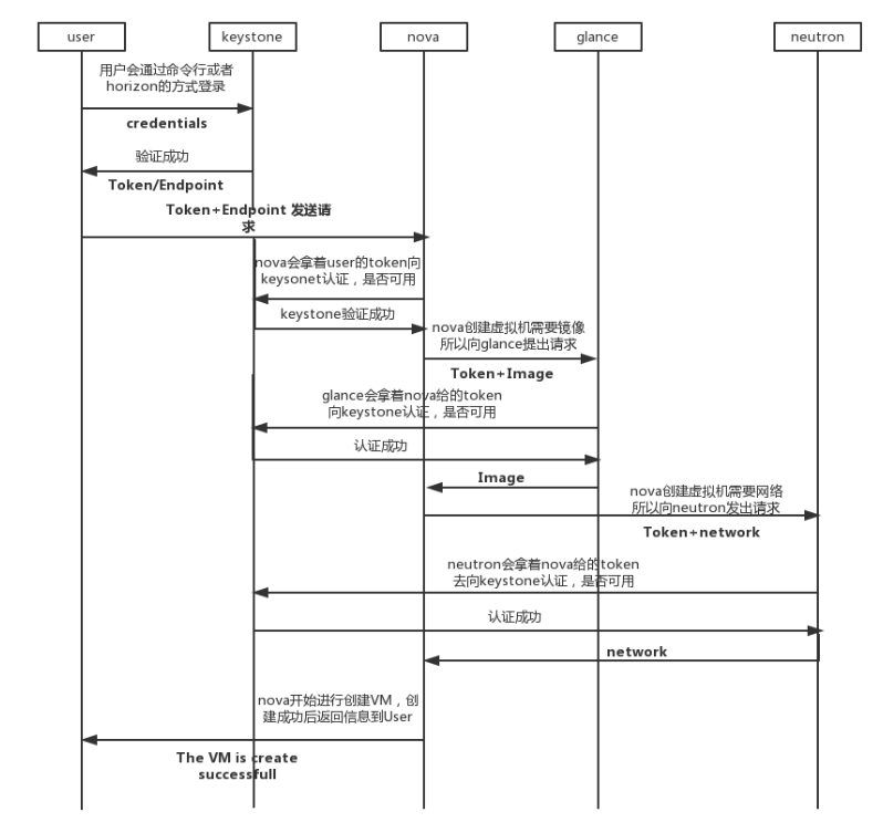
工作流程

上面的图主要是讲述keystone在各个组件之间的作用,先不管别的组件是如何工作的。通过上面那幅图可以看出来keystone在各个组件间扮演着一个中间人的作用,每个服务与服务间使用或者某个用户与服务间的使用,都要先到keystone这里来报道。
当用户在创建时通过Keystone将会申请一张访问令牌token,假设当用户提出创建虚拟机实例的请求时,首先将自己的访问令牌和访问请求提交给Nova服务,Nova服务为确保用户的访问令牌并没有被篡改过,因此首先将会将访问令牌交给Keystone进行验证,认证通过后,Nova为了启动虚拟机实例,还需要向Glance组件申请相关的镜像资源,Glance为确保访问令牌在传递过程中没有被篡改,也需要将访问令牌发送给Keystone进行确认,验证通过后会发放镜像资源给Nova组件,除了这些,虚拟机实例的创建,还需要存储、网络等一些资源,因此Nova组件需要给负责各种资源的模块来传递资源申请请求,在资源申请的请求中都会伴随着访问令牌的验证,最终Nova会拿到启动虚拟机实例的所有资源后进行实例的启动,然后分配给相关的用户。
Glance
镜像模块简述
Glance镜像服务在早期的OpenStack版本中,只有管理镜像的功能,并不具备镜像存储功能,现在Glance已发展成为集镜像上传、检索、管理和存储等多种功能的OpenStack核心服务。
镜像服务允许用户发现、获取和保存虚拟机镜像。它提供了一个REST API,允许查询虚拟机镜像的元数据,并获取一个现存的镜像。可以将虚拟机镜像存放到各种位置,从简单的文件系统到对象存储系统,如OpenStack Swift项目,默认是存储在本地文件系统上的。其主要功能如下:
查询和获取镜像的元数据和镜像本身
注册和上传虚拟机镜像,包括镜像的创建、上传、下载和管理
维护镜像信息、包括元数据和镜像本身
支持多种方式存储镜像,包括普通的文件系统、Swift、Amazon S3等
对虚拟机实例执行创建快照命令来创建新的镜像,或者备份虚拟机的状态。
#########在生产环境中这个模块本身不存储大量的数据,需要挂载后台存储swift来存放实际的镜像数据,
镜像英文名为image,通常是指一系列文件或一个磁盘驱动器的精确副本,镜像文件其实和ZIP压缩包类似,它将特定的一系列文件按照一定的格式制作成单一的文件,以方便用户下载和使用。在OpenStack环境中,镜像是用于在计算节点生成虚拟机。脱离了镜像服务,就无法创建虚拟机,所以镜像服务是OpenStack的一一个核心服务
Glance主要组件
glance-api用于接收镜像API的调用,诸如镜像发现、恢复以及存储等。作为一个后台进程,glance-api 对外提供RESTAPI接口,响应用户发起的镜像查询、获取和存储的调用。
glance-registry用于存储、处理和恢复镜像的元数据,元数据包括镜像的的大小和类型等属性,registry 是-一个内部服务接口,不建议暴露给普通用户。
database用于存放镜像的元数据,可以根据需要选择数据库,如MySQL、 SQLite 等。
storage repository for image files, 一般情况下,glance 并不需要存储任何镜像,而是将镜像存储在后端仓库中。Glance支持多种reposi tory.主要包括对象存储Swift、块存储Cinder、VMware的ESX/ESXi或者vCenter.亚马逊的S3、HTTP 可用服务器、Ceph等
Glance支持的镜像格式
Glance 支持多种镜像格式,包括磁盘格式和容器格式。
OpenStack中可以支持多种虚拟化的技术,如KVM、XenServer、 Hyper-V 和VMware等。
用户在上传镜像时,需要指定上传镜像文件的格式。除了磁盘格式,在Glance中还有容器的格式。- -般在 上传镜像时只需指定容器格式为bare,即为空。因为Glance中并没有真正使用到容器格式。容器格式用来表示虚拟机镜像文件是否包含了元数据,例如OVF格式。
以下列出了Glance常用的镜像文件格式
RAW是一种没有格式或裸格式的磁盘文件类型,RAW 对数据不做任何修饰和处理,直接保存最原始的状态,所以在性能方面非常出色。由于RAW格式保存原始数据,因此更容易和其他镜像格式进行转换。
QCOW2是QCOW的升级版本,由QEMU仿真支持,其主要特性是可动态扩展,支持写时复制(Copy on Write)的磁盘格式,它的磁盘文件大小可以动态按需增长,并且不会占用所有的实际磁盘空间大小。例如创建了100GB 的QCOW2格式的磁盘,而实际只保存了2GB数据,那么将只占用了实际物理磁盘的2GB空间,与RAW相比,使用这种格式可以节省磁盘容量。
VHD是微软公司产品使用的磁盘格式。Virtual PC (微软早期虚拟化产品)和Hyper-V使用的就是VHD格式.VirtualBox也提供了对VHD的支持。如需在OpenStack.上使用Hyper-V类型的虚拟化,就应上传VHD格式的镜像文件。
VMDK是VMware公司产品使用的磁盘格式。目前也是一个开放的通用格式,除了VMware自家的产品外,QEMU和VirtualBox也提供了对VMDK格式的支持。
VDI是Oracle公司的VirtualBox虛拟软件所使用的格式。
VHDX是VHD格式的增强版本,支持更大的磁盘尺寸。
ISO是指- -种存档数据文件在光盘上的格式。
AKI是Amazon公司的AWS所使用的镜像格式,在Glance中存储的Amazon内核格式。
ARI是Amazon公司的AWS所使用的镜像格式,在Glance中存储的Amazon虚拟内存盘(Ramadisk)格式。
AMI是Amazon公司的AWS所使用的镜像格式,在Glance中存储的Amazon机器格式。
Glance镜像状态
一个镜像从上传到可以使用的状态如下:
Queued:这是一种初始化状态,镜像文件刚被创建,在Glance数据库只有其元数据,镜像数据还没有上传至数据库中。
Saving:是镜像的原始数据在上传到数据库中的一种过渡状态,表示正在上传镜像。
Uploading:指已进行导入数据提交调用,此状态下不允许调用PUT/file(saving状态会执行PUT/file,这是另外一种上传的方法)。
Importing:指示已经完成导入调用,但是镜像还未准备好使用。
Active:表示当镜像数据成功上传完毕,成为Glance中可用的镜像
Deactivated:表示任何非管理员用户都无权访问镜像数据,禁止下载镜像,也禁止镜像导出和镜像克隆之类的操作。
Killed:表示镜像上传过程中发生错误,镜像不可读
Deleted:镜像将在不久后被自动删除,改镜像不可再用,但是目前Glance任然保留该镜像的相关信息和原始数据。
Pending_delete:与deleted相似,Glance还没有清楚镜像数据,但处于该状态的镜像不可恢复
Glance镜像服务访问权限
Public(公共的):可以被所有的项目使用
Private(私有的):只有被镜像所有者所在的项目使用
Shared(共享的):一个非共有的镜像可以共享给其他项目,这是通过项目成员(member-*)操作来实现的
Protected(受保护的):这种镜像不能被删除
Glance架构详解

这张架构图可以分层来看
第一层Client(客户端)
客户端是Glance服务应用程序使用者,是OpenStack命令行工具、Horizon或Nova服务
第二层glance-api
是系统后台运行的服务进程,是进入Glance的入口。它对外提供REST API,负责接收用户的RESTful请求,响应镜像查询、获取和存储的调用。
第三层glance-registry store backend
glance-registry是系统后台运行的glance注册服务进程,负责处理与镜像元数据相关的RESTful请求,元数据包括镜像大小、类型等信息。Glance-api接受的请求如果是与镜像的元数据相关的操作,glance-api会把请求转发给glance-registry。Glance-registry会解析请求内容,并与数据库交互、存储、处理、检索镜像的元数据。Glance-api对外提供API,而glance-registry的API只由glance-api使用。
Glance的DB模块存储的是镜像的元数据,可以选用MySQL、mariaDB、sqlite等数据库。镜像的元数据通过glance-registry存放在数据库中。镜像本身(chunk数据)通过glance存储驱动存在到各个存储后端
Store Backend(存储后端)
存储后端glance自身并不存储镜像,它将镜像存放在后端存储系统中。镜像本身的数据通过glance_store存放在各种后端,并可从中获取。支持本地存储、对象存储、RBD块设备、Sheepdog分布式存储、Clinder块存储、VMware数据存储
Glance工作流程

OpenStack的操作都需经Keystone进行身份认证(AuthN)并授权(Authz),Glance也不例外。Glance是一个C/S架构,提供一个REST API,用户就通过RESTAPI来执行镜像的各种操作。Glance Domain Controller是一个主要的中间件,相当于调度器,作用是将Glance内部服务的操作分发到以下各个功能层
流程解析
(1)Auth(授权):用来控制镜像的访问权限,决定镜像自己或者它的属性是否可以被修改,只有管理员或镜像的拥有者才可以执行修改操作。roperty Protection(属性保护):这是个可选层,要在Glance配置文件中设置了property_protection_file参数才会生效。它提供两种类型的镜像属性,一种是核心属性,在镜像参数中指定;另一种是元数据属性,可以被附加到一个镜像上的任一键值对。该层通过调用Glance的public API管理对meta属性的访问,也可以在配置文件中限制该访问。
(2)Notifier(消息通知):将镜像变化的消息和使用镜像时发生的错误和警告添加到消息队列中。
(3)Policy(规则定义):定义镜像操作的访问规则,这些规则在/etc/policy.json文件中定义,该层对其进行监视并实施。
(4)Quota(配额限制):如果管理员对某用户定义了镜像大小的镜像上传上限,则该用户上传了超过该限额的镜像时会上传失败。
(5)Location(定位):通过glance_store与后台存储进行交互,例如上传、下载镜像,管理镜像存储位置。该层还能够在添加新位置时检查位置URI是否正确;镜像位置改变时删除存储后端保存的镜像数据;防止镜像位置重复。
(6)DB(数据库):实现与数据库进行交互的API,一方面将镜像转换为相应的格式以存储在数据库中,另一方面将从数据库读取的信息转换为可操作的镜像对象。
工作流程分析
(1)用户执行上传镜像命令。Glance-api服务收到请求,并通过它的中间件进行解析,获取版本号等信息。
(2)Glance-registry服务API获取一个registry client,调用registryclient的add_image(添加镜像)函数。此时镜像的状态为"queued",标识该镜像ID已经被保留,但是镜像还未上传。Glance-registry服务执行client的add_image函数,向glance数据库插入一条记录。
(3)Glance-api调用glance-registry的update_image_metadata函数,更新数据库中该镜像的状态为"saving”,标识镜像正在被上传Glance-api端存储接口提供的add函数上传镜像文件。
(4)Glance-api调用glance-registry的update_image_metadata函数,更新数据库中该镜像的状态为"active"并发通知。"active"标识镜像在Glance中完全可用。
Nova计算服务
计算服务是OpenStack最核心的服务之一,负责实例生命周期的管理,计算资源的单位。对hypervisor进行屏蔽,支持多种虚拟化技术(红帽默认为KVM),支持横向扩展,它在OpenStack项目中代号是Nova。
Nova自身并没有提供任何虚拟化能力,它提供计算服务,使用不同的虚拟化驱动来与底层支持的hypervisor(虚拟机管理器)进行交互。所有的计算实例(虚拟服务器)由Nova进行生命周期的调度管理(启动、挂起、停止、删除等)。
Nova需要keystone、glance、neutron和swift等其他服务的支持,能与这些服务集成,实现如加密磁盘、裸金属计算实例等。
Nova系统架构
Nova逻辑架构如下图所示(红色方框内为 Nova 组件,方框外为 Nova 和 OpenStack 其他服务之间的调用关系)

DB:用于数据存储的sql数据库
API:用于接收HTTP请求、转换命令、通过消息队列或HTTP与其他组件通信的nova组件
Scheduler:用于决定哪台计算节点承载计算实例的Nova调度器
Network:管理IP转发、网桥或虚拟局域网的nova网络组件
Compute:管理虚拟机管理器与虚拟机之间通信的nova计算组件
Conductor:处理需要协调(构建虚拟机或调整虚拟机大小)的请求,或者处理对象转换
Hypervisor:计算节点上跑的虚拟化管理程序,虚拟管理最底层的程序。不同虚拟化技术提供自己的Hypervisor。常用的Hypervisor有KVM、Xen、VMWare等。
其他组件
1、Nova-consoleauth daemon
身份验证的一个进程,用户的授权令牌
Nova-consoleauth 守护进程,由用户的console控制台代理提供授权tokens
两种模式:Nova-novncproxy和Nova-xvpnvcproxy
2、Nova-novncproxy daemon
通过vnc(虚拟网络控制台)连接来访问运行的虚拟机实例的代理
3、Nova client
是指使用neutron服务的应用程序,可以是命令行工具(脚本)、horizon(OpenStack图形操作界面)和Nova计算服务等。
4、the queue
消息队列rabbitmq。进程之间传递消息的中心
5、sql database
数据库(默认使用MariaDB)用于存放OpenStack的网络状态信息、包括网络、子网端口、路由器等等
6、Nova-conductor 数据库访问代理
负载均衡,可扩展性高
防止计算节点直接访问数据库
Nova组件介绍
(1)API
API是客户访问Nova的HTTP接口,它由Nova-api服务实现,nova-api服务接收和响应来自最终用户的计算api请求。作为OpenStack对外服务的最主要接口,Nova-api提供了一个集中的可以查询所有api的端点
所有对Nova的请求都首先由Nova-api处理。api提供rest标准调用服务,便于与第三方系统集成。
最终用户不会直接改送RESTful API请求,而是通过OpenStack命令行、dashbord和其他需要跟Nova交换的组件来使用这些API。
只要跟虚拟机生命周期相关的操作,Nova-api都可以响应。
nova-api对接收到的HTTP API请求做以下处理:
(1)检查客户端传入的参数是否合法有效
(2)调用Nova其他服务来处理客户端HTTP请求
(3)格式化Nova其他子服务返回结果并返回给客户端
nova-api是外部访问并使用Nova提供的各种服务的唯一途径,也是客户端和Nova之间的中间层。

浙公网安备 33010602011771号