多线程2
线程常用方法

public class ThreadMethod01 { public static void main(String[] args) throws InterruptedException { //测试相关的方法 T t = new T(); t.setName("老韩"); t.setPriority(Thread.MIN_PRIORITY);//1 t.start();//启动子线程 //主线程打印5 hi ,然后我就中断 子线程的休眠 for(int i = 0; i < 5; i++) { Thread.sleep(1000); System.out.println("hi " + i); } System.out.println(t.getName() + " 线程的优先级 =" + t.getPriority());//1 t.interrupt();//当执行到这里,就会中断 t线程的休眠. } } class T extends Thread { //自定义的线程类 @Override public void run() { while (true) { for (int i = 0; i < 100; i++) { //Thread.currentThread().getName() 获取当前线程的名称 System.out.println(Thread.currentThread().getName() + " 吃包子~~~~" + i); } try { System.out.println(Thread.currentThread().getName() + " 休眠中~~~"); Thread.sleep(20000);//20秒 } catch (InterruptedException e) { //当该线程执行到一个interrupt 方法时,就会catch 一个 异常, 可以加入自己的业务代码 //InterruptedException 是捕获到一个中断异常. System.out.println(Thread.currentThread().getName() + "被 interrupt了"); } } } }

public class ThreadMethod02 { public static void main(String[] args) throws InterruptedException { T2 t2 = new T2(); t2.start(); for(int i = 1; i <= 20; i++) { Thread.sleep(1000); System.out.println("主线程(小弟) 吃了 " + i + " 包子"); if(i == 5) { System.out.println("主线程(小弟) 让 子线程(老大) 先吃"); //join, 线程插队 //t2.join();// 这里相当于让t2 线程先执行完毕 Thread.yield();//礼让,不一定成功.. System.out.println("线程(老大) 吃完了 主线程(小弟) 接着吃.."); } } } } class T2 extends Thread { @Override public void run() { for (int i = 1; i <= 20; i++) { try { Thread.sleep(1000);//休眠1秒 } catch (InterruptedException e) { e.printStackTrace(); } System.out.println("子线程(老大) 吃了 " + i + " 包子"); } } }
用户线程和守护线程

设置守护线程
public class ThreadMethod03 { public static void main(String[] args) throws InterruptedException { MyDaemonThread myDaemonThread = new MyDaemonThread(); //如果我们希望当main线程结束后,子线程自动结束 //,只需将子线程设为守护线程即可 myDaemonThread.setDaemon(true); myDaemonThread.start(); for( int i = 1; i <= 10; i++) {//main线程 System.out.println("宝强在辛苦的工作..."); Thread.sleep(1000); } } } class MyDaemonThread extends Thread { public void run() { for (; ; ) {//无限循环 try { Thread.sleep(1000);//休眠1000毫秒 } catch (InterruptedException e) { e.printStackTrace(); } System.out.println("马蓉和宋喆快乐聊天,哈哈哈~~~"); } } }
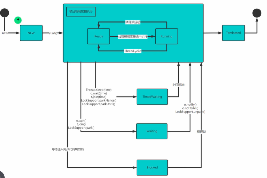
线程的生命周期: 一般为五大态,新建,就绪,运行,阻塞,死亡

多线程买票,导致票量溢出
解决方法:


public class SellTicket { public static void main(String[] args) { SellTicket03 sellTicket03 = new SellTicket03(); new Thread(sellTicket03).start();//第1个线程-窗口 new Thread(sellTicket03).start();//第2个线程-窗口 new Thread(sellTicket03).start();//第3个线程-窗口 } } //实现接口方式, 使用synchronized实现线程同步 class SellTicket03 implements Runnable { private int ticketNum = 100;//让多个线程共享 ticketNum private boolean loop = true;//控制run方法变量 Object object = new Object(); //同步方法(静态的)的锁为当前类本身 //老韩解读 //1. public synchronized static void m1() {} 锁是加在 SellTicket03.class //2. 如果在静态方法中,实现一个同步代码块. /* synchronized (SellTicket03.class) { System.out.println("m2"); } */ public synchronized static void m1() { } public static void m2() { synchronized (SellTicket03.class) { System.out.println("m2"); } } //老韩说明 //1. public synchronized void sell() {} 就是一个同步方法 //2. 这时锁在 this对象 //3. 也可以在代码块上写 synchronize ,同步代码块, 互斥锁还是在this对象 public /*synchronized*/ void sell() { //同步方法, 在同一时刻, 只能有一个线程来执行sell方法 synchronized (/*this*/ object) { if (ticketNum <= 0) { System.out.println("售票结束..."); loop = false; return; } //休眠50毫秒, 模拟 try { Thread.sleep(50); } catch (InterruptedException e) { e.printStackTrace(); } System.out.println("窗口 " + Thread.currentThread().getName() + " 售出一张票" + " 剩余票数=" + (--ticketNum));//1 - 0 - -1 - -2 } } @Override public void run() { while (loop) { sell();//sell方法是一共同步方法 } } }


死锁模拟
public class DeadLock_ { public static void main(String[] args) { //模拟死锁现象 DeadLockDemo A = new DeadLockDemo(true); A.setName("A线程"); DeadLockDemo B = new DeadLockDemo(false); B.setName("B线程"); A.start(); B.start(); } } //线程 class DeadLockDemo extends Thread { static Object o1 = new Object();// 保证多线程,共享一个对象,这里使用static static Object o2 = new Object(); boolean flag; public DeadLockDemo(boolean flag) {//构造器 this.flag = flag; } @Override public void run() { //下面业务逻辑的分析 //1. 如果flag 为 T, 线程A 就会先得到/持有 o1 对象锁, 然后尝试去获取 o2 对象锁 //2. 如果线程A 得不到 o2 对象锁,就会Blocked //3. 如果flag 为 F, 线程B 就会先得到/持有 o2 对象锁, 然后尝试去获取 o1 对象锁 //4. 如果线程B 得不到 o1 对象锁,就会Blocked //A拿到o1,B拿到o2,两者互不相让 if (flag) { synchronized (o1) {//对象互斥锁, 下面就是同步代码 System.out.println(Thread.currentThread().getName() + " 进入1"); synchronized (o2) { // 这里获得li对象的监视权 System.out.println(Thread.currentThread().getName() + " 进入2"); } } } else { synchronized (o2) { System.out.println(Thread.currentThread().getName() + " 进入3"); synchronized (o1) { // 这里获得li对象的监视权 System.out.println(Thread.currentThread().getName() + " 进入4"); } } } } }


浙公网安备 33010602011771号