自动化测试策略与实施--刘冉老师
敏捷测试中
自动化测试的本质是什么?
自动化测试的意义?
构建功能防护网,提高测试效率(迭代开发)
避免人的不确定性
完成一些人工无法或者很难完成的工作
自动化测试的局限?
开发维护成本较高,人员技能要求较高,基础设施要求较高、正确性不容易度量(脚本)
自动化测试的本质就是软件开发。
自动化测试策略?





全量回归自动化测试,全量回归非功能测试,
自动化测试实施?

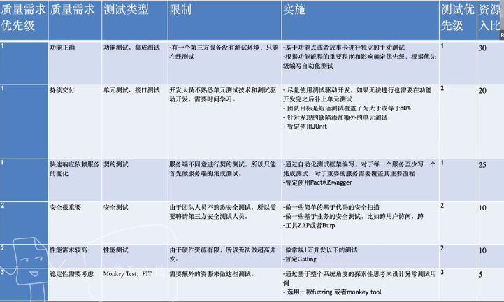
需要做哪些类型的自动化测试?
自动化测试覆盖率应该多少才好?(投资回报比)




精准测试,超过1个小时,可以用此方法,大型项目





比例:自动化测试用例 / 设计好的测试用例
没有时间做自动化测试怎么办?


happyCase:重要正常功能,AC覆盖的所有Case
精准测试怎么做:手动扫描map,jcoco,打桩,《不测的秘密》、《全栈技术进阶与实践》
投资回报比,1.试点,写自动化脚本
c-s的自动化主要是api接口自动化吗?
windows,windows自带的
老windows用
一个测试用例怎么写?
了解业务、分析测试用例、设计完,编写:
QA测试用例的codereview
dependency,契约测试
免费的论坛,
单元测试一般开发做

浙公网安备 33010602011771号