实验二 结构化分析与设计
实验二 结构化分析与设计
| 软件工程导论 | https://edu.cnblogs.com/campus/ahgc/AHPU-SE-19 |
| ---- | ---- | ---- |
| 实验要求 | https://edu.cnblogs.com/campus/ahgc/AHPU-SE-19/homework/11540 |
|实验目的|掌握结构化的需求分析方法等|
|学号|3190704209|
一、实验目的
(1)掌握结构化的需求分析方法;
(2)掌握分层数据流图的绘制、数据字典和加工说明的编制;
(3)掌握数据流图映射为软件结构图的方法;
(4)掌握需求说明书和设计说明。书的主要内容,学习软件需求说明书和设计说明书的编写;
(5)掌握测试的基本方法
二、实验内容
(1)参考一个熟悉的系统,如,机票预订系统/教材订购系统/ATM自动取款机,讨论其用户需求、系统需求和业务需求;
(2)绘制系统的分层数据流图,并给出数据字典;
(3)将系统的分层数据流图映射为软件结构图,绘制软件结构图;
(4)为关键模块进行详细设计,如绘制关键模块的流程图;
(5)实现系统部分功能并测试。
选题:
【实例1】机票预订系统
参考:
(1)携程网:https://flights.ctrip.com/international/search/domestic
(2)去哪儿:https://www.qunar.com/?ex_track=auto_4e0d874a
为了方便旅客,某航空公司拟开发一个机票预定系统。旅行社把预定机票的旅客信息(姓名、性别、工作单位、身份证号码、旅行
时间、旅行目的地等)输入该系统,系统为旅客安排航班,旅客在飞机起飞前一天凭取票通知和账单交款取票,系统核对无误即印出
机票给顾客。
【实例2】教材订购系统
销售系统的工作过程为:首先由教师或学生提交购书单,经教材发行人员审核是有效购书单后,开发票、登记并返给教师或学生领
书单,教师或学生即可去书库领书。
采购系统的主要工作过程为:若是脱销教材,则登记缺书,发缺书单给书库采购人员;一旦新书入库后,即发进书单通知给教材发
行人员。
【实例3】图书管理系统
参考:http://lib.ahpu.edu.cn/
三.实验步骤
图书管理系统
(1)复习结构化的分析与设计方法的主要过程;
(2)讨论系统存在的用户角色、工作流等;
存在的用户角色:读者、工作人员
工作流:计算模型
(3)对关键功能绘制数据流图,给出数据字典,并反复讨论数据流的合理性;
顶层图:

0层图:

1层图:
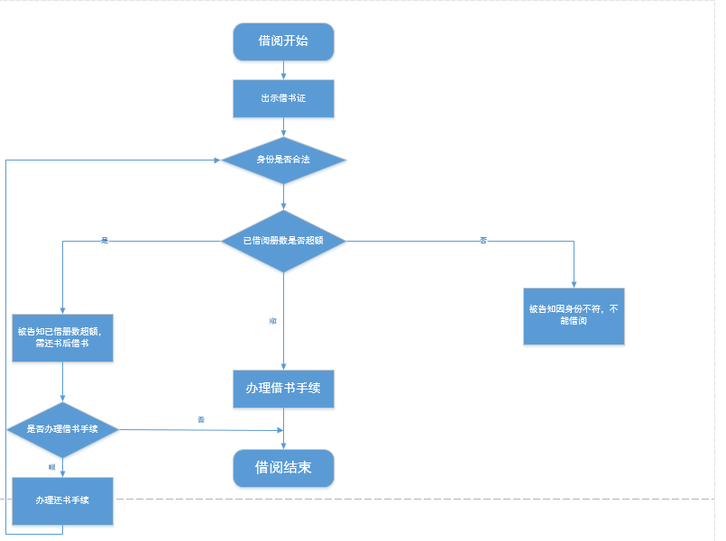
(图书借阅)

(图书管理)

二层图:
借书:

还书:

数据字典:
数据结构:逻辑结构如信息一对一、一对多、物理结构、存储结构
数据流:
输入流如借书开始、输出流借书结束、缓冲流
(4)对应数据流图,设计系统的功能结构图,关键模块的流程图;
功能结构图:

关键模块流程图:

(5)选择对应的结构化程序设计语言,实现并测试部分功能模块。



四.思考题
(1)简述需求说明书,概要设计,详细设计说明书的主要内容。
系统主要面对读者和管理人员,要求系统能够实现对图书的种类以及本数的统计,也要能够实现对于外借书籍及外借书籍时间的统计,并能够自主是否判断书籍外界条件。
(2)结构化分析方法与面向对象分析方法有无本质上的不同?
有
具体如下:
结构化分析方法:
分析问题的过程中各个环节联系紧密,环环相扣。主要用来分析系统的功能,是一种直接根据数据流划分功能层次的分析方法,该方法较为传统,主要适用于数据处理。主要帮助开发人员定义系统需要做什么,系统需要存储和使用那些数据,系统需要什么样的输入和输出,以及如何把这些功能结合在一起来完成任务。面向过程分析的主要工具是数据流图(DFD)。
面向对象分析方法:
定义在系统中工作的所有类型的对象,且对象之间相互独立,互不影响,但通过整体性的协调和相互作用完成任务,构成完整的体系。面向对象的方法关注的是事件、重用和继承,关注的多态,它自己有一整套独特的思维方式,这和面向过程方法是根本不同的。但相对于结构化分析方法而言呢,其各个部分或者环节是可以经过修改的,而且不会对其他部分造成多余的影响。 面向对象分析方法主要分为问题分析和应用分析两个方面。面向对象分析方法则是根据获得的需求信息从中抽象出类与对象并分析他们之间的静态关系,再结合实际问题,确定对象的动态行为以及对象间的信息传递,以此建立需求模型。主要工具是统一建模语言(UML)。
(3)对数据流图进行审查有何意义?
1、检查数据流图是否存在错误;
2、对数据有进一步的理解;
3、对数据流图进行进一步的完善。
(4)给出一次完整的会议讨论纪要,包括议题,最终结果。
议题:图书管理系统
时间:2020年12月6日
讨论主题:图书管理系统流图及功能
地点:安徽工程大学C座
参加人员:刘宝、刘致远、刘壮志
内容:对于图书管理系统需要实现的功能以及数据流图进行分析
最终结果:合作完成了图书管理系统的分析报告

浙公网安备 33010602011771号