高真实感复杂光照环境光照场景模拟-从需求分析到概念模型
一、需求分析
基于UE4引擎,表现一个高度真实的带有复杂光源环境的场景。该demo需要能够流畅运行于主流的移动设备上(如android或ios手机)。场景中至少要表现或支持以下元素:
-
任意数量的动态光源照射(一盏带阴影的平行光,多盏点光和聚光灯)
-
海水表现(海浪,海水和海岸交互,海水反射,折射等)
-
天空表现(大气散射,云,太阳等)
-
天气表现(天空,光照,降水等)
-
风的表现及与植被(树木和草)的交互
-
可以动态切换画面的质量等级以适应不同的设备
-
可以控制角色或摄像机在场景中漫游
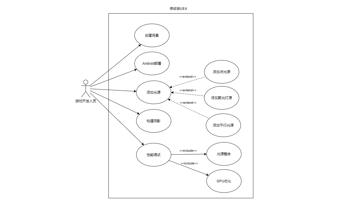
二、用例图


修改版UE4引擎主要提供给游戏开发人员高真实感的光照功能,主要体现在无限点光源的添加,各类真实光照效果,以及GPU的高利用。
三、业务领域建模
整个系统大致分成五大类,一个光源抽象类,其下面有点光源,平行光源,聚光源三种派生类。针对不同的光源类型,有不同的能量衰减程度,以及相应的操作。一个着色器类,负责对光照进行渲染,或者GDB调试的表现。一个摄像机,表现场景在不同坐标系下的效果。一个包含各种实现对象的场景类
四、数据建模

五、概念模型
概念是人对能代表某种事物或发展过程的特点及意义所形成的思维结论。
概念原型是一种虚拟的、理想化的软件产品形式。
在正常操作下,本引擎的工作流程:开发者开启引擎->场景设计->光源添加->延迟渲染->调试场景->Android打包
参考:
浙公网安备 33010602011771号