团队作业(四)
团队分工

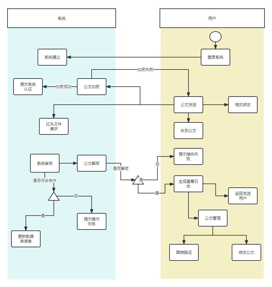
- 泳道图
![image]()
UML
需求规格说明书里已经练习过了整个系统的UML设计,这里不需要对整个系统建模,只需要每个团队成员找到自己负责部分的核心或最复杂模块做UML练习
实现身份认证、权限管理功能
- 类图
![image]()
![image]()
![image]()
实现用户管理、日志管理、文件管理
- 用例图
![image]()
![image]()
实现公文发送功能
- 类图
classDiagram
Sender <|-- TransportLayer : sends
TransportLayer <|-- Receiver : receives
class Sender{
method send(Document)
}
class Receiver{
method receive(Document)
}
class TransportLayer{
method send(Document)
method receive(Document)
}
class Document{
attribute content
attribute recipients
}
在这个类图中,Sender 类负责创建和发送 Document 对象,Receiver 类负责接收和展示 Document 对象,TransportLayer 类负责在 Sender 和 Receiver 之间传输 Document 对象。Document 类包含了公文的内容和接收者的信息。
实现公文签收功能

实现公文加密解密功能

工具选择
- boardmix
- PlantUML






浙公网安备 33010602011771号