实验5:开源控制器实践——POX
实验5:开源控制器实践——POX
一、实验目的
- 能够理解 POX 控制器的工作原理;
- 通过验证POX的forwarding.hub和forwarding.l2_learning模块,初步掌握POX控制器的使用方法;
- 能够运用 POX控制器编写自定义网络应用程序,进一步熟悉POX控制器流表下发的方法。
二、实验环境
Ubuntu 20.04 Desktop amd64
三、实验要求
(一)基本要求
- 搭建下图所示SDN拓扑,协议使用Open Flow 1.0,控制器使用部署于本地的POX(默认监听6633端口)
![]()
- 阅读Hub模块代码,使用 tcpdump 验证Hub模块;
![]()
![]()
![]()
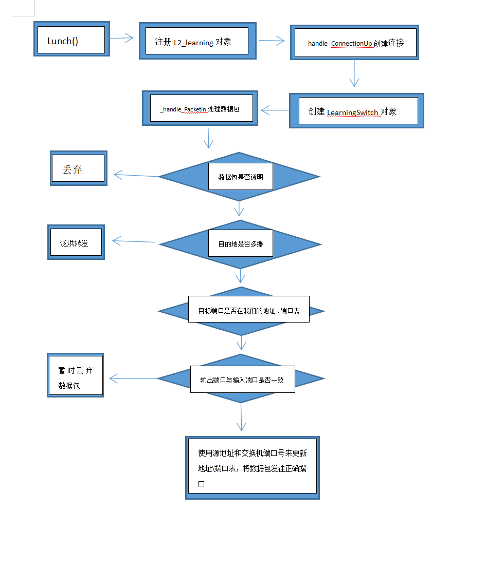
- 阅读L2_learning模块代码,画出程序流程图,使用 tcpdump 验证Switch模块
![]()
![]()
![]()
![]()
![]()
- 个人总结:本次的实验对于前几次来说会更难一些,有些内容比较难以理解,其中也有很多涉及到了Pox的知识,但是并没有什么了解,所以这次的实验做起来就有点困难,操作很生疏。在Switch模块中,交换机会到接收进来的包进行自学习,并从合适的端口发出,所以只有ping的目的主机可以收到报文。









浙公网安备 33010602011771号