有关类朋友圈设计 (1) --朋友圈解析
最近公司想实现一个类朋友圈的功能,于是乎顺理成章得落到了我的身上.
在最近的一段时间里查阅各种资料后,开始动手了.
首先要模仿一个类朋友圈的设计,首先要先了解朋友圈有关的内容和功能.以及和现有业务的融合
有关于类朋友圈设计总论
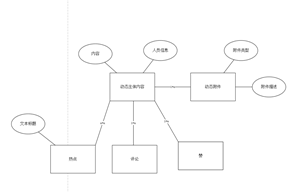
首先分析朋友圈行为内容:如图

分解:
- 从数据类型上主要分为: 文字信息,图片信息,视频信息,超链接信息
- 从数据内容上主要分为:人信息,动态正文,动态附件(视频、图片、超链接),评论&赞信息,热点信息
- 从行为操作上主要分为:创建动态,查看动态(缺乏搜索),动态评论点赞
- 从对象上主要分为:动态创建对象,动态传递对象,动态接受对象
第一步:从数据类型上
从数据类型上主要解决数据的存储的问题:
以单个动态为唯一最小存储单元: 存储结构主要分为 : 动态主体和动态附件(图片/视频/超链接-特殊文本) 其中一个动态可以对应多种类型的附件
那么大体可归纳为:

第二步:从数据内容上
从数据内容上分析 细化存储数据具体信息
首先人员信息:(头像-人名)-- 这些在用户表里
动态正文:文本 , 时间信息
动态附件: 文件类型,文件url或映射,文件文本介绍(针对于超文本链接)
评论&赞:一个动态可能有多条评论以及赞,所以在表结构设计为一对多的关系
针对于每一个评论: 用户名—评论内容
针对于每一个赞: 用户名
热点信息: 文本 一对多
所以细化内容:

第三步:从用户行为上
1: 创建动态: 基本上,所有微信用户都能创建动态.创建的动态具有以下这几种特性,可保留性,通知性(可保留性:在动态发布之前可保留未发布动态信息---草稿箱)
2:查看动态:根据权限查看动态,只允许查看本人和本人好友的动态
注: 针对于公司内部使用,可能会与公司内部规章制度,重要通知等信息结合.不需要提供动态屏蔽,此外还能支持基本简单的动态查询入口, 如:热点查询, 人员查询,部门查询.
3:评论点赞: 只能评论本人能看到的动态信息,并有实时通知性
第四步:动态对象主要分为:
- 动态的所有者
- 动态传递者
- 动态接收人
posted on 2021-09-13 14:56 DandelionZz~ 阅读(313) 评论(0) 收藏 举报
浙公网安备 33010602011771号