大模型支持能力
支持能力
https://arxiv.org/pdf/2402.06196

能力增强方法

当我们谈论大模型时,应该关注哪些新能力?
https://www.thepaper.cn/newsDetail_forward_22829654
能力一:涌现能力(emergent abilities)
涌现能力指的是在小型模型中并不存在,但在大模型中“突然出现”的能力,其中包括常识推理、问答、翻译、数学、摘要等(详见下图)。如果仅依靠小型模型的能力做线性外推,往往无法预测出涌现能力的出现和其强度。OpenAI的首席技术官Ilya Sutskever在接受采访时反复强调,尽管表面上看来,语言模型只是在预测下一个词元(token),但当模型足够大,transformer技术的建模能力足够强时,基于内部表示的推理能力就会出现。因此,模型会呈现出与规模较小时完全不同的行为,涌现全新的能力。
涌现能力之所以重要,不仅因为它们是大模型出现后才有的新能力,而且由大模型涌现出来的多数是非常重要的能力。例如,常识推理能力一直是AI领域的重大难题,而大模型的出现使得常识推理取得了重大进展。此外,大模型还有机会进一步获得更多能力。例如,一旦“推理”能力涌现,“思维链提示”(Chain of Thought Prompting)策略就可以用来解决多步推理的难题。因此,涌现能力的出现,是大模型带来的一项根本性变化。
02
能力二:作为基座模型支持多元应用的能力
在2021年,斯坦福大学等多所高校的研究人员提出了基座模型(foundation model)的概念,这更清晰地描述了之前学界所称的预训练模型的作用。这是一种全新的AI技术范式,借助于海量无标注数据的训练,获得可以适用于大量下游任务的大模型(单模态或者多模态)。这样,多个应用可以只依赖于一个或少数几个大模型进行统一建设。
大语言模型是这个新模式的典型例子,使用统一的大模型可以极大地提高研发效率,相比于分散的模型开发方式,这是一项本质上的进步。大型模型不仅可以缩短每个具体应用的开发周期,减少所需人力投入,也可以基于大模型的推理、常识和写作能力,获得更好的应用效果。因此,大模型可以成为AI应用开发的大一统基座模型,这是一个一举多得、全新的范式,值得大力推广。
03
能力三:支持对话作为统一入口的能力
让大语言模型真正火爆的契机,是基于对话聊天的ChatGPT。事实上,业界很早就发现了用户对于对话交互的特殊偏好,陆奇在微软期间2016年就推进“对话即平台(conversation as a platform)”的战略。此外,苹果Siri、亚马逊Echo等基于语音对话的产品也非常受欢迎,反映出互联网用户对于聊天和对话这种交互模式的偏好。虽然之前的聊天机器人存在各种问题,但大型语言模型的出现再次让聊天机器人这种交互模式可以重新想像。用户愈发期待像钢铁侠中“贾维斯”一样的人工智能,无所不能、无所不知。这引发我们对于智能体(Agent)类型应用前景的思考,Auto-GPT、微软Jarvis等项目已经出现并受到关注,相信未来会涌现出很多类似的以对话形态让助手完成各种具体工作的项目。
随着大型语言模型技术越来越受欢迎,我们可以期待它带来更多的惊喜,特别是考虑到上面讨论的这些大型模型带来的关键新能力,周明等人所预测的语言智能黄金十年(2020-2030)很可能会成为现实,这正是一个令人兴奋的时代。
LLM 用例
https://www.ibm.com/cn-zh/topics/large-language-models
以下是 LLM 为组织带来益处的一些最重要的领域:
文本生成:语言生成能力,如根据提示撰写电子邮件、博客文章或其他中长篇内容,并加以提炼和润色。检索增强生成 (RAG) 就是一个很好的例子。
内容摘要:将长文章、新闻报道、研究报告、公司文档甚至客户历史记录汇总成根据输出格式定制长度的完整文本。
AI 助手:聊天机器人,可以回答客户询问、执行后端任务并以自然语言提供详细信息,作为集成式自助客户服务解决方案的一部分。
代码生成:帮助开发人员构建应用程序,查找代码中的错误并发现多种编程语言中的安全问题,甚至在它们之间进行“翻译”。
情感分析:分析文本,确定客户的语气,以便大规模了解客户反馈并帮助进行品牌声誉管理。
语言翻译:通过流畅的翻译和多语言功能,为各语言和地域的组织提供更广泛的覆盖范围。
LLM 的能力
https://datawhalechina.github.io/happy-llm/#/./chapter4/%E7%AC%AC%E5%9B%9B%E7%AB%A0%20%E5%A4%A7%E8%AF%AD%E8%A8%80%E6%A8%A1%E5%9E%8B
(1)涌现能力(Emergent Abilities)
区分 LLM 与传统 PLM 最显著的特征即是 LLM 具备 涌现能力 。涌现能力是指同样的模型架构与预训练任务下,某些能力在小型模型中不明显,但在大型模型中特别突出。可以类比到物理学中的相变现象,涌现能力的显现就像是模型性能随着规模增大而迅速提升,超过了随机水平,也就是我们常说的量变引起了质变。
具体来说,涌现能力可以定义为与某些复杂任务相关的能力。但一般而言,NLP 更关注的是它们具备的通用能力,也就是能够应用于解决各种 NLP 任务的能力。涌现能力是目前业界和学界对 LLM 保持较高的热情和关注的核心所在,即虽然 LLM 目前的能力、所能解决的任务与人类最终所期待的通用人工智能还存在不小的差距,但在涌现能力的作用下,我们相信随着研究的不断深入、高质量数据的不断涌现和更高效的模型架构及训练框架的出现,LLM 终能具备通用人工智能所需要具备的能力,从而给人类生活带来质变。
(2)上下文学习(In-context Learning)
上下文学习能力是由 GPT-3 首次引入的。具体而言,上下文学习是指允许语言模型在提供自然语言指令或多个任务示例的情况下,通过理解上下文并生成相应输出的方式来执行任务,而无需额外的训练或参数更新。
对传统 PLM,在经过高成本的预训练之后,往往还需要对指定的下游任务进行有监督微调。虽然传统 PLM 体量较小,对算力要求较低,但例如 BERT 类模型(0.5B 参数),进行有监督微调一般还是需要 10G 以上显存,有一定的算力成本。而同时,有监督微调的训练数据的成本更高。针对下游任务难度的不同,需要的训练样本数往往在 1k~数十k 不等,均需要进行人工标注,数据获取上有不小的成本。而具备上下文学习能力的 LLM 往往无需进行高成本的额外训练或微调,而可以通过少数示例或是调整自然语言指令,来处理绝大部分任务,从而大大节省了算力和数据成本。
上下文学习能力也正在引发 NLP 研究范式的变革。在传统 PLM 时代,解决 NLP 下游任务的一般范式是预训练-微调,即选用一个合适的预训练模型,针对自己的下游任务准备有监督数据来进行微调。而通过使用具备上下文学习能力的 LLM,一般范式开始向 Prompt Engineering 也就是调整 Prompt 来激发 LLM 的能力转变。例如,目前绝大部分 NLP 任务,通过调整 Prompt 或提供 1~5 个自然语言示例,就可以令 GPT-4 达到超过传统 PLM 微调的效果。
(3)指令遵循(Instruction Following)
通过使用自然语言描述的多任务数据进行微调,也就是所谓的 指令微调 ,LLM 被证明在同样使用指令形式化描述的未见过的任务上表现良好。也就是说,经过指令微调的 LLM 能够理解并遵循未见过的指令,并根据任务指令执行任务,而无需事先见过具体示例,这展示了其强大的泛化能力。
指令遵循能力意味我们不再需要每一件事都先教模型,然后它才能去做。我们只需要在指令微调阶段混合多种指令来训练其泛化能力,LLM 就可以处理人类绝大部分指令,即可以灵活地解决用户遇到的问题。这一点在 ChatGPT 上体现地尤为明显。ChatGPT 之所以能够具备极高的热度,其核心原因即在于其不再是仅能用于学界、业界研究的理论模型,而同样可以广泛地服务于各行各业用户。通过给 ChatGPT 输入指令,其可以写作文、编程序、批改试卷、阅读报纸等等。
指令遵循能力使 LLM 可以真正和多个行业结合起来,通过人工智能技术为人类生活的方方面面赋能,从而为人类带来质的改变。不管是目前大火的 Agent、WorkFlow,还是并不遥远的未来可能就会出现的全能助理、超级智能,其本质依赖的都是 LLM 的指令遵循能力。
(4)逐步推理(Step by Step Reasoning)
逻辑推理,尤其是涉及多个推理步骤的复杂推理任务,一直是 NLP 的攻关难点,也是人工智能难以得到普遍认可的重要原因。毕竟,如果一个模型不能解答基础的“鸡兔同笼”问题,或者不能识别语言中的逻辑陷阱,你很难认为它是“智能的”而非“智障的”。
但是,传统的 NLP 模型通常难以解决涉及多个推理步骤的复杂任务,例如数学问题。然而,LLM 通过采用思维链(Chain-of-Thought,CoT)推理策略,可以利用包含中间推理步骤的提示机制来解决这些任务,从而得出最终答案。据推测,这种能力可能是通过对代码的训练获得的。
逐步推理能力意味着 LLM 可以处理复杂逻辑任务,也就是说可以解决日常生活中需要逻辑判断的绝大部分问题,从而向“可靠的”智能助理迈出了坚实的一步。
这些独特能力是 LLM 区别于传统 PLM 的重要优势,也让 LLM 在处理各种任务时表现出色,使它们成为了解决复杂问题和应用于多领域的强大工具。正是因为涌现能力、上下文学习能力、指令遵循能力与逐步推理能力的存在,NLP 研究人员相信 LLM 是迈向通用人工智能,帮助人类社会实现生产力质变的重要途径。而事实上,目前已有众多基于 LLM 的应用,旨在利用 LLM 的独特能力显著提高生产力。例如,微软基于 GPT-4 推出的 Copilot,就基于 LLM 强大的指令遵循能力与逐步推理能力,通过提供代码补全、代码提示、代码编写等多种功能,辅助程序员更高效、便捷、精准地编写程序,极大提高了程序员的生产效率。
4.1.3 LLM 的特点
除上文讨论的 LLM 的核心能力外,LLM 还具备一些额外的、有趣或是危险的特点,这些特点也是 LLM 目前重要的研究方向,在此讨论其中一二:
(1)多语言支持
多语言、跨语言模型曾经是 NLP 的一个重要研究方向,但 LLM 由于需要使用到海量的语料进行预训练,训练语料往往本身就是多语言的,因此 LLM 天生即具有多语言、跨语言能力,只不过随着训练语料和指令微调的差异,在不同语言上的能力有所差异。由于英文高质量语料目前仍是占据大部分,以 GPT-4 为代表的绝大部分模型在英文上具有显著超越中文的能力。虽然都可以对多种语言进行处理,但针对中文进行额外训练和优化的国内模型(如文心一言、通义千问等)往往能够在中文环境上展现更优越的效果。
(2)长文本处理
由于能够处理多长的上下文文本,在一定程度上决定了模型的部分能力上限,LLM 往往比传统 PLM 更看重长文本处理能力。相对于以 512 token 为惯例的传统 PLM(如 BERT、T5等模型的最大上下文长度均为 512),LLM 在拓宽最大上下文长度方面可谓妙计频出。由于在海量分布式训练集群上进行训练,LLM 往往在训练时就支持 4k、8k 甚至 32k 的上下文长度。同时,LLM 大部分采用了旋转位置编码(Rotary Positional Encoding,RoPE)(或者同样具有外推能力的 AliBi)作为位置编码,具有一定的长度外推能力,也就是在推理时能够处理显著长于训练长度的文本。例如,InternLM 在 32k 长度上下文上进行了预训练,但通过 RoPE 能够实现 200k 长度的上下文处理。通过不断增强长文本处理能力,LLM 往往能够具备更强的信息阅读、信息总结能力,从而解决诸如要求 LLM 读完《红楼梦》并写一篇对应的高考作文的“世纪难题”。
(3)拓展多模态
LLM 的强大能力也为其带来了跨模态的强大表现。随着 LLM 的不断改进,通过为 LLM 增加额外的参数来进行图像表示,从而利用 LLM 的强大能力打造支持文字、图像双模态的模型,已经是一个成功的方法。通过引入 Adapter 层和图像编码器,并针对性地在图文数据上进行有监督微调,模型能够具备不错的图文问答甚至生成能力。在未来,如何对齐文本与图像的表示,从而打造更强大的多模态大模型,将 LLM 的能力辐射到更多模态,是一个重要的研究方向。
(4)挥之不去的幻觉
幻觉,是指 LLM 根据 Prompt 杜撰生成虚假、错误信息的表现。例如,当我们要求 LLM 生成一篇学术论文及其参考文献列表时,其往往会捏造众多看似“一本正经”实则完全不存在的论文和研究。幻觉问题是 LLM 的固有缺陷,也是目前 LLM 研究及应用的巨大挑战。尤其是在医学、金融学等非常强调精准、正确的领域,幻觉的存在可能造成非常严重的后果。目前也有很多研究提供了削弱幻觉的一些方法,如 Prompt 里进行限制、通过 RAG(检索增强生成)来指导生成等,但都还只能一定程度减弱幻觉而无法彻底根除。
除上述几点之外,LLM 还存在诸多可供研究的特点,例如我们将在下一节详细论述的 LLM 三阶段训练流程、LLM 的自我反思性等,此处就不一一列举赘述了。
什么是 LLM Agent?
https://datawhalechina.github.io/happy-llm/#/./chapter7/%E7%AC%AC%E4%B8%83%E7%AB%A0%20%E5%A4%A7%E6%A8%A1%E5%9E%8B%E5%BA%94%E7%94%A8
简单来说,大模型Agent是一个以LLM为核心“大脑”,并赋予其自主规划、记忆和使用工具能力的系统。 它不再仅仅是被动地响应用户的提示(Prompt),而是能够:
- 理解目标(Goal Understanding): 接收一个相对复杂或高层次的目标(例如,“帮我规划一个周末去北京的旅游行程并预订机票酒店”)。
- 自主规划(Planning): 将大目标分解成一系列可执行的小步骤(例如,“搜索北京景点”、“查询天气”、“比较机票价格”、“查找合适的酒店”、“调用预订API”等)。
- 记忆(Memory): 拥有短期记忆(记住当前任务的上下文)和长期记忆(从过去的交互或外部知识库中学习和检索信息)。
- 工具使用(Tool Use): 调用外部API、插件或代码执行环境来获取信息(如搜索引擎、数据库)、执行操作(如发送邮件、预订服务)或进行计算。
- 反思与迭代(Reflection & Iteration): (在更高级的Agent中)能够评估自己的行为和结果,从中学习并调整后续计划。
传统的LLM像一个知识渊博但只能纸上谈兵的图书馆员,而 LLM Agent 则更像一个全能的私人助理,不仅懂得多,还能跑腿办事,甚至能主动思考最优方案。
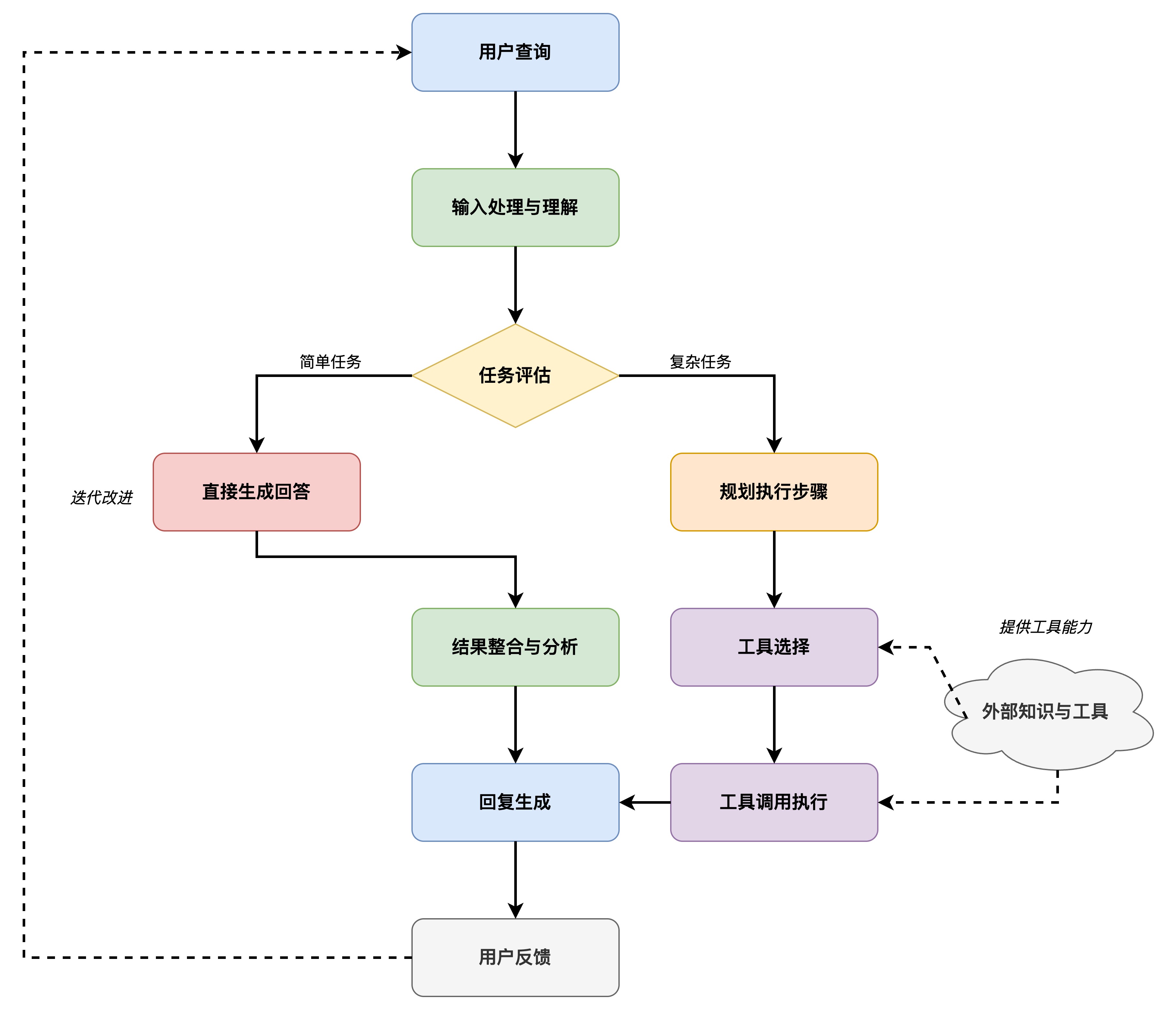
图7.7 Agent 工作原理
LLM Agent 通过将大型语言模型的强大语言理解和生成能力与规划、记忆和工具使用等关键模块相结合,实现了超越传统大模型的自主性和复杂任务处理能力,这种能力使得 LLM Agent 在许多垂直领域(如法律、医疗、金融等)都具有广泛的应用潜力,如图7.7所示 Agent 工作原理。
7.3.2 LLM Agent 的类型
虽然LLM Agent的概念还在快速发展中,但根据其设计理念和能力侧重,我们可以大致将其分为几类:
任务导向型Agent(Task-Oriented Agents):
- 特点: 专注于完成特定领域的、定义明确的任务,例如客户服务、代码生成、数据分析等。
- 工作方式: 通常有预设的流程和可调用的特定工具集。LLM主要负责理解用户意图、填充任务槽位、生成回应或调用合适- 的工具。
- 例子: 专门用于预订餐厅的聊天机器人、辅助编程的代码助手(如GitHub Copilot在某些高级功能上体现了Agent特性)。
规划与推理型Agent(Planning & Reasoning Agents):
- 特点: 强调自主分解复杂任务、制定多步计划,并根据环境反馈进行调整的能力。它们通常需要更强的推理能力。
- 工作方式: 常采用特定的思维框架,如ReAct (Reason+Act),让模型先进行“思考”(Reasoning)分析当前情况和所需行动,然后执行“行动”(Action)调用工具,再根据工具返回结果进行下一轮思考。Chain-of-Thought (CoT) 等提示工程技术也是其推理的基础。
- 例子: 需要整合网络搜索、计算器、数据库查询等多种工具来回答复杂问题的研究型Agent,或者能够自主完成“写一篇关于XX主题的报告,并配上相关数据图表”这类任务的Agent。
多Agent系统(Multi-Agent Systems):
- 特点: 由多个具有不同角色或能力的Agent协同工作,共同完成一个更宏大的目标。
- 工作方式: Agent之间可以进行通信、协作、辩论甚至竞争。例如,一个Agent负责规划,一个负责执行,一个负责审查。
- 例子: 模拟软件开发团队(产品经理Agent、程序员Agent、测试员Agent)来自动生成和测试代码;模拟一个公司组织结构来完成商业策划。AutoGen、ChatDev等框架支持这类系统的构建。
探索与学习型Agent(Exploration & Learning Agents):
- 特点: 这类Agent不仅执行任务,还能在与环境的交互中主动学习新知识、新技能或优化自身策略,类似于强化学习中的Agent概念。
- 工作方式: 可能包含更复杂的记忆和反思机制,能够根据成功或失败的经验调整未来的规划和行动。
- 例子: 能在未知软件环境中自主探索学习如何操作的Agent,或者在玩游戏时不断提升策略的Agent。



浙公网安备 33010602011771号