介绍H桥电机驱动电路
「来源: |凡亿PCB ID:FANYPCB」
【干货免费领】
凡亿学员 Altium 124讲63页超长学习笔记:点我
70G硬件设计资料汇总免费送:点我
射频没有前景?工程师该如何择业:点我
什么是H桥
因为电路长得像字母H而得名,通常它会包含四个独立控制的开关元器件,例如下图有四个MOSFET开关元器件Q1、Q2、Q3、Q4。
它们通常用于驱动电流较大的负载,比如电机。

H桥电路中间有一个直流电机M。
D1、D2、D3、D4是MOS-FET的续流二极管;
开关状态
下面以控制一个直流电机为例,对H桥的几种开关状态进行简单的介绍,其中正转和反转是人为规定的方向,实际工程中按照实际情况进行划分即可。
正转
通常H桥用来驱动感性负载,这里我们来驱动一个直流电机:
打开Q1和Q4关闭Q2和Q3此时假设电机正转,电流依次经过Q1、M、Q4 ,如下图中红色线条所示。

反转
另外一种状态则是电机反转,此时四个开关元器件的状态如下:
关闭Q1和Q4打开Q2和Q3此时电机反转,电流依次经过Q2、M、Q3 ,如下图中红色线条所示。

调速
如果要对直流电机调速,其中的一种方案就是:
关闭Q2和Q3打开Q1 ,Q4上给它输入50%占空比的PWM波形这样就达到了降低转速的效果,如果需要增加转速,则将输入PWM的占空比设置为100%,相关文章推荐:STM32中PWM的配置与应用详解。
电流方向如下图中红色线条所示。

停止状态
这里以电机从正转切换到停止状态为例。
正转时Q1和Q4是打开状态,这时候如果关闭Q1和Q4,直流电机内部可以等效成电感,也就是感性负载,电流不会突变,那么电流将继续保持原来的方向进行流动,这时候我们希望电机里的电流可以快速衰减。
去做到:不向那些“绝不可能认可你”的人寻求认可;
这里有两种办法。
第一种:
关闭Q1和Q4,这时候电流仍然会通过反向续流二极管进行流动,此时短暂打开Q1和Q3从而达到快速衰减电流的目的,电流方向如下图中红色线条所示。

第二种:
准备停止的时候,关闭Q1、打开Q2,这时候电流并不会衰减地很快,电流循环在Q2、M、Q4之间流动,通过MOS-FET的内阻将电能消耗掉。

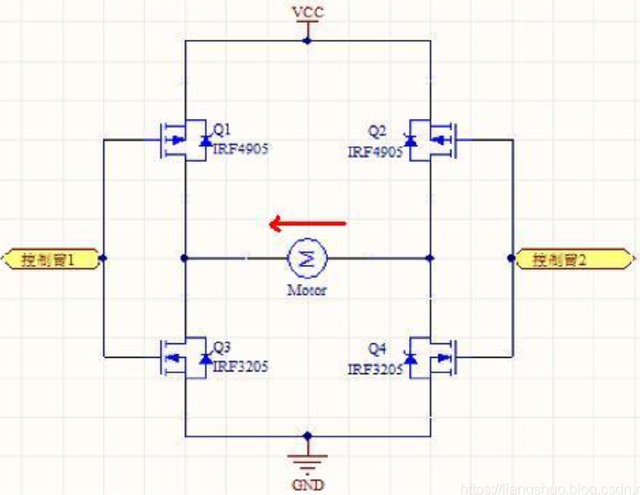
补充-另外一种H桥电路
上文中是包含4个N型MOS管的H桥,另外还有包含2个N型、2个P型MOS管的H桥,下图就是这种H桥电路。它由2个P型场效应管Q1、Q2与2个N型场效应管Q3、Q4组成,桥臂上的4个场效应管相当于四个开关。

相对于前文4个N型MOS管的H桥电路,此电路的一个优点就是无论控制臂状态如何(绝不允许悬空状态),H桥都不会出现“共态导通”(短路)。
MOS管开关电路原理
P型MOS管在栅极为低电平时导通,高电平时关闭。
N型MOS管在栅极为高电平时导通,低电平时关闭。
MOS相关文章请移步:认识MOS管:米勒效应、开关损耗以及参数匹配。
正转
场效应管是电压控制型元件,栅极通过的电流几乎为“零”。
正因为这个特点,在连接好上图电路后,控制臂1置高电平(U=VCC)、控制臂2置低电平(U=0)时,Q1、Q4关闭,Q2、Q3导通。
此时,电机左端低电平、右端高电平,所以电流沿箭头方向流动,设定此时为电机正转。
|本文转载自网络,如涉及作品内容、版权和其它问题,请于联系工作人员微(biyao3798),我们将在第一时间和您对接删除处理!
●【实用课程】找不到提高射频电路技能的途径?《90天射频电路开发入门到精通线上特训班》第三期11月30日开班,欲报从速...
●【技术文章】【原创干货】高速信号是否需要包地处理●【干货合集】收藏 | PCB生产工艺流程大合集
●【干货资料】104条PCB设计技巧问答|画板无忧!
●【技术干货】PADS学这个就够?无模命令整理大全