软件设计十一

 

 

实验11:装饰模式

本次实验属于模仿型实验,通过本次实验学生将掌握以下内容:

1、理解装饰模式的动机,掌握该模式的结构;

2、能够利用装饰模式解决实际问题。

 

 

 

 

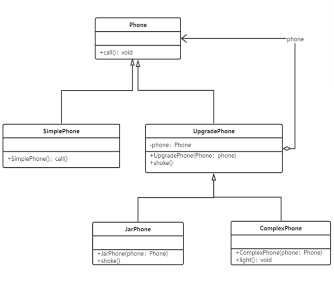
[实验任务一]:手机功能的升级

用装饰模式模拟手机功能的升级过程:简单的手机(SimplePhone)在接收来电时,会发出声音提醒主人;而JarPhone除了声音还能振动;更高级的手机(ComplexPhone)除了声音、振动外,还有灯光闪烁提示。

实验要求:

1.     提交类图;

 

 

2.     提交源代码;

//Phone.java

 

public interface  Phone {

        public void call();

}

//SimplePhone.java

 

public class SimplePhone implements Phone{

    public SimplePhone(){

        System.out.println("手机收到来电");

    }

    public void call(){

        System.out.println("发出声音:主人来电话啦!");

    }

}

//UpgradePhone.java

 

public class UpgradePhone implements Phone{

    private Phone phone;

    public UpgradePhone(Phone a){

        phone=a;

    }

    public void call(){

        phone.call();

    }

}

//JarPhone.java

 

public class JarPhone extends UpgradePhone{

    public JarPhone(Phone phone){

        super(phone);

        System.out.println("***增加振动的功能***");

    }

    public void shoke(){

        System.out.println("振动:嗡嗡嗡");

    }

}

//ComplexPhone.java

public class ComplexPhone extends UpgradePhone{

    public ComplexPhone(Phone phone){

        super(phone);

        System.out.println("***增加闪光功能***");

    }

    public void light(){

        System.out.println("灯光闪烁:咔嚓");

    }

}

//Main.java


public class Main {
    public static void main(String[] args) {
        // 创建一个简单的手机
       
Phone simplePhone = new SimplePhone();
        simplePhone.call();

        System.out.println();

        // 使用装饰模式为手机增加振动功能
       
Phone jarPhone = new JarPhone(simplePhone);
        jarPhone.call();
        ((JarPhone) jarPhone).shoke(); // 调用振动功能

       
System.out.println();

        // 使用装饰模式为手机增加闪光功能
       
Phone complexPhone = new ComplexPhone(simplePhone);
        complexPhone.call();
        ((ComplexPhone) complexPhone).light(); // 调用闪光功能

       
System.out.println();

        // 同时增加振动和闪光功能
       
Phone jarAndComplexPhone = new ComplexPhone(new JarPhone(simplePhone));
        jarAndComplexPhone.call();
        ((JarPhone) ((ComplexPhone) jarAndComplexPhone).phone).shoke(); // 调用振动功能
       
((ComplexPhone) jarAndComplexPhone).light(); // 调用闪光功能
   
}
}

 

3.     运行结果

 

 

 

 

posted @ 2024-11-13 09:48  连师傅只会helloword  阅读(19)  评论(0)    收藏  举报