CH390H与DM9051功能对比
1、CH390H简介
CH390H是一款自带10/100M以太网介质传输层(MAC)和物理层收发器(PHY)的工业级以太网控制器芯片,支持10BASE-T的CAT3、4、5和100BASE-TX的CAT5、6连接,支持HP Auto-MDIX,低功耗设计,符合IEEE 802.3u规范。
CH390H内置16K字节的SRAM,支持SPI串行接口,兼容各种MCU、MPU、DSP等控制器。
CH390H和DM9051同为QFN32封装,关键引脚例如并口、以太网端口和晶振引脚兼容,删减部分元器件或者改变元器件参数即可替代原有DM9051电路设计。CH390H具有功耗更低,内部集成50欧姆匹配电阻,外围精简,内置唯一以太网MAC地址等特点,使用起来更方便。

CH390H与DM9051的引脚配置对比图。
2、CH390H与DM9051性能对比
下表为CH390H与DM9051的性能参数对比:
|
|
CH390H |
DM9051 |
|
|
PHY |
10M/100M 自适应 |
10M/100M 自适应 |
|
|
MAC |
内置唯一以太网MAC地址 |
需额外购买或分配 |
|
|
接口 |
SPI接口(模式0和3) |
SPI接口(模式0和3) |
|
|
SRAM |
16K |
16K |
|
|
工作模式 |
半双工/全双工 |
半双工/全双工 |
|
|
工作电压 |
3.3V |
3.3V |
|
|
电流特性 |
100M 传输 |
57mA |
142mA |
|
10M 传输 |
54mA |
106mA |
|
|
PHY Power Down |
5.4mA |
11mA |
|
|
工作温度 |
-40~85℃ |
-40~85℃ |
|
|
芯片封装 |
QFN32 |
QFN32 |
|
|
附加功能 |
内置50Ω阻抗匹配电阻 内置晶体振荡器所需电容 |
- |
|
3、CH390H与DM9051硬件设计对比


CH390H由于采用了较新的技术,功耗更小,所需外围元器件更少,所以会有部分辅助引脚或者功能不完全兼容,电路和PCB存在差异,在进行电路设计时需要注意,具体如下:
(1)CH390H已内置晶体X1的部分振荡电容,匹配电容C7和C8可以根据晶体参数调节。对于负载电容为12pF的X1,无需C7和C8;对于负载电容为20pF的X1,C7和C8建议各15pF;
(2)CH390H已内置以太网50Ω阻抗匹配电阻,外部不要再接49.9Ω或 50Ω电阻,等效于电压驱动。而DM9051在设计电路时需要外接49.9Ω或 50Ω的下拉电阻;
(3)CH390H引脚2和引脚8之间可以连接也可以断开。而DM9051引脚2和引脚8之间需要连接。
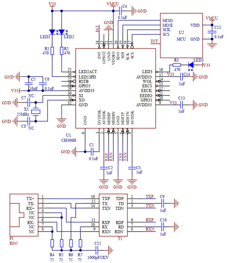
4、CH390H应用电路设计图


浙公网安备 33010602011771号