uri和uil介绍
URI 全称为 Uniform Resource Identifier,即统一资源标志符。URI目前包含URL,URN,URL是以地址的方式找到对应的资源,URN是以名称的方式找到资源,从他俩的介绍来看URL必须全网保持地址唯一,URN必须全网保持名称唯一。目前推广的只有URL,URN因为设计落地问题还没被推广。
URL 全称为 Universal Resource Locator,即统一资源定位符。
简单来说:URI:只要能标识资源的一切唯一标识都是URI(地址标识,名称标识, id标识....), URL只是标识唯一方式其中的一种(地址标识),所以URI包含URL。就是颜色(URI)与红色(URL)的区别,红色(URL)只是颜色(URI)的一种。
URL下拥有很多方案,常见的如下:


http的通讯结构:

http的方法:

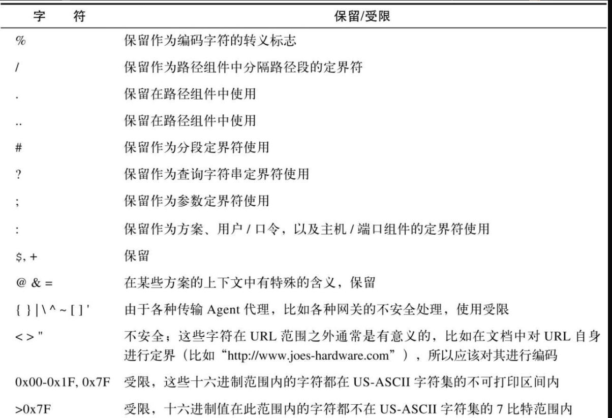
http,ftp......在发送请求时因为是采用ASCII编码,有的字符不在此编码范围内因此会造成混淆,所以在发送请求时若有特殊字符需对其进行编码,服务器也会对其进行解码,通常URL编码采用的是16进制的ASCII编码前面加个%如:

常见需要编码的字符:

http get请求响应示例图:

本文来自博客园,作者:~~mr.li~~,转载请注明原文链接:https://www.cnblogs.com/li-yan-long/p/15965701.html

浙公网安备 33010602011771号