vue 生命周期
有关vue的生命周期是重点,流程一定要清晰。

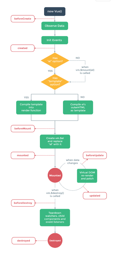
vue的生命生命周期可将其分为三个阶段,具体如下:
第一阶段:创建阶段:
①beforeCreate:这个阶段仅仅表示Vue实例被刚刚创建出来,但是还没有初始化好Vue实例中的数据和方法,所以在这里面是不能够调用data和methods的。
②created:这个阶段是最早能够访问Vue实例中保存的数据(data)和方法(methods)的地方。
当以上两步完成后,开始编译模板,根据data中的数据和指令生成HTML,但是并没有渲染到页面上,仅仅只会保存到内存中。(加强理解:什么叫根据data中的数据和指令生成HTML?我们在写HTML时,会将data中定义的数据以{{msg}}的方式写入dom节点中,但是在编译时,Vue帮我们做了一件事,即会在data中拿到msg的数据替换{{msg}},重新生成新的HTML)
③beforeMount:这一阶段完成了模板的编译,但是还没有挂载到页面上。并没有进行替换操作,此时还是{{msg}}
④mounted:Vue已经完成了模板的渲染,表示我们已经可以拿到界面上渲染的内容了,不再是{{msg}},而是msg对应的具体数据。
第二阶段:运行阶段
①beforeUpdate:mounted完成后,会实时监听data的变化,随时准备更新dom。一旦Vue实例中data数据发生了变化,最先执行这个方法。此时数据已经更新了,但是界面并没有更新。
②updated:这一阶段根据最新的数据重新生成渲染的内容,替换掉之前的内容
第三阶段:销毁阶段(可以用v-if来模拟,v-if的实质是将对应的组件直接删除和重新创建。)
①beforeDestory:这个阶段实例准备销毁,但还未被销毁,只要组件不被销毁,就不会走这个阶段,这个阶段也是我们最后能访问到Vue实例中data和methods的地方。
②destoryed:组件完全销毁时调用,这个方法中不可以操作data和methods。
浙公网安备 33010602011771号