Kubenetes-二进制部署
初始化
略,参考我的另外一篇博客
初始化点击跳转
安装包证书部署
下载安装包
- 下载地址:Github | kubernetes 版本列表

- 主节点上传解压
tar -zxvf kubernetes-server-linux-amd64.tar.gz
cd kubernetes/server/bin/
ln -sf kubernetes/server/bin/* /usr/local/bin/
for i in Y11 Y12 Y13;do scp kube-apiserver kube-aggregator kube-controller-manager kubectl kubelet kube-proxy kube-scheduler $i:/usr/local/bin;done
- node 组件复制
for i in Y14 Y15;do scp kubelet kube-proxy $i:/usr/local/bin;done
证书创建和分发
- 从 K 8 S 的 1.8 版本开始,各组件就需要使用 TLS 证书对通信加密,也就是每个集群都需要独立的 CA 证书体系。
- CA 证书则有以下三种
- easyrsa
- openssl
- cfssl
- 这里我们选用的是 cfssl 证书
安装 CFSSL
- 下载,如果无法 wget 可以直接浏览器链接下载上传
wget https://github.com/cloudflare/cfssl/releases/download/v1.6.1/cfssl_1.6.1_linux_amd64
wget https://github.com/cloudflare/cfssl/releases/download/v1.6.1/cfssl-certinfo_1.6.1_linux_amd64
wget https://github.com/cloudflare/cfssl/releases/download/v1.6.1/cfssljson_1.6.1_linux_amd64
- 所有 Master 节点生成证书目录
mkdir -p /etc/etcd/ssl
mkdir -p /etc/kubernetes/pki
- 选一个主节点上传文件修改名称
mv cfssl_1.6.1_linux_amd64 cfssl
mv cfssl-certinfo_1.6.1_linux_amd64 cfssl-certinfo
mv cfssljson_1.6.1_linux_amd64 cfssljson

- 赋权移动
chmod +x cfssl*
mv cfssl* /usr/local/bin/
- 在一个节点上创建证书目录,并创建
ca-config.json,用来生成 CA 证书。- 注意:后续的证书生成操作都在 ssl 目录中进行,如果产生无法读取配置文件的报错,需要检查工作目录是否为 ssl 目录。
cd ~
mkdir ssl && cd ssl
- 创建根证书的配置文件
vim ca-config.json
{
"signing": {
"default": {
"expiry": "876000h"
},
"profiles": {
"kubernetes": {
"usages": [
"signing",
"key encipherment",
"server auth",
"client auth"
],
"expiry": "876000h"
}
}
}
}
signing: 表示该证书可用于签名其它证书;生成的 ca.pem 证书中 CA=TRUE;
server auth: 表示 client 可以用该 CA 对 server 提供的证书进行验证;
client auth: 表示 server 可以用该 CA 对 client 提供的证书进行验证;
创建 K 8 S 集群证书
创建 etcd 根证书
vim etcd-ca-csr.json
{
"CN": "etcd",
"key": {
"algo": "rsa",
"size": 2048
},
"names": [
{
"C": "CN",
"ST": "Beijing",
"L": "Beijing",
"O": "etcd",
"OU": "Etcd Security"
}
],
"ca": {
"expiry": "876000h"
}
}
- 生成并查看
cfssl gencert -initca etcd-ca-csr.json | cfssljson -bare /etc/etcd/ssl/etcd-ca
ls /etc/etcd/ssl/

生成 etcd 客户端证书
- 生成证书请求文件
[root@Y11 ssl]# vim etcd-csr.json
{
"CN": "etcd",
"key": {
"algo": "rsa",
"size": 2048
},
"names": [
{
"C": "CN",
"ST": "Beijing",
"L": "Beijing",
"O": "etcd",
"OU": "Etcd Security"
}
]
}
- 生成 etcd 客户端证书
cfssl gencert \
-ca=/etc/etcd/ssl/etcd-ca.pem \
-ca-key=/etc/etcd/ssl/etcd-ca-key.pem \
-config=ca-config.json \
-hostname=127.0.0.1,192.168.45.11,192.168.45.12,192.168.45.13,master4,master5 \
-profile=kubernetes \
etcd-csr.json | cfssljson -bare /etc/etcd/ssl/etcd

- 拷贝证书到其它 etcd节点
masternode="Y11 Y12 Y13"
for i in $masternode;do scp -r /etc/etcd/ssl/*.pem $i:/etc/etcd/ssl/;done
- etcd 节点创建软链接
ln -s /etc/etcd/ssl /etc/kubernetes/pki/etcd
CA 证书
- ca 请求根证书配置文件
vim ca-csr.json
{
"CN": "kubernetes",
"key": {
"algo": "rsa",
"size": 2048
},
"names": [
{
"C": "CN",
"ST": "Beijing",
"L": "Beijing",
"O": "Kubernetes",
"OU": "Kubernetes-manual"
}
],
"ca": {
"expiry": "876000h"
}
}
- 生成 k8s CA 证书
cfssl gencert -initca ca-csr.json | cfssljson -bare /etc/kubernetes/pki/ca
ls /etc/kubernetes/pki/

API 证书
- 创建 api-server csr 文件
vim apiserver-csr.json
{
"CN": "kube-apiserver",
"key": {
"algo": "rsa",
"size": 2048
},
"names": [
{
"C": "CN",
"ST": "Beijing",
"L": "Beijing",
"O": "Kubernetes",
"OU": "Kubernetes-manual"
}
]
}
- 创建 api-server 客户端证书
cfssl gencert -ca=/etc/kubernetes/pki/ca.pem -ca-key=/etc/kubernetes/pki/ca-key.pem -config=ca-config.json -hostname=127.0.0.1,192.168.45.88,10.96.0.1,kubernetes,kubernetes.default,kubernetes.default.svc,kubernetes.default.svc.cluster,kubernetes.default.svc.cluster.local,192.168.45.11,192.168.45.12,192.168.45.13 -profile=kubernetes apiserver-csr.json | cfssljson -bare /etc/kubernetes/pki/apiserver
ls /etc/kubernetes/pki/

front-proxy 证书
- 创建 front-proxy-ca 配置文件
vim front-proxy-ca-csr.json
{
"CN": "kubernetes",
"key": {
"algo": "rsa",
"size": 2048
}
}
- 生成 front-proxy-ca 证书
cfssl gencert -initca front-proxy-ca-csr.json | cfssljson -bare /etc/kubernetes/pki/front-proxy-ca

- 生成 front-proxy-client 证书
vim front-proxy-client-csr.json
{
"CN": "front-proxy-client",
"key": {
"algo": "rsa",
"size": 2048
}
}
- 生成证书
cfssl gencert -ca=/etc/kubernetes/pki/front-proxy-ca.pem -ca-key=/etc/kubernetes/pki/front-proxy-ca-key.pem -config=ca-config.json -profile=kubernetes front-proxy-client-csr.json | cfssljson -bare /etc/kubernetes/pki/front-proxy-client
Controller Manager 证书并配置其文件
- 配置文件
vim manager-csr.json
{
"CN": "system:kube-controller-manager",
"key": {
"algo": "rsa",
"size": 2048
},
"names": [
{
"C": "CN",
"ST": "Beijing",
"L": "Beijing",
"O": "system:kube-controller-manager",
"OU": "Kubernetes-manual"
}
]
}
- 生成
cfssl gencert \
-ca=/etc/kubernetes/pki/ca.pem \
-ca-key=/etc/kubernetes/pki/ca-key.pem \
-config=ca-config.json \
-profile=kubernetes \
manager-csr.json | cfssljson -bare /etc/kubernetes/pki/controller-manager

- 以下类似的命令用于将证书跟相关配置写入对应组件的配置文件之中
- 集群参数设置
kubectl config set-cluster kubernetes \
--certificate-authority=/etc/kubernetes/pki/ca.pem \
--embed-certs=true \
--server=https://192.168.45.88:16443 \
--kubeconfig=/etc/kubernetes/controller-manager.kubeconfig

- 下面这条命令的作用是将由 kube-controller-manager 使用的凭据信息添加到 kubeconfig 文件中,并为此添加一个新的 entry。
kubectl config set-credentials system:kube-controller-manager \
--client-certificate=/etc/kubernetes/pki/controller-manager.pem \
--client-key=/etc/kubernetes/pki/controller-manager-key.pem \
--embed-certs=true \
--kubeconfig=/etc/kubernetes/controller-manager.kubeconfig

- 设置上文参数
- 这个命令的作用是为 kube-controller-manager 配置 kubeconfig 文件中的上下文。
- 一个上下文(context)包含了一个集群(cluster)
- 一个用户(user)和一个命名空间(namespace),用于描述访问 Kubernetes 集群时的基本上下文信息。
kubectl config set-context system:kube-controller-manager@kubernetes \
--cluster=kubernetes \
--user=system:kube-controller-manager \
--kubeconfig=/etc/kubernetes/controller-manager.kubeconfig

- 设置默认上下文环境
kubectl config use-context system:kube-controller-manager@kubernetes \
--kubeconfig=/etc/kubernetes/controller-manager.kubeconfig

创建 scheduller 证书并配置其文件
- 编辑配置文件
vim scheduler-csr.json
{
"CN": "system:kube-scheduler",
"key": {
"algo": "rsa",
"size": 2048
},
"names": [
{
"C": "CN",
"ST": "Beijing",
"L": "Beijing",
"O": "system:kube-scheduler",
"OU": "Kubernetes-manual"
}
]
}
- 生成证书
cfssl gencert -ca=/etc/kubernetes/pki/ca.pem -ca-key=/etc/kubernetes/pki/ca-key.pem -config=ca-config.json -profile=kubernetes scheduler-csr.json | cfssljson -bare /etc/kubernetes/pki/scheduler
ls /etc/kubernetes/pki/

- 设置集群参数
- 命令会将相关参数写入到配置文件
/etc/kubernetes/scheduler.kubeconfig中
- 命令会将相关参数写入到配置文件
kubectl config set-cluster kubernetes \
--certificate-authority=/etc/kubernetes/pki/ca.pem \
--embed-certs=true \
--server=https://192.168.45.88:16443 \
--kubeconfig=/etc/kubernetes/scheduler.kubeconfig
- 授权参数
kubectl config set-credentials system:kube-scheduler \
--client-certificate=/etc/kubernetes/pki/scheduler.pem \
--client-key=/etc/kubernetes/pki/scheduler-key.pem \
--embed-certs=true \
--kubeconfig=/etc/kubernetes/scheduler.kubeconfig
- 设置上下文参数
kubectl config set-context system:kube-scheduler@kubernetes \
--cluster=kubernetes \
--user=system:kube-scheduler \
--kubeconfig=/etc/kubernetes/scheduler.kubeconfig

- 设置默认上下文环境
kubectl config use-context system:kube-scheduler@kubernetes \
--kubeconfig=/etc/kubernetes/scheduler.kubeconfig
创建 admin 证书
- 编辑配置文件
vim admin-csr.json
{
"CN": "admin",
"key": {
"algo": "rsa",
"size": 2048
},
"names": [
{
"C": "CN",
"ST": "Beijing",
"L": "Beijing",
"O": "system:masters",
"OU": "Kubernetes-manual"
}
]
}
- 生成证书
cfssl gencert -ca=/etc/kubernetes/pki/ca.pem -ca-key=/etc/kubernetes/pki/ca-key.pem -config=ca-config.json -profile=kubernetes admin-csr.json | cfssljson -bare /etc/kubernetes/pki/admin
- 设置集群参数
kubectl config set-cluster kubernetes \
--certificate-authority=/etc/kubernetes/pki/ca.pem \
--embed-certs=true \
--server=https://192.168.45.88:16443 \
--kubeconfig=/etc/kubernetes/admin.kubeconfig
- 设置用户号凭证
kubectl config set-credentials kubernetes-admin \
--client-certificate=/etc/kubernetes/pki/admin.pem \
--embed-certs=true \
--client-key=/etc/kubernetes/pki/admin-key.pem \
--kubeconfig=/etc/kubernetes/admin.kubeconfig
- 上下文参数
kubectl config set-context kubernetes-admin@kubernetes \
--cluster=kubernetes \
--user=kubernetes-admin \
--kubeconfig=/etc/kubernetes/admin.kubeconfig
- 设置默认上下文环境
kubectl config use-context kubernetes-admin@kubernetes \
--kubeconfig=/etc/kubernetes/admin.kubeconfig

生成 service-account 的 key
- openssl 生成key
openssl genrsa -out /etc/kubernetes/pki/sa.key 2048
openssl rsa -in /etc/kubernetes/pki/sa.key -pubout -out /etc/kubernetes/pki/sa.pub
拷贝证书到其它master
for i in Y12 Y13;do scp -r /etc/kubernetes/* $i:/etc/kubernetes/;done

ETCD 集群部署
- 获取二进制包
wget https://storage.googleapis.com/etcd/v3.4.13/etcd-v3.4.13-linux-amd64.tar.gz
- 初始化,拷贝到其它主节点
tar -zxvf etcd-v3.4.13-linux-amd64.tar.gz
cd etcd-v3.4.13-linux-amd64
for i in Y11 Y12 Y13;do scp etcd etcdctl $i:/usr/local/bin/;done
- 调整 ETCD 配置文件
vim /etc/etcd/etcd.config.yml
name: 'Y11'
data-dir: /var/lib/etcd
wal-dir: /var/lib/etcd/wal
snapshot-count: 5000
heartbeat-interval: 100
election-timeout: 1000
quota-backend-bytes: 0
listen-peer-urls: 'https://192.168.45.11:2380'
listen-client-urls: 'https://192.168.45.11:2379,http://127.0.0.1:2379'
max-snapshots: 3
max-wals: 5
cors:
initial-advertise-peer-urls: 'https://192.168.45.11:2380'
advertise-client-urls: 'https://192.168.45.11:2379'
discovery:
discovery-fallback: 'proxy'
discovery-proxy:
discovery-srv:
initial-cluster: 'Y11=https://192.168.45.11:2380,Y12=https://192.168.45.12:2380,Y13=https://192.168.45.13:2380'
initial-cluster-token: 'etcd-k8s-cluster'
initial-cluster-state: 'new'
strict-reconfig-check: false
enable-v2: true
enable-pprof: true
proxy: 'off'
proxy-failure-wait: 5000
proxy-refresh-interval: 30000
proxy-dial-timeout: 1000
proxy-write-timeout: 5000
proxy-read-timeout: 0
client-transport-security:
cert-file: '/etc/kubernetes/pki/etcd/etcd.pem'
key-file: '/etc/kubernetes/pki/etcd/etcd-key.pem'
client-cert-auth: true
trusted-ca-file: '/etc/kubernetes/pki/etcd/etcd-ca.pem'
auto-tls: true
peer-transport-security:
cert-file: '/etc/kubernetes/pki/etcd/etcd.pem'
key-file: '/etc/kubernetes/pki/etcd/etcd-key.pem'
peer-client-cert-auth: true
trusted-ca-file: '/etc/kubernetes/pki/etcd/etcd-ca.pem'
auto-tls: true
debug: false
log-package-levels:
log-outputs: [default]
force-new-cluster: false
- 创建 ETCD 的系统服务文件
vim /usr/lib/systemd/system/etcd.service
[Unit]
Description=Etcd Service
Documentation=https://coreos.com/etcd/docs/latest/
After=network.target
[Service]
Type=notify
ExecStart=/usr/local/bin/etcd --config-file=/etc/etcd/etcd.config.yml
Restart=on-failure
RestartSec=10
LimitNOFILE=65536
[Install]
WantedBy=multi-user.target
Alias=etcd3.service
- 拷贝配置文件和服务文件到其它节点
for i in Y12 Y13;do scp /etc/etcd/etcd.config.yml $i:/etc/etcd;scp /usr/lib/systemd/system/etcd.service $i:/usr/lib/systemd/system/;done
- Y 12 主节点修改配置文件
[root@Y12 ~]# sed -i '/Y11/! s/192.168.45.11/192.168.45.12/g' /etc/etcd/etcd.config.yml
[root@Y12 ~]# sed -i '/initial-cluster/! s/Y11/Y12/g' /etc/etcd/etcd.config.yml
- Y 13 主节点修改配置文件
[root@Y13 ~]# sed -i '/Y11/! s/192.168.45.11/192.168.45.13/g' /etc/etcd/etcd.config.yml
[root@Y13 ~]# sed -i '/initial-cluster/! s/Y11/Y13/g' /etc/etcd/etcd.config.yml
- 所有节点同时一起启动 ETCD
- 注意:这里是需要一起启动的,这样才能准确建立集群关系。
systemctl daemon-reload
systemctl enable --now etcd
systemctl status etcd
- 集群验证一
etcdctl --endpoints=https://192.168.45.11:2379,https://192.168.45.12:2379,https://192.168.45.13:2379 \
--cacert=/etc/etcd/ssl/etcd-ca.pem \
--cert=/etc/etcd/ssl/etcd.pem \
--key=/etc/etcd/ssl/etcd-key.pem endpoint status --write-out=table

- 集群验证二
etcdctl --endpoints=https://192.168.45.11:2379,https://192.168.45.12:2379,https://192.168.45.13:2379 \
--cacert=/etc/etcd/ssl/etcd-ca.pem \
--cert=/etc/etcd/ssl/etcd.pem \
--key=/etc/etcd/ssl/etcd-key.pem endpoint health

- 集群验证三
etcdctl --endpoints=https://192.168.45.11:2379,https://192.168.45.12:2379,https://192.168.45.13:2379 \
--cacert=/etc/etcd/ssl/etcd-ca.pem \
--cert=/etc/etcd/ssl/etcd.pem \
--key=/etc/etcd/ssl/etcd-key.pem member list

Master节点部署服务
- 创建 api-server 系统服务
vim /usr/lib/systemd/system/kube-apiserver.service
[Unit]
Description=Kubernetes API Server
Documentation=https://github.com/kubernetes/kubernetes
After=network.target
[Service]
ExecStart=/usr/local/bin/kube-apiserver \
--v=2 \
--logtostderr=true \
--allow-privileged=true \
--bind-address=0.0.0.0 \
--secure-port=6443 \
--insecure-port=0 \
--advertise-address=192.168.45.11 \
--service-cluster-ip-range=10.96.0.0/16 \
--service-node-port-range=30000-32767 \
--etcd-servers=https://192.168.45.11:2379,https://192.168.45.12:2379,https://192.168.45.13:2379 \
--etcd-cafile=/etc/etcd/ssl/etcd-ca.pem \
--etcd-certfile=/etc/etcd/ssl/etcd.pem \
--etcd-keyfile=/etc/etcd/ssl/etcd-key.pem \
--client-ca-file=/etc/kubernetes/pki/ca.pem \
--tls-cert-file=/etc/kubernetes/pki/apiserver.pem \
--tls-private-key-file=/etc/kubernetes/pki/apiserver-key.pem \
--kubelet-client-certificate=/etc/kubernetes/pki/apiserver.pem \
--kubelet-client-key=/etc/kubernetes/pki/apiserver-key.pem \
--service-account-key-file=/etc/kubernetes/pki/sa.pub \
--service-account-signing-key-file=/etc/kubernetes/pki/sa.key \
--service-account-issuer=https://kubernetes.default.svc.cluster.local \
--kubelet-preferred-address-types=InternalIP,ExternalIP,Hostname \
--enable-admission-plugins=NamespaceLifecycle,LimitRanger,ServiceAccount,DefaultStorageClass,DefaultTolerationSeconds,NodeRestriction,ResourceQuota \
--authorization-mode=Node,RBAC \
--enable-bootstrap-token-auth=true \
--requestheader-client-ca-file=/etc/kubernetes/pki/front-proxy-ca.pem \
--proxy-client-cert-file=/etc/kubernetes/pki/front-proxy-client.pem \
--proxy-client-key-file=/etc/kubernetes/pki/front-proxy-client-key.pem \
--requestheader-allowed-names=aggregator \
--requestheader-group-headers=X-Remote-Group \
--requestheader-extra-headers-prefix=X-Remote-Extra- \
--requestheader-username-headers=X-Remote-User
# --token-auth-file=/etc/kubernetes/token.csv
Restart=on-failure
RestartSec=10s
LimitNOFILE=65535
[Install]
WantedBy=multi-user.target
- 拷贝文件到其它节点
for i in Y12 Y13;do scp /usr/lib/systemd/system/kube-apiserver.service $i:/usr/lib/systemd/system/; done
- 修改其它节点的 Service 文件
[root@Y12 ~]# sed -i '/etcd-servers/! s/192.168.45.11/192.168.45.12/g' /usr/lib/systemd/system/kube-apiserver.service
[root@Y13 ~]# sed -i '/etcd-servers/! s/192.168.45.11/192.168.45.13/g' /usr/lib/systemd/system/kube-apiserver.service
- 启动 api-server
systemctl daemon-reload
systemctl enable --now kube-apiserver
systemctl status -l kube-apiserver
-
发生报错一
- 缺证书,需要生成 [[2.1-K8S-二进制部署#front-proxy 证书|front-proxy]] 证书

- 缺证书,需要生成 [[2.1-K8S-二进制部署#front-proxy 证书|front-proxy]] 证书
-
重新启动生效

-
发生报错二 (正常不影响)
controlbuf.go: 508] transport: loopyWriter.run returning. connection error: desc = "transport is closing"

-
测试 api 连接
curl --insecure https://192.168.45.11:6443/

部署 Controller Manager
- 编辑配置文件
vim /usr/lib/systemd/system/kube-controller-manager.service
[Unit]
Description=Kubernetes Controller Manager
Documentation=https://github.com/kubernetes/kubernetes
After=network.target
[Service]
ExecStart=/usr/local/bin/kube-controller-manager \
--v=2 \
--logtostderr=true \
--bind-address=127.0.0.1 \
--root-ca-file=/etc/kubernetes/pki/ca.pem \
--cluster-signing-cert-file=/etc/kubernetes/pki/ca.pem \
--cluster-signing-key-file=/etc/kubernetes/pki/ca-key.pem \
--service-account-private-key-file=/etc/kubernetes/pki/sa.key \
--kubeconfig=/etc/kubernetes/controller-manager.kubeconfig \
--leader-elect=true \
--use-service-account-credentials=true \
--node-monitor-grace-period=40s \
--node-monitor-period=5s \
--pod-eviction-timeout=2m0s \
--controllers=*,bootstrapsigner,tokencleaner \
--allocate-node-cidrs=true \
--cluster-cidr=172.168.0.0/16 \
--requestheader-client-ca-file=/etc/kubernetes/pki/front-proxy-ca.pem \
--node-cidr-mask-size=24
Restart=always
RestartSec=10s
[Install]
WantedBy=multi-user.target
- 拷贝到其它节点
for i in Y12 Y13;do scp /usr/lib/systemd/system/kube-controller-manager.service $i:/usr/lib/systemd/system/;done

- 所有主节点启动服务
systemctl daemon-reload
systemctl enable --now kube-controller-manager
systemctl status kube-controller-manager
部署 Scheduller
- 创建服务文件
vim /usr/lib/systemd/system/kube-scheduler.service
[Unit]
Description=Kubernetes Scheduler
Documentation=https://github.com/kubernetes/kubernetes
After=network.target
[Service]
ExecStart=/usr/local/bin/kube-scheduler \
--v=2 \
--logtostderr=true \
--address=127.0.0.1 \
--leader-elect=true \
--kubeconfig=/etc/kubernetes/scheduler.kubeconfig
Restart=always
RestartSec=10s
[Install]
WantedBy=multi-user.target
- 拷贝到其它节点
for i in Y12 Y13;do scp /usr/lib/systemd/system/kube-scheduler.service $i:/usr/lib/systemd/system/;done
- 所有主节点启动服务
systemctl daemon-reload
systemctl enable --now kube-scheduler
systemctl status kube-scheduler
- 发生报错,重做证书,并重启服务解决。

创建 bootstrap
概念
-
在二进制安装 Kubernetes 时,我们需要为每一个工作节点上的 Kubelet 分别生成一个证书。
- 由于工作节点可能很多,手动生成 Kubelet 证书的过程会比较繁琐。
-
解决问题: Kubernetes 提供了 TLS bootstrapping 的方式来简化 Kubelet 证书的生成过程。
-
原理: 预先提供一个 bootstrapping token,kubelet 通过该 kubelet 调用 kube-apiserver 的证书签发 API 来生成自己需要的证书。
工作流程
- 调用 kube-apiserver 生成一个 bootstrap token。
- 将该 bootstrap token 写入到一个 kubeconfig 文件中,作为 kubelet 调用 kube-apiserver 的客户端验证方式。
- 通过
--bootstrap-kubeconfig启动参数将 bootstrap token 传递给 kubelet 进程。 - Kubelet 采用 bootstrap token 调用 kube-apiserver API,生成自己所需的服务器和客户端证书。
- 证书生成后,Kubelet 采用生成的证书和 kube-apiserver 进行通信,并删除本地的 kubeconfig 文件,以避免 bootstrap token 泄漏风险。
部署
- 设置集群参数
kubectl config set-cluster kubernetes \
--certificate-authority=/etc/kubernetes/pki/ca.pem \
--embed-certs=true \
--server=https://192.168.45.88:16443 \
--kubeconfig=/etc/kubernetes/bootstrap-kubelet.kubeconfig

- 设置用户凭证
kubectl config set-credentials tls-bootstrap-token-user --token=c8ad9c.2e4d610cf3e7426e --kubeconfig=/etc/kubernetes/bootstrap-kubelet.kubeconfig
- 设置上下文
kubectl config set-context tls-bootstrap-token-user@kubernetes --cluster=kubernetes --user=tls-bootstrap-token-user --kubeconfig=/etc/kubernetes/bootstrap-kubelet.kubeconfig
- 设置默认上下文环境
kubectl config use-context tls-bootstrap-token-user@kubernetes --kubeconfig=/etc/kubernetes/bootstrap-kubelet.kubeconfig
- 拷贝到其它主节点
mkdir -p /root/.kube;cp /etc/kubernetes/admin.kubeconfig /root/.kube/config
for i in Y12 Y13;do ssh $i mkdir -p /root/.kube;scp /root/.kube/config $i:/root/.kube/;done
kubectl get cs
- 查看组件情况
kubectl get cs

配置 kubectl 子命令补全
- 这里个软件
bash-completion可以适配很多命令 - 控制节点配置,这里仅在 Y 11 配置
yum install -y bash-completion
source /usr/share/bash-completion/bash_completion
source <(kubectl completion bash)
kubectl completion bash > ~/.kube/completion.bash.inc
source '/root/.kube/completion.bash.inc'
source $HOME/.bash_profile
- 设置开机生效
echo "source <(kubectl completion bash)" >> ~/.bashrc
创建自动认证 Secret 资源
vim bootstrap.secret.yaml
apiVersion: v1
kind: Secret
metadata:
name: bootstrap-token-c8ad9c
namespace: kube-system
type: bootstrap.kubernetes.io/token
stringData:
description: "The default bootstrap token generated by 'kubelet '."
token-id: c8ad9c
token-secret: 2e4d610cf3e7426e
usage-bootstrap-authentication: "true"
usage-bootstrap-signing: "true"
auth-extra-groups: system:bootstrappers:default-node-token,system:bootstrappers:worker,system:bootstrappers:ingress
---
apiVersion: rbac.authorization.k8s.io/v1
kind: ClusterRoleBinding
metadata:
name: kubelet-bootstrap
roleRef:
apiGroup: rbac.authorization.k8s.io
kind: ClusterRole
name: system:node-bootstrapper
subjects:
- apiGroup: rbac.authorization.k8s.io
kind: Group
name: system:bootstrappers:default-node-token
---
apiVersion: rbac.authorization.k8s.io/v1
kind: ClusterRoleBinding
metadata:
name: node-autoapprove-bootstrap
roleRef:
apiGroup: rbac.authorization.k8s.io
kind: ClusterRole
name: system:certificates.k8s.io:certificatesigningrequests:nodeclient
subjects:
- apiGroup: rbac.authorization.k8s.io
kind: Group
name: system:bootstrappers:default-node-token
---
apiVersion: rbac.authorization.k8s.io/v1
kind: ClusterRoleBinding
metadata:
name: node-autoapprove-certificate-rotation
roleRef:
apiGroup: rbac.authorization.k8s.io
kind: ClusterRole
name: system:certificates.k8s.io:certificatesigningrequests:selfnodeclient
subjects:
- apiGroup: rbac.authorization.k8s.io
kind: Group
name: system:nodes
---
apiVersion: rbac.authorization.k8s.io/v1
kind: ClusterRole
metadata:
annotations:
rbac.authorization.kubernetes.io/autoupdate: "true"
labels:
kubernetes.io/bootstrapping: rbac-defaults
name: system:kube-apiserver-to-kubelet
rules:
- apiGroups:
- ""
resources:
- nodes/proxy
- nodes/stats
- nodes/log
- nodes/spec
- nodes/metrics
verbs:
- "*"
---
apiVersion: rbac.authorization.k8s.io/v1
kind: ClusterRoleBinding
metadata:
name: system:kube-apiserver
namespace: ""
roleRef:
apiGroup: rbac.authorization.k8s.io
kind: ClusterRole
name: system:kube-apiserver-to-kubelet
subjects:
- apiGroup: rbac.authorization.k8s.io
kind: User
name: kube-apiserver
kubectl create -f bootstrap.secret.yaml

Node 节点部署
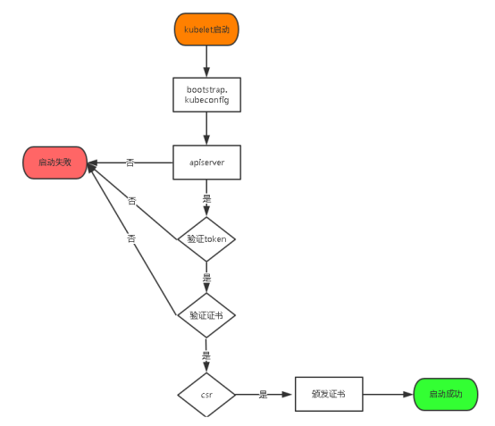
Node 节点的认证流程图

全节点部署 kubelet
- 拷贝 etcd/ca/front-proxy 证书到 node 节点
for i in Y14 Y15;do ssh $i mkdir -p /etc/etcd/ssl /etc/kubernetes/pki/;scp /etc/etcd/ssl/{etcd-ca.pem,etcd.pem,etcd-key.pem} $i:/etc/etcd/ssl;scp /etc/kubernetes/pki/{ca.pem,ca-key.pem,front-proxy-ca.pem} $i:/etc/kubernetes/pki/;done
- 拷贝
bootstrap-kubelet.kubeconfig到其它节点
for i in Y12 Y13 Y14 Y15;do scp /etc/kubernetes/bootstrap-kubelet.kubeconfig $i:/etc/kubernetes/ ;done
- 所有节点编写服务启动文件
vim /usr/lib/systemd/system/kubelet.service
[Unit]
Description=Kubernetes Kubelet
After=docker.service
Requires=docker.service
[Service]
ExecStart=/usr/local/bin/kubelet
Restart=on-failure
KillMode=process
[Install]
WantedBy=multi-user.target
- 所有节点编写 kubeadm.conf 服务启动配置文件
mkdir /etc/systemd/system/kubelet.service.d/
vim /etc/systemd/system/kubelet.service.d/10-kubeadm.conf
[Service]
Environment="KUBELET_KUBECONFIG_ARGS=--bootstrap-kubeconfig=/etc/kubernetes/bootstrap-kubelet.kubeconfig --kubeconfig=/etc/kubernetes/kubelet.kubeconfig"
Environment="KUBELET_SYSTEM_ARGS=--network-plugin=cni --cni-conf-dir=/etc/cni/net.d --cni-bin-dir=/opt/cni/bin"
Environment="KUBELET_CONFIG_ARGS=--config=/etc/kubernetes/kubelet-conf.yml --pod-infra-container-image=registry.cn-hangzhou.aliyuncs.com/google_containers/pause:3.4.1"
Environment="KUBELET_EXTRA_ARGS=--node-labels=node.kubernetes.io/node='' "
ExecStart=
ExecStart=/usr/local/bin/kubelet $KUBELET_KUBECONFIG_ARGS $KUBELET_CONFIG_ARGS $KUBELET_SYSTEM_ARGS $KUBELET_EXTRA_ARGS
- 所有节点创建 kubelet 配置文件
vim /etc/kubernetes/kubelet-conf.yml
apiVersion: kubelet.config.k8s.io/v1beta1
kind: KubeletConfiguration
address: 0.0.0.0
port: 10250
readOnlyPort: 10255
authentication:
anonymous:
enabled: false
webhook:
cacheTTL: 2m0s
enabled: true
x509:
clientCAFile: /etc/kubernetes/pki/ca.pem
authorization:
mode: Webhook
webhook:
cacheAuthorizedTTL: 5m0s
cacheUnauthorizedTTL: 30s
cgroupDriver: systemd
cgroupsPerQOS: true
clusterDNS:
- 10.96.0.10
clusterDomain: cluster.local
containerLogMaxFiles: 5
containerLogMaxSize: 10Mi
contentType: application/vnd.kubernetes.protobuf
cpuCFSQuota: true
cpuManagerPolicy: none
cpuManagerReconcilePeriod: 10s
enableControllerAttachDetach: true
enableDebuggingHandlers: true
enforceNodeAllocatable:
- pods
eventBurst: 10
eventRecordQPS: 5
evictionHard:
imagefs.available: 15%
memory.available: 100Mi
nodefs.available: 10%
nodefs.inodesFree: 5%
evictionPressureTransitionPeriod: 5m0s
failSwapOn: true
fileCheckFrequency: 20s
hairpinMode: promiscuous-bridge
healthzBindAddress: 127.0.0.1
healthzPort: 10248
httpCheckFrequency: 20s
imageGCHighThresholdPercent: 85
imageGCLowThresholdPercent: 80
imageMinimumGCAge: 2m0s
iptablesDropBit: 15
iptablesMasqueradeBit: 14
kubeAPIBurst: 10
kubeAPIQPS: 5
makeIPTablesUtilChains: true
maxOpenFiles: 1000000
maxPods: 110
nodeStatusUpdateFrequency: 10s
oomScoreAdj: -999
podPidsLimit: -1
registryBurst: 10
registryPullQPS: 5
resolvConf: /etc/resolv.conf
rotateCertificates: true
runtimeRequestTimeout: 2m0s
serializeImagePulls: true
staticPodPath: /etc/kubernetes/manifests
streamingConnectionIdleTimeout: 4h0m0s
syncFrequency: 1m0s
volumeStatsAggPeriod: 1m0s
- 所有节点启动服务
systemctl daemon-reload
systemctl enable --now kubelet
systemctl status kubelet
发生报错 #problem
- 报错解释:cgroup 指定有问题导致无法开启容器
"Failed to run kubelet" err="failed to run Kubelet: misconfiguration: kubelet cgroup driver: "systemd" is different from docker cgroup driver: "cgroupfs""
- 报错解决思路:
- 先排查一下网络
- 再排查一下 docker 的状态
- 重启 Docker 发现无法启动
- 移走配置文件,重启测试
cp /etc/docker/daemon.json /etc/docker/daemon.json.bak
rm -rf /etc/docker/daemon.json
- 发现启动成功,主要问题就在这个配置文件,重新订正配置文件
cat > /etc/docker/daemon.json <<EOF
{
"registry-mirrors": ["https://7icsaa0c.mirror.aliyuncs.com"],
"exec-opts": ["native.cgroupdriver=systemd"],
"log-driver": "json-file",
"log-opts": {
"max-size": "100m"
},
"storage-driver": "overlay2"
}
EOF
- 再次启动 docker,启动成功

- 再次启动 kubelet 启动成功

- 拷贝 Docker 配置文件到其它节点
for i in y12 y13 y14 y15;do scp /etc/docker/daemon.json $i:/etc/docker/daemon.json;done
-
重启 kubelet 解决问题
-
如果出现 Node 节点无法启动 Master 节点能启动 #problem
- 检查安装包是否拷贝
- 检查配置文件以及目录是否完成
检查集群情况
kubectl get node
kubectl get csr

kube-proxy 部署
- 注意:以下操作在 Master 操作,最后复制到其它节点上
- 我这里操作主机是 Y 11

- 我这里操作主机是 Y 11
- 建立
serviceaccount
kubectl -n kube-system create serviceaccount kube-proxy
- 角色绑定
kubectl create clusterrolebinding system:kube-proxy --clusterrole system:node-proxier --serviceaccount kube-system:kube-proxy
- 收集 Token
SECRET=$(kubectl -n kube-system get sa/kube-proxy \
--output=jsonpath='{.secrets[0].name}')
JWT_TOKEN=$(kubectl -n kube-system get secret/$SECRET \
--output=jsonpath='{.data.token}' | base64 -d)
- 收集集群参数到 proxy 配置文件
kubectl config set-cluster kubernetes \
--certificate-authority=/etc/kubernetes/pki/ca.pem \
--embed-certs=true \
--server=https://192.168.45.88:16443 \
--kubeconfig=/etc/kubernetes/kube-proxy.kubeconfig
- 设置用 Token 设置凭证
kubectl config set-credentials kubernetes --token=${JWT_TOKEN} --kubeconfig=/etc/kubernetes/kube-proxy.kubeconfig
- 设置上下文参数到配置文件
kubectl config set-context kubernetes --cluster=kubernetes --user=kubernetes --kubeconfig=/etc/kubernetes/kube-proxy.kubeconfig
- 生效上下文
kubectl config use-context kubernetes --kubeconfig=/etc/kubernetes/kube-proxy.kubeconfig
- 创建kube-proxy kubeconfig文件
vim /etc/kubernetes/kube-proxy.conf
apiVersion: kubeproxy.config.k8s.io/v1alpha1
bindAddress: 0.0.0.0
clientConnection:
acceptContentTypes: ""
burst: 10
contentType: application/vnd.kubernetes.protobuf
kubeconfig: /etc/kubernetes/kube-proxy.kubeconfig
qps: 5
clusterCIDR: 172.168.0.0/16
configSyncPeriod: 15m0s
conntrack:
max: null
maxPerCore: 32768
min: 131072
tcpCloseWaitTimeout: 1h0m0s
tcpEstablishedTimeout: 24h0m0s
enableProfiling: false
healthzBindAddress: 0.0.0.0:10256
hostnameOverride: ""
iptables:
masqueradeAll: false
masqueradeBit: 14
minSyncPeriod: 0s
syncPeriod: 30s
ipvs:
masqueradeAll: true
minSyncPeriod: 5s
scheduler: "rr"
syncPeriod: 30s
kind: KubeProxyConfiguration
metricsBindAddress: 127.0.0.1:10249
mode: "ipvs"
nodePortAddresses: null
oomScoreAdj: -999
portRange: ""
udpIdleTimeout: 250ms
- proxy 配置文件
vim /usr/lib/systemd/system/kube-proxy.service
[Unit]
Description=Kubernetes Kube Proxy
Documentation=https://github.com/kubernetes/kubernetes
After=network.target
[Service]
ExecStart=/usr/local/bin/kube-proxy \
--config=/etc/kubernetes/kube-proxy.conf \
--v=2
Restart=always
RestartSec=10s
[Install]
WantedBy=multi-user.target
- 文件分发
for i in Y11 Y12 Y13 Y14 Y15 ;do scp /etc/kubernetes/kube-proxy.kubeconfig $i:/etc/kubernetes/;scp /etc/kubernetes/kube-proxy.conf $i:/etc/kubernetes/kube-proxy.conf;scp /usr/lib/systemd/system/kube-proxy.service $i:/usr/lib/systemd/system/kube-proxy.service;done
所有节点启动 Kube-proxy
systemctl daemon-reload && systemctl enable --now kube-proxy
systemctl status kube-proxy

安装 calico 的 K 8 S 网络
- 过程参考:[[2-K8S kubeadm 部署#使用calico安装k8s网络|Calico网络部署]]
wget https://raw.githubusercontent.com/projectcalico/calico/v3.25.0/manifests/calico-etcd.yaml
- 先生效配置文件,提前拉取镜像
kubectl apply -f calico-etcd.yaml
- 修改配置文件
sed -i 's#etcd_endpoints: "http://<ETCD_IP>:<ETCD_PORT>"#etcd_endpoints: "https://192.168.45.11:2379,https://192.168.45.12:2379,https://192.168.45.13:2379"#g' calico-etcd.yaml
- 证书 base 64 转码,收集到变量之中
ETCD_CA=`cat /etc/kubernetes/pki/etcd/etcd-ca.pem | base64 | tr -d '\n'`
ETCD_CERT=`cat /etc/kubernetes/pki/etcd/etcd.pem | base64 | tr -d '\n'`
ETCD_KEY=`cat /etc/kubernetes/pki/etcd/etcd-key.pem | base64 | tr -d '\n'`
- 添加证书到配置文件
sed -i "s@# etcd-key: null@etcd-key: ${ETCD_KEY}@g; s@# etcd-cert: null@etcd-cert: ${ETCD_CERT}@g; s@# etcd-ca: null@etcd-ca: ${ETCD_CA}@g" calico-etcd.yaml
sed -i 's#etcd_ca: ""#etcd_ca: "/calico-secrets/etcd-ca"#g; s#etcd_cert: ""#etcd_cert: "/calico-secrets/etcd-cert"#g; s#etcd_key: "" #etcd_key: "/calico-secrets/etcd-key" #g' calico-etcd.yaml
- 配置 Pod 地址段
POD_SUBNET="172.168.0.0/16"
sed -i 's@# - name: CALICO_IPV4POOL_CIDR@- name: CALICO_IPV4POOL_CIDR@g; s@# value: "192.168.0.0/16"@ value: '"${POD_SUBNET}"'@g' calico-etcd.yaml
- 再次生效配置文件
kubectl apply -f calico-etcd.yaml
- 查看 pod,等待拉取完成
kubectl get pod -n kube-system

安装 CoreDNS
vim coredns.yaml
apiVersion: v1
kind: ServiceAccount
metadata:
name: coredns
namespace: kube-system
---
apiVersion: rbac.authorization.k8s.io/v1
kind: ClusterRole
metadata:
labels:
kubernetes.io/bootstrapping: rbac-defaults
name: system:coredns
rules:
- apiGroups:
- ""
resources:
- endpoints
- services
- pods
- namespaces
verbs:
- list
- watch
- apiGroups:
- discovery.k8s.io
resources:
- endpointslices
verbs:
- list
- watch
---
apiVersion: rbac.authorization.k8s.io/v1
kind: ClusterRoleBinding
metadata:
annotations:
rbac.authorization.kubernetes.io/autoupdate: "true"
labels:
kubernetes.io/bootstrapping: rbac-defaults
name: system:coredns
roleRef:
apiGroup: rbac.authorization.k8s.io
kind: ClusterRole
name: system:coredns
subjects:
- kind: ServiceAccount
name: coredns
namespace: kube-system
---
apiVersion: v1
kind: ConfigMap
metadata:
name: coredns
namespace: kube-system
data:
Corefile: |
.:53 {
errors
health {
lameduck 5s
}
ready
kubernetes cluster.local in-addr.arpa ip6.arpa {
fallthrough in-addr.arpa ip6.arpa
}
prometheus :9153
forward . /etc/resolv.conf {
max_concurrent 1000
}
cache 30
loop
reload
loadbalance
}
---
apiVersion: apps/v1
kind: Deployment
metadata:
name: coredns
namespace: kube-system
labels:
k8s-app: kube-dns
kubernetes.io/name: "CoreDNS"
spec:
# replicas: not specified here:
# 1. Default is 1.
# 2. Will be tuned in real time if DNS horizontal auto-scaling is turned on.
strategy:
type: RollingUpdate
rollingUpdate:
maxUnavailable: 1
selector:
matchLabels:
k8s-app: kube-dns
template:
metadata:
labels:
k8s-app: kube-dns
spec:
priorityClassName: system-cluster-critical
serviceAccountName: coredns
tolerations:
- key: "CriticalAddonsOnly"
operator: "Exists"
nodeSelector:
kubernetes.io/os: linux
affinity:
podAntiAffinity:
preferredDuringSchedulingIgnoredDuringExecution:
- weight: 100
podAffinityTerm:
labelSelector:
matchExpressions:
- key: k8s-app
operator: In
values: ["kube-dns"]
topologyKey: kubernetes.io/hostname
containers:
- name: coredns
image: registry.cn-hangzhou.aliyuncs.com/google_containers/coredns:v1.8.0
imagePullPolicy: IfNotPresent
resources:
limits:
memory: 170Mi
requests:
cpu: 100m
memory: 70Mi
args: [ "-conf", "/etc/coredns/Corefile" ]
volumeMounts:
- name: config-volume
mountPath: /etc/coredns
readOnly: true
ports:
- containerPort: 53
name: dns
protocol: UDP
- containerPort: 53
name: dns-tcp
protocol: TCP
- containerPort: 9153
name: metrics
protocol: TCP
securityContext:
allowPrivilegeEscalation: false
capabilities:
add:
- NET_BIND_SERVICE
drop:
- all
readOnlyRootFilesystem: true
livenessProbe:
httpGet:
path: /health
port: 8080
scheme: HTTP
initialDelaySeconds: 60
timeoutSeconds: 5
successThreshold: 1
failureThreshold: 5
readinessProbe:
httpGet:
path: /ready
port: 8181
scheme: HTTP
dnsPolicy: Default
volumes:
- name: config-volume
configMap:
name: coredns
items:
- key: Corefile
path: Corefile
---
apiVersion: v1
kind: Service
metadata:
name: kube-dns
namespace: kube-system
annotations:
prometheus.io/port: "9153"
prometheus.io/scrape: "true"
labels:
k8s-app: kube-dns
kubernetes.io/cluster-service: "true"
kubernetes.io/name: "CoreDNS"
spec:
selector:
k8s-app: kube-dns
clusterIP: 10.96.0.10
ports:
- name: dns
port: 53
protocol: UDP
- name: dns-tcp
port: 53
protocol: TCP
- name: metrics
port: 9153
protocol: TCP
- 关键字段:这里是指定集群的地址
clusterIP: 10.96.0.10
- 安装
kubectl create -f coredns.yaml
- 查看 Pod
kubectl get pod -n kube-system -o wide
Metrics Server 部署
- 参考 [[2-K8S kubeadm 部署#Metrics Server 部署|Metrics Server 部署]]
vim components.yaml
apiVersion: v1
kind: ServiceAccount
metadata:
labels:
k8s-app: metrics-server
name: metrics-server
namespace: kube-system
---
apiVersion: rbac.authorization.k8s.io/v1
kind: ClusterRole
metadata:
labels:
k8s-app: metrics-server
rbac.authorization.k8s.io/aggregate-to-admin: "true"
rbac.authorization.k8s.io/aggregate-to-edit: "true"
rbac.authorization.k8s.io/aggregate-to-view: "true"
name: system:aggregated-metrics-reader
rules:
- apiGroups:
- metrics.k8s.io
resources:
- pods
- nodes
verbs:
- get
- list
- watch
---
apiVersion: rbac.authorization.k8s.io/v1
kind: ClusterRole
metadata:
labels:
k8s-app: metrics-server
name: system:metrics-server
rules:
- apiGroups:
- ""
resources:
- pods
- nodes
- nodes/stats
- namespaces
- configmaps
verbs:
- get
- list
- watch
---
apiVersion: rbac.authorization.k8s.io/v1
kind: RoleBinding
metadata:
labels:
k8s-app: metrics-server
name: metrics-server-auth-reader
namespace: kube-system
roleRef:
apiGroup: rbac.authorization.k8s.io
kind: Role
name: extension-apiserver-authentication-reader
subjects:
- kind: ServiceAccount
name: metrics-server
namespace: kube-system
---
apiVersion: rbac.authorization.k8s.io/v1
kind: ClusterRoleBinding
metadata:
labels:
k8s-app: metrics-server
name: metrics-server:system:auth-delegator
roleRef:
apiGroup: rbac.authorization.k8s.io
kind: ClusterRole
name: system:auth-delegator
subjects:
- kind: ServiceAccount
name: metrics-server
namespace: kube-system
---
apiVersion: rbac.authorization.k8s.io/v1
kind: ClusterRoleBinding
metadata:
labels:
k8s-app: metrics-server
name: system:metrics-server
roleRef:
apiGroup: rbac.authorization.k8s.io
kind: ClusterRole
name: system:metrics-server
subjects:
- kind: ServiceAccount
name: metrics-server
namespace: kube-system
---
apiVersion: v1
kind: Service
metadata:
labels:
k8s-app: metrics-server
name: metrics-server
namespace: kube-system
spec:
ports:
- name: https
port: 443
protocol: TCP
targetPort: https
selector:
k8s-app: metrics-server
---
apiVersion: apps/v1
kind: Deployment
metadata:
labels:
k8s-app: metrics-server
name: metrics-server
namespace: kube-system
spec:
selector:
matchLabels:
k8s-app: metrics-server
strategy:
rollingUpdate:
maxUnavailable: 0
template:
metadata:
labels:
k8s-app: metrics-server
spec:
containers:
- args:
- --cert-dir=/tmp
- --secure-port=4443
- --metric-resolution=30s
- --kubelet-insecure-tls
- --kubelet-preferred-address-types=InternalIP,ExternalIP,Hostname
- --requestheader-client-ca-file=/etc/kubernetes/pki/front-proxy-ca.pem
- --requestheader-username-headers=X-Remote-User
- --requestheader-group-headers=X-Remote-Group
- --requestheader-extra-headers-prefix=X-Remote-Extra-
image: registry.cn-shenzhen.aliyuncs.com/zengfengjin/metrics-server:v0.5.0
imagePullPolicy: IfNotPresent
livenessProbe:
failureThreshold: 3
httpGet:
path: /livez
port: https
scheme: HTTPS
periodSeconds: 10
name: metrics-server
ports:
- containerPort: 4443
name: https
protocol: TCP
readinessProbe:
failureThreshold: 3
httpGet:
path: /readyz
port: https
scheme: HTTPS
periodSeconds: 10
securityContext:
readOnlyRootFilesystem: true
runAsNonRoot: true
runAsUser: 1000
volumeMounts:
- mountPath: /tmp
name: tmp-dir
- name: ca-ssl
mountPath: /etc/kubernetes/pki
nodeSelector:
kubernetes.io/os: linux
priorityClassName: system-cluster-critical
serviceAccountName: metrics-server
volumes:
- emptyDir: {}
name: tmp-dir
- name: ca-ssl
hostPath:
path: /etc/kubernetes/pki
---
apiVersion: apiregistration.k8s.io/v1
kind: APIService
metadata:
labels:
k8s-app: metrics-server
name: v1beta1.metrics.k8s.io
spec:
group: metrics.k8s.io
groupPriorityMinimum: 100
insecureSkipTLSVerify: true
service:
name: metrics-server
namespace: kube-system
version: v1beta1
versionPriority: 100
- 部署查看
kubectl apply -f components.yaml
kubectl get pod -n kube-system -o wide

- 查看收集到的数据
kubectl top node

- 完成:基本部署完成
总结
- 二进制部署,整个过程使用了多个组件,同时需要配置双向认证的证书。
- 整个步骤前期围绕着控制平面组件、Node 组件进行
- 通过二进制的部署深入理解 K 8 S 集群的组件关系跟运行过程

浙公网安备 33010602011771号