Java基础-4(循环结构)
Java基础-3(循环结构)
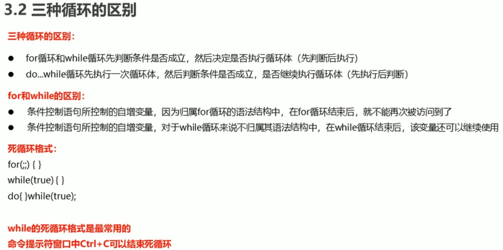
for循环

while循环

do-while循环





习题


- 1~5 , 5~1: 输出1到5,和5到1的整数,(for 循环)
- 求和:1~5的整数之和。(for 循环)
- 求偶数和:求1~100之间的偶数和。
- 水仙花:输出所有的 “水仙花数” 。
- 统计水仙花数:统计一下水仙花数一共有几个?
- 珠穆朗玛峰:珠峰高8844430mm,一张纸厚0.1mm,一张纸折叠多少次可以和珠峰一样高?(while循环)
- 小时和分钟: 输出一天的小时和分钟, 分钟:0-minute-60, 小时:0-hour-24.(嵌套循环)
- 猜数字: 生产一个随机数字, 猜出是多少, 猜大了提示猜的数大了/小了/中了.

浙公网安备 33010602011771号