APGC - 硬件篇(1)
APGC全称Advanced Personal Gaming Console 也是对DSP2的一种延续
其电路原理图可见立创开源广场(传送门),在之后的相关驱动代码编写中会分析其硬件电路
1. 功能分析

2. PCB 3D图如下:

3. 各部分硬件分析
(1) 电源管理
采用AXP173,该芯片集成了电源部分相关的所有功能,包括充电、放电、保护、电量统计。
之后将电源做如下分配,其中除了LDO1以外都可以通过软件进行管理:

其电源部分电路图如下:

电路设计按照手册标准电路进行设计,BAT_NTC通过1.25*4P的座子连接电池的NTC传感器,或者可自己额外购买,达到检测电池温度,保护电池作用,如果没有NTC,则需要把TS管脚接到地,此时禁止AXP173进行温度检测,否则系统无法启动。
CHGLED连接到LED用来指示当前系统状态,如充电、放电、过压、电池异常等等,详细可查看AXP173数据手册第22页。
PWRON为开机引脚,通过一个按键下拉到地实现对整个系统的控制,当然,如同手机电源键一样长按或者其他操作也会通过I2C与IQR终端发送给主机。
PWROK为电压输出完毕标识引脚,AXP173 的 PWROK 可以作为应用系统的复位信号。在 AXP173 的开机过程中,PWROK 输出低电平,当各路电源的输出电压稳定达到预设值后,PWROK 会被拉高,从而实现应用系统的上电复位。该引脚也起到保护作用,当系统处于过负载或者欠电压状态下,PWROK会立即输出低电平使系统复位。
VBUS连接到TYPEC的电源脚,实现TYPEC充电。
LDO1是一直打开且输出电流较低,所以LDO1被接到了板载的RTC芯片,保证时间准确性。
(2)主控部分
选择STM32H743VIT6,驱动屏幕需要有屏幕缓存,为了不在额外增加SDRAM电路,选择该芯片,该芯片具有1024kBytes的RAM,可作为屏幕缓存,选用的屏幕使用320*480的RGB屏幕,通过16位并口FMC进行驱动,我们可计算单BUFF缓存所需要的字节空间为320*480*2=307.2kBytes,所以以该芯片的RAM作为缓存可以增加至双BUFF缓存,当然单BUFF缓存也是可以的。项目大体使用LVGL进行开发,之后也会说到LVGL的相关移植。
主控部分的硬件电路图与普通的小系统电路别无二致,只是添加了SD卡座、SPIFLASH、LED、WS2812、无源蜂鸣器,外部按键等等,此处不在赘述具体可去立创开源广场查看全部原理图。
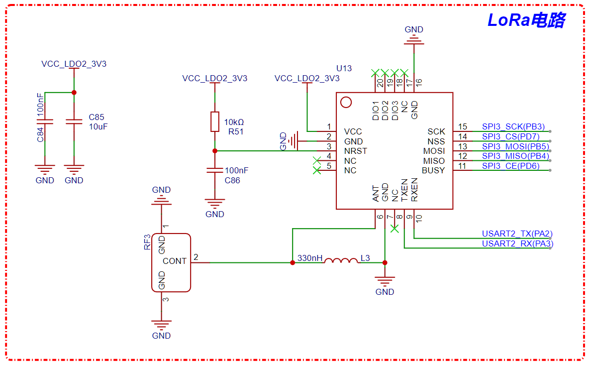
(3)远传部分
远传部分使用的是亿佰特的射频模块(E220-400MM22S),该模块通过SPI进行通信,发射电流大概在100mA左右,发射功率为22dBm,通信距离在5dBi的天线增益下可达到6000m,且封装mini(10*10mm)、价格感人(¥6.9)

该部分电路按照其数据手册设计,其硬件电路如下图所示:

其中TXEN与RXEN表示发射与接受的使能引脚,高电平有效,BUSY为状态指示,接到控制器IO口。
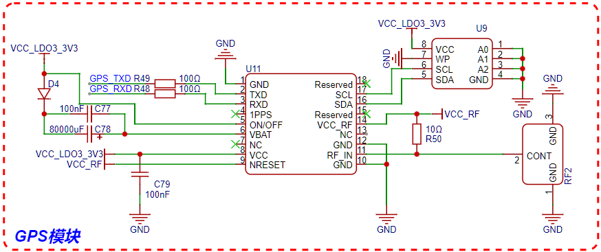
(4)GPS部分
GPS模块采用杭州中科微的ATGM336H-5N31只需较少的外围元器件便可搭建起通信电路,支持BDS/GPS/GLONASS 卫星导航系统的单系统定位,功耗较低,在连续运行的状态下电流小于25mA。其电路设计图如下所示:

(5)外部扩展接口部分
通过将USART通过极其先进且优雅的3.5mm耳机孔引出使的设备具有了一定的可扩展性,提供插入检测等。其原理图如下图所示:

其可通过串口外扩摇杆、MAX30102心率测量、温湿度测量等一系列传感器和外设,当然需要自己绘制扩展板的PCB,在扩展版上使用较为简单的单片机如103、411等进行数据处理与计算之后发送到该终端。
4.板子的焊接
板子整体使用四层板设计,顶层与底层走信号线,2层噗底层,3层走电源。
焊接时先焊接AXP173的部分,AXP173买默认输出3.3V的,在测试时可以先将电池的NTC引脚连接到地,禁用温度监测,之后插上电池,长按开关几秒之后启动,看DCDC1输出电压是否为3.3V,之后再插入USB,观察充电灯是否亮起,若亮起,则证明电源部分无误,继续焊接其他部分,其他部分正常焊接即可。

APGC全称Advanced Personal Gaming Console 也是对DSP2的一种延续
浙公网安备 33010602011771号