蓝桥杯 第3220题 小蓝学位运算 C++ Java Python
题目

思路和解题方法
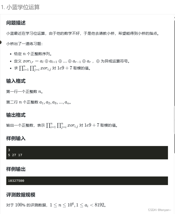
计算给定数组中子数组异或结果不为零的子数组个数。它通过计算数组的前缀异或和,并使用两层循环来遍历所有可能的子数组,计算其异或和,如果为零则输出零。否则,累乘所有不为零的异或和,最终输出结果。
复杂度:
-
时间复杂度:
两层循环导致时间复杂度为 O(n^2)。
-
空间复杂度:
程序的空间复杂度取决于数组大小和其他常量,因此为 O(n)。
c++ 代码
#include <iostream>
using namespace std;
using ll = long long;
const ll p = 1e9+7;
const ll N = 1e6+4;
ll a[N], pre[N];
int main() {
int n;
cin >> n;
for(int i = 1; i <= n; i++)
cin >> a[i];
// 计算前缀异或和
for(int i = 1; i <= n; i++)
pre[i] = pre[i-1] ^ a[i];
ll ans = 1;
// 遍历所有可能的子数组
for(int i = 1; i <= n; i++) {
for(int j = i; j <= n; j++) {
// 计算子数组的异或和
ll t = pre[i-1] ^ pre[j];
// 如果异或和为零,则输出零
if (!t) {
cout << 0;
return 0;
}
ans = ans * t % p;
}
}
cout << ans << '\n';
return 0;
}
Java 版本(仅供参考)
import java.util.*;
public class Main {
static final long p = 1000000007L;
static final int N = 1000004;
public static void main(String[] args) {
Scanner scanner = new Scanner(System.in);
int n = scanner.nextInt();
long[] a = new long[N];
long[] pre = new long[N];
for (int i = 1; i <= n; i++)
a[i] = scanner.nextLong();
for (int i = 1; i <= n; i++)
pre[i] = pre[i - 1] ^ a[i];
long ans = 1;
for (int i = 1; i <= n; i++) {
for (int j = i; j <= n; j++) {
long t = pre[i - 1] ^ pre[j];
if (t == 0) {
System.out.println(0);
return;
}
ans = ans * t % p;
}
}
System.out.println(ans);
}
}
Python 版本(仅供参考)
p = 1000000007
N = 1000004
n = int(input())
a = list(map(int, input().split()))
pre = [0] * N
for i in range(1, n + 1):
pre[i] = pre[i - 1] ^ a[i - 1]
ans = 1
for i in range(1, n + 1):
for j in range(i, n + 1):
t = pre[i - 1] ^ pre[j]
if t == 0:
print(0)
exit()
ans = (ans * t) % p
print(ans)
觉得有用的话可以点点赞,支持一下。
如果愿意的话关注一下。会对你有更多的帮助。
每天都会不定时更新哦 >人< 。
浙公网安备 33010602011771号