项目管理【01】 | 项目管理基础-项目管理基础知识
“项目”已普遍存在于人们的工作和生活中,并对我们的工作和生活起着重要的影响,人们关心项目的成功,探寻使项目圆满完成的方法。项目是一个专业术语,有科学的定义,有其特点和规律。项目管理是一种方法体系,它有相对统一的内容、要求和技术。在本篇中,我们将从项目和项目管理的基本概念入手,进行项目管理基础知识的学习与运用。
1、项目是为提供一项独立产品、服务或成果所做的临时性努力。项目的特点包括:
(1)临时性(一次性,但不代表时间短)
(2)独特的产品、服务或成果
(3)逐步完善(渐进明细):分步、连续的积累
(4)资源约束:人力、成本等
(5)目的性:时间、成本、质量、范围四要素权衡。目标有三个特性:多目标性、优先性、层次性
2、项目与日常运作的区别:
3、项目是实现组织战略的一种手段。组织(如企业)战略是对组织整体性、长期性、基本性问题的计谋,战略管理包括三个过程:战略制定、战略实施、战略评价。项目批准的典型依据:市场需求、营运需要、客户要求、技术进步、法律要求。
4、典型的信息系统项目有以下特点,掌握了这些特点,有利于识别项目管理的关键点:
(1)目标不明确
(2)需求变化频繁
(3)智力密集型
(4)设计队伍庞大
(5)设计人员高度专业化
(6)涉及的承包商多
(7)各级承包商分散在各地,相互联系复杂
(8)系统集成项目中需要研制开发大量的软硬件系统
(9)项目生命周期通常较短
(10)通常要采用大量的新技术
(11)使用与维护的要求非常复杂
5、项目管理就是把各种知识、技能、手段和技术应用于项目活动中,以达到项目的要求。可通过以下几方面来理解项目管理:
(1)项目管理是一种管理方法体系,是一种已被公认的管理模式,而不是任意的一次管理过程。
(2)项目管理的对象是项目,即一系列的临时任务。
(3)项目管理的职能与其他管理的职能完全一致。
(4)项目管理运用系统理论与思想。
(5)项目管理职能主要是由项目经理执行的。
6、项目管理的基本特点:
(1)是一项复杂的工作,存在诸多不确定性
(2)具有创造性
(3)需要集权领导和建立专门的项目组织
(4)项目负责人在项目管理中起着非常重要的作用
(5)社会经济、政治、文化、自然环境等对项目的影响
7、对于有效的项目管理来说,单纯掌握项目管理技术是不够的,项目管理需要的知识领域包括以下五个方面:
(1)项目管理知识体系。如“5大过程10大管理”
(2)应用领域的知识、标准和规定。如行业标准
(3)项目环境知识。包括社会环境、政治环境、自然环境
(4)通用的管理知识和技能。如财务、销售、采购、合同、商业、供应链等日常管理
(5)软技能或人际关系技能。包括:有效的沟通、影响一个组织、领导能力、激励、谈判和冲突管理、问题解决
注:五个方面的知识不是独立存在的,而是相互交叉的,如下图:
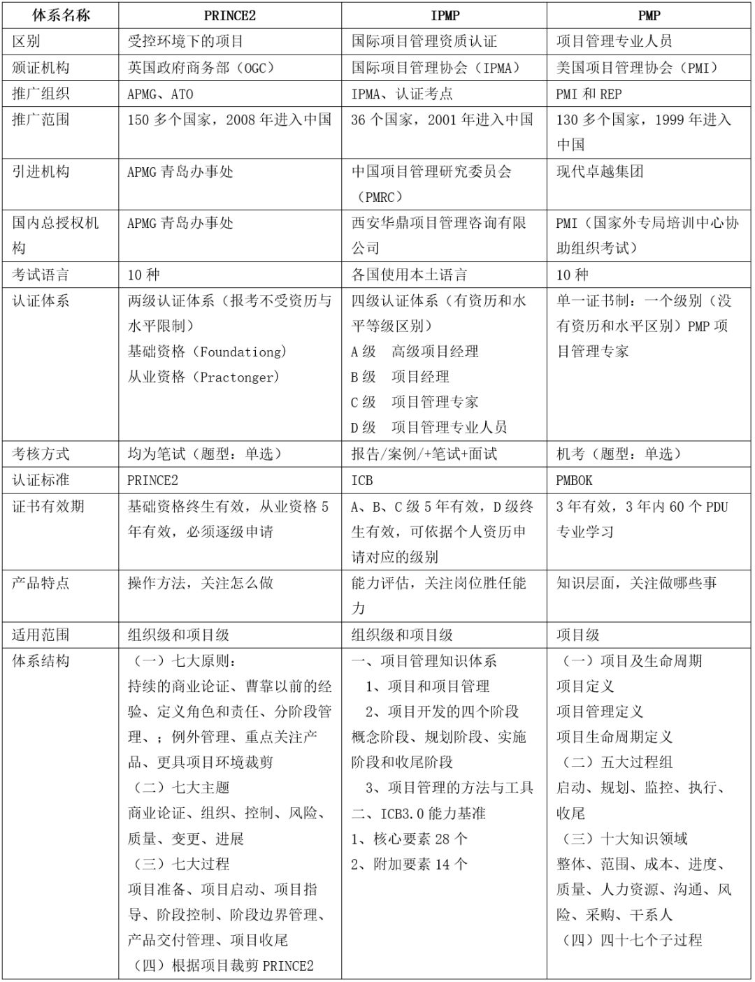
8、常见的三种国际主流项目管理体系和认证方式各有不同,分别如下:
(1)IPMA/IPMP(国际项目管理协会/国际项目管理专业资质认证)资质等级划分:A级(高级项目经理)、B级(项目经理)、C级(项目管理专家)、D级(项目管理专业人员)
(2)PMI/PMP(美国项目管理学会/项目管理专业资质)只有一个级别,相当于IPMP-C级,有效期3年。
(3)PRINCE2(出自英国,项目管理王者认证,是一种基于流程的结构化项目管理方法)4要素:原则、流程、主题、项目环境。7原则:持续业务验证、吸取经验教训、明确定义的角色和职责、按阶段管理、例外管理、关注产品、根据项目环境裁剪。7主题:商业论证、组织、质量、计划、风险、变更、进展。7流程:项目准备流程、项目指导流程、项目启动流程、阶段控制流程、阶段边界管理、产品交付管理流程、项目收尾流程。
9、项目组织的组织体系、文化、风格、组织结构等因素都会影响项目管理的过程和结果,其中组织结构的影响最为直接,并且经常被运用。项目组织结构共有3种:职能式、矩阵式、项目式。具体区别如下:
(1)职能型组织,核心特点是:项目经理<<职能经理
职能型组织的优缺点如下:
(2)项目型组织,核心特点是:项目经理>>职能经理
项目型组织的优缺点如下:
(3)弱矩阵型组织,核心特点是:项目主管<职能经理
(4)平衡矩阵型组织,核心特点是:项目经理=职能经理
(5)强矩阵型组织,核心特点是:项目经理>职能经理
矩阵型组织的优缺点如下:
(6)复合型组织。由于大多数组织的人员特征和多项目同时运作,所以会常使用复合型组织,这种组织兼有上述结构的组合特征。
注:无论何种组织结构,项目组团队成员应尽量在物理上被安置于一处。
对上述五种组织结构的特点总结如下:
10、项目管理办公室(PMO)也称为项目管理中心或项目管理部,是在组织内部将实践、过程、运作形式化和标准化,是为了提高组织管理成熟度的核心部门。作用是在组织各机能间,产生各种工作资源冲突时,负责协调整体的机能。
PMO可存在于任何一种组织结构中。根据需要,可为一个项目设置一个PMO,一个部门设置一个PMO,或一个企业设置一个PMO,三种可以同时存在。
实施项目组织的体系类型、文化与风格、组织结构等都会对项目管理产生直接的影响,组织结构往往对能否获得项目所需资源和以何种条件获得资源起着制约作用。所以在项目初期必须要清楚,选择一种合适的组织结构,将会促进项目管理的效率,进而取得项目的成功。下文中,将进入影响项目成败的另一个命题:项目生命周期模型,敬请期待~

浙公网安备 33010602011771号