温湿度监测系统设计:基于 STM32 的温湿度变送器的设计与实现
前言:这个是2018年上半年完成的,这里只贴出硬件设计部分,软件设计部分可以看上位机说明书。
该项目曾获优秀毕业设计:

设计总说明
随着科学技术的不断发展,高集成度、高精度、高可靠性的一体化温湿度变送器开始 得到广泛的应用.同时随着应用场景的增多,更多类如管理不及时、数据丢失、响应速度 慢、不便于远距离传输等问题日益凸显.为满足现代生产实际需要,本文设计并实现了基 于SHT11及同类型传感器的温湿度变送器及温湿度监测软件系统. 本文设计温湿度变送器以STM32为核心控制器,可连接包括SHT11及SHT21、DHT11、 DHT21同类型温湿度传感器,实现温湿度数据的实时显示、监控、存储、模拟输出,并具 备RS485通信接口.设备参数可通过按键控制多级菜单进行设置修改,温湿度数据超出阈 值范围可通过蜂鸣器和继电器动作报警.变送器可采用15V~25V宽电压、USB、锂电池三 种供电方式,并实现USB锂电池充电,同时实现电源电压采样监测,完成USB充电识别和 锂电池剩余电量监测以及仅在宽电压输入下保持模拟信号输出. 温湿度变送器设计可分为硬件和软件两部分.硬件部分包括:电源转换电路、中心控 制电路、传感器接口电路、段式液晶显示电路、按键电路、温湿度报警电路、EEPROM存 储电路、RS485通信电路、0V~5V或0V~10V模拟输出电路、4mA~20mA模拟输出电路;软 件部分包括按键扫描及参数设置、传感器温湿度读取及阈值报警、段式液晶显示、MODBUS RTU通信、ADC电源检测、DAC7512驱动输出.上位机温湿度监测软件可通过RS485与下 位机温湿度变送器进行通信,进行温湿度数据的显示、监控、存储、查询等.温湿度监测 软件实现对当前连接设备的地址码扫描,并更新连接设备数据库,实现对已连接设备温湿 度数据的问询,进行列表、曲线、悬浮窗显示并记录数据点.同时,其包括通信端口、用 户管理、温湿度阈值等参数设置和历史数据、历史曲线、报警数据,系统日志信息的记录 查询. 经过对系统软硬件的测试和实验,结果表明,本文设计的温湿度变送器和温湿度监测 软件能够长时间稳定运行,成本较低,精度可靠,并且可以实时远程传输数据,为当前的 生产需求提供一种行之有效的解决方案.
关键词:温湿度;STM32;RS485;显示;监控
目 录
第 1 章 绪论 ................................................................................................................................... 1
1.1 课题研究背景和研究意义 ................................................................................................... 1
1.2 课题设计目的 ....................................................................................................................... 1
1.3 国内外发展现状和应用前景 ............................................................................................... 1
1.3.1 国内外发展现状 ............................................................................................................ 1
1.3.2 存在的问题及发展前景 ................................................................................................ 2
1.4 论文研究的主要内容及章节安排 ....................................................................................... 2
1.4.1 主要研究内容 ................................................................................................................ 2
1.4.2 本文章节安排 ................................................................................................................ 2
第 2 章 温湿度传感器及系统总体方案设计 ............................................................................... 5
2.1 温湿度传感器 ....................................................................................................................... 5
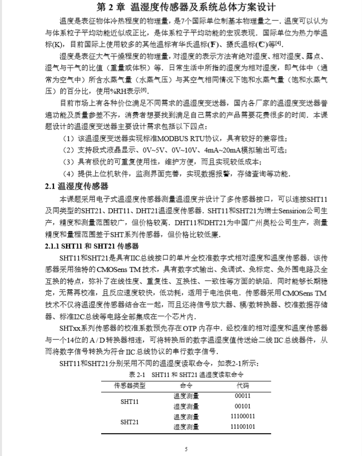
2.1.1 SHT11 和 SHT21 传感器 ............................................................................................... 5
2.1.2 DHT11 和 DHT21 传感器 .............................................................................................. 6
2.2 系统总体方案 ....................................................................................................................... 7
2.3 本章小结 ............................................................................................................................... 8
第 3 章 系统硬件电路 ................................................................................................................... 9
3.1 系统硬件电路分析及总体框图 ........................................................................................... 9
3.2 电源转换电路 ....................................................................................................................... 9
3.2.1 +5V 产生电路 ................................................................................................................. 9
3.2.2 +3.3V 产生电路及锂电池充电保护电路 .................................................................... 11
3.2.3 −5V 产生电路 ............................................................................................................. 14
3.2.4 电压采样电路 .............................................................................................................. 15
3.3 中心控制电路 ..................................................................................................................... 15
3.4 传感器接口电路 ................................................................................................................. 17
3.5 液晶显示电路 ..................................................................................................................... 18
3.6 按键电路 ............................................................................................................................. 20
3.7 温湿度报警电路 ................................................................................................................. 20
3.8 EEPROM 存储电路 ............................................................................................................ 21
3.9 RS485 通信电路 .................................................................................................................. 21
3.10 0V~5V 或 0V~10V 模拟输出电路 ................................................................................... 22
3.11 4MA~20MA 模拟输出电路 ............................................................................................... 24
3.12 本章小结 ........................................................................................................................... 24
第 4 章 系统软件设计 ................................................................................................................. 25
4.1 系统软件设计概述............................................................................................................. 25
4.2 下位机 STM32 单片机程序设计 ...................................................................................... 25
4.2.1 单片机整体功能程序设计 .......................................................................................... 25
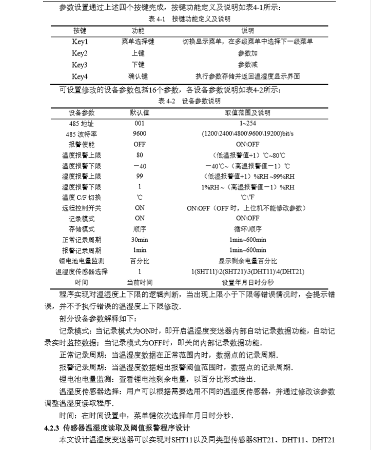
4.2.2 按键扫描及参数设置程序设计 .................................................................................. 26
4.2.3 传感器温湿度读取及阈值报警程序设计 .................................................................. 27
4.2.4 段式 LCD 显示程序设计 ............................................................................................ 29
4.2.5 下位机 MODBUS RTU 通信程序设计 ...................................................................... 29
4.2.6 ADC 电源检测程序设计 ............................................................................................. 31
4.2.7 DAC7512 驱动输出程序设计 ..................................................................................... 32
4.3 上位机温湿度监测软件程序设计..................................................................................... 33
4.3.1 上位机程序整体功能设计 .......................................................................................... 33
4.3.2 上位机 MODBUS RTU 通信程序设计 ...................................................................... 34
4.3.3 系统设置程序设计 ...................................................................................................... 36
4.3.4 数据显示及查询程序设计 .......................................................................................... 38
4.4 本章小结............................................................................................................................. 41
第 5 章 系统测试及实验 ............................................................................................................. 43
5.1 系统测试概述..................................................................................................................... 43
5.2 硬件性能测试 ..................................................................................................................... 43
5.3 软件性能测试..................................................................................................................... 48
5.4 本章小结............................................................................................................................. 50
第6 章 结论与展望 ..................................................................................................................... 51
6.1 结论 ..................................................................................................................................... 51
6.2 不足之处及未来展望 ......................................................................................................... 51
参考文献 ....................................................................................................................................... 53
致 谢 ........................................................................................................................................... 55
第 1 章 绪论
1.1 课题研究背景和研究意义 随着科学技术水平的不断提高和工业自动化的推广,各行各业对于温湿度的监测要求 也越来越高.温度和湿度的监测在暖通空调、电信基站、计算机房、智能建筑、药厂、博 物馆、车站、机场、白酒酿造车间等各个领域被广泛的应用.温湿度与工业生产、日常生 活密切相关,如在生命科学设施,计量/校准实验室和电子制造环境,温度和湿度往往需要 监测和报警显示,以保障产品和工艺.另外,在仓库存储中也需要实时记录温湿度的具体 变化.在日常生活中,只有较好的监测了解温湿度的变化差异,才能更好的生存与发展.例 如在农畜业中,农作物与牲畜只有在适宜的温度和湿度下才能健康成长. 同时,集成数字传感器的温湿度变送器可以结合软硬件的智能化设计,解决人力资源 浪费,管理不及时,数据丢失等问题,并具备响应速度快,测量精度高,便于远距离传输, 模块集成化等优点. 综上所述,温湿度监测对于工业生产及环境变化等都具有重要的意义,所以能够成功 研制出一款智能,高精度,普适的温湿度变送器显得尤为重要.本课题首先查阅了近年来 国内外的温湿度变送器的开发状况,同时结合实际情况,针对上述问题进行了研究和设计.
1.2 课题设计目的 传统的温湿度监测主要依靠人工巡回查看记录的方式,这造成资源利用效率低下并容 易造成记录误差,同时存在人工维护管理成本高的问题.尽管部分企业已采用了温湿度监 测系统,但如何设计测量精确,实时性可靠性高,数据传输监测方便,低成本且功能齐全 的温湿度变送器仍是需要进一步研究的问题. 基于以上问题,本文设计以STM32F103RCT6芯片为核心控制器开发一款能够实时监 测温湿度数据、符合工程生产标准、便于管理和数据记录查询的温湿度变送器及上位机温 湿度监测软件.温湿度变送器的设备参数可设置修改,并实现数据实时显示、监控、存储, 具备4mA~20mA、0V~5V、0V~10V模拟量输出接口,其为国际通用标准信号,是连接仪表、 变送设备、控制设备、计算机采样设备的一种标准,同时可通过MODBUS RTU通信协议与 上位机通信.上位机开发主要实现良好的人机交互界面,更加清晰的展现数据监测效果. 本课题针对温湿度变送器的开发找到了一条切实可行的方案,并且方法简单易于实现, 具有一定的经济效益和社会效益.
1.3 国内外发展现状和应用前景
1.3.1 国内外发展现状
国外主要生产温湿度变送器的公司主要包括西门子、霍尼韦尔等.德国西门子公司为 全球知名的传感器制造厂商,西门子公司的TH400温度变送器采用通用性设计,操作简单, 能够应用于各工业领域.霍尼韦尔公司总部位于美国新泽西州,其的温湿度传感器以优良 的产品质量和可靠性在国际赢得声誉,其STT350/STT35F温度变送器具备高精度高性能、 4mA~20mA或现场总线输出功能,应用范围广泛[1]. 国内的温湿度变送器产业迅速发展,很多国内厂商所研制的产品都在技术上取得较大的进步.广州奥松电子有限公司的AW3010A 电压型温湿度变送器具有测量精度高、抗干 扰能力强以及较强的稳定性等特点,具有长期稳定、温度测量范围宽、高低温度测量精确、 体积小、重量轻、测量精度高、响应速度快的优点.如今广泛应用于工业厂房、电信基站、 通信机房、HAVC 暖通空调、智能楼宇、博物馆、档案馆、办公室等.
1.3.2 存在的问题及发展前景
国内外在湿度和温度传感器研发领域取得了长足进步,温湿度传感器正从功能简单向 集成化、智能化、多参数检测的方向迅速发展. 目前,国内外市场上提供有许多不同类型、不同档次的温湿度变送器.普遍来看,国 外产品自动化程度高,适用面更广泛,测量数据更精准,但价格也同样居于高位,很多国 内中小型企业难以承受[2].而国内大部分产品还处于低端阶段,虽然价格更加低廉,但测 量精度较低[3].如何设计出精度更高,成本更低,更加符合我国生产实际情况的温湿度变 送器,从而得到更广泛的推广和使用是一个需要解决的问题.
1.4 论文研究的主要内容及章节安排
1.4.1 主要研究内容 论文从经济成本、实际应用等多方面考虑,从实际出发,提出了基于 STM32 的温湿度 变送器的设计与实现方案. 本文研究的关键问题: (1)SHT11及SHT21、DHT11、DHT21同类型温湿度传感器的读取方法; (2)段式液晶的控制方法; (3)4mA~20mA输出或0V~5V、0V~10V输出模拟电路设计方法; (4)RS485电路的设计方法以及MODBUS RTU协议编程方法; (5)系统PCB和原理图的设计方法; (6)上位机C#软件编程设计. 1.4.2 本文章节安排 本文主要完成温湿度变送器的硬件和软件设计以及上位机温湿度监测软件系统的设 计.
论文共由6个章节组成,主要内容和结构安排如下: 第1章:绪论,介绍了温湿度变送器的研究背景和研究意义,并对国内外温湿度变送器 相关研究现状和应用前景进行简要分析,提出本文主要研究内容. 第2章:温湿度传感器及总体方案设计,首先分析了温湿度的概念和本文选用的温湿度 传感器,并提出整个系统的总体设计方案. 第3章:系统硬件电路,主要介绍了温湿度变送器的各个硬件组成电路,并分功能模块 完成电路设计. 第4章:系统软件设计,主要介绍了单片机程序设计和上位机软件程序设计,包括各功 能模块的程序设计流程图和功能界面效果. 第5章:系统测试及实验,主要对开发系统分硬件和软件两方面进行性能参数的测试, 并给出测试结果. 第6章:结论与展望,完成对所设计内容的总结,得出设计结论,同时指出整个方案的不足之处和对需要改进之处的展望.




































浙公网安备 33010602011771号